Appearance
《消防类产品认证实施规则 灭火设备产品:消防给水设备产品》CCCF-CPRZ-26:2019
🗓️ 住房和城乡建设部 实施时间:2019-7-30
前言
消防类产品认证实施规则 灭火设备产品:消防给水设备产品
编号:CCCF-CPRZ-26:2019
2019-7-30 发布 2019-7-30 实施
应急管理部消防产品合格评定中心
本规则遵循法律法规对消防产品认证工作的基本要求,基于消防给水设备产品的安全风险和认证风险制定,规定了消防给水设备产品实施产品认证的基本原则和要求。
本规则与国家认监委发布的有关产品认证基本规范要求,消防给水设备产品的相关认证标准,消防产品一致性检查、消防产品工厂检查的国家或行业标准,认证机构发布的消防产品认证工作要求与管理要求配套使用,并借鉴了国家认监委在生产企业分类管理,认证模式选择与确定,生产企业检测资源及其他认证结果的利用等方面的相关要求。
认证机构可依据本规则编制相关认证作业指导、指南性文件,并与本规则共同实施。
生产企业应确保所生产的获证产品能够持续符合认证标准及实施规则要求。
1 适用范围
本实施规则适用于消防灭火设备产品中的消防给水设备产品,包括:车用消防泵、消防球阀、消防泵组、室外消火栓、消防水鹤、室内消火栓、消防水泵接合器、消防水枪、泡沫枪、干粉枪、脉冲气压喷雾水枪、消防炮、分水器、集水器和消防接口。
2 认证依据标准
认证依据标准见附件 1。
上述标准原则上应执行国家标准化行政主管部门发布的最新版本。当需使用标准的其他版本时,则应按认证机构发布的适用相关标准要求的通知执行。
3 认证模式
实施消防给水设备产品认证的基本模式为:型式试验+初始工厂检查+获证后监督。
认证机构应依据本机构对生产企业分类管理的规定,对生产企业实施分类管理(见附件 2),可结合分类管理结果,在基本认证模式的基础上酌情增加获证后的监督,以保证产品认证工作的有效性。
4 认证单元划分
认证单元划分见附件 1。
一般情况下,认证委托人依据单元划分原则提出认证委托。
5 认证委托
5.1 认证委托的提出和受理
认证委托人需以适当的方式向认证机构提出认证委托,认证机构应对认证委托进行处理,并按照规定的时限要求(见附件 3)反馈受理或不予受理的信息。
5.2 认证委托资料
认证机构应根据法律法规、标准及认证工作的需要,明确认证委托资料清单,应至少包括认证申请书或合同、认证委托人/生产者/生产企业的注册证明、型式试验报告(适用时)。
认证委托人应按照认证委托资料清单(见附件 3)的要求提供所需资料,并通过认证业务委托系统提交。
认证机构负责对认证委托资料进行文件审核,并负有管理、保存、保密义务。文件审核结论应按时限规定通知认证委托人。
5.3 认证安排
认证机构应按照本规则要求,以合同方式与认证委托人约定双方在认证实施各环节中的相关责任和安排,并确认认证实施方案。
6 认证实施
6.1 型式试验
认证委托人自行选择认证机构的指定实验室开展型式试验。指定实验室与认证委托人签订型式试验合同,至少包括型式试验的全部样品要求和数量、检测项目,收费标准、方式,检验时限,申诉、投诉处理等。
为有效落实“放管服”措施,指定实验室应积极、合理利用工厂检测资源。当认证委托人符合国家认监委规定的有关条件时,应优先采用工厂检测资源开展型式试验等工作。
6.1.1 型式试验样品要求
认证机构的指定实验室负责明确单元划分、单元组合抽样/送样的具体要求,并负责对型式试验送检样品的产品一致性情况进行核查,对单元产品特性文件进行确认。
型式试验样品一般由认证委托人按单元划分、单元组合抽样/送样要求送样。特殊情况下,经认证机构同意,可采取指定实验室现场抽样方式。
认证委托人应保证其所提供的样品与实际生产产品的一致性。指定实验室应对认证委托人提供样品的真实性进行审查。指定实验室对样品真实性有疑义的且认证委托人不能合理解释的,指定实验室应终止型式试验。
6.1.2 型式试验实施
型式试验可由指定实验室完成,也可合理利用工厂检测资源开展。指定实验室应对型式试验全过程做出完整记录并归档留存,以保证型式试验过程和结果的可追溯性。
利用工厂检测资源开展型式试验或部分试验工作的条件及要求见附件4。
6.1.3 型式试验项目与型式试验报告
消防给水设备产品型式试验项目为依据认证标准的规定、体现产品安全性能与使用性能的适用项目。
认证机构规定型式试验报告格式。型式试验结束后,指定实验室应严格按照时限规定,向认证机构、认证委托人提交型式试验报告。
型式试验报告应完整描述单元产品的一致性情况及认证相关信息。
型式试验项目、型式试验工作时限、型式试验报告的有关规定见附件 5。当认证委托人或相关方对型式试验过程或结论有疑义时,应在 15 个工作日内向指定实验室提出申诉或投诉意见,指定实验室不得以各种理由拒绝接受申诉或投诉,并应按型式试验合同约定、指定实验室受理申投诉具体管理办法等规定进行处理,并应在规定时限内通知申诉或投诉方。
6.2 工厂质量保证能力与产品一致性检查
型式试验合格后,方可进行工厂质量保证能力和产品一致性检查。
6.2.1 基本原则
生产者/生产企业应建立并实施有效保持工厂质量保证能力和产品一致性控制的体系,保持消防给水设备产品的生产条件,保证产品质量、认证标志、标识持续符合相关法律法规和标准要求,确保认证产品持续满足认证要求。
生产者/生产企业应建立产品销售流向登记制度,按相关标准要求如实记录、登记产品名称、批次、规格、数量、销售去向等内容,并按相关规定将有关销售流向信息上传至“消防产品销售流向公开信息平台”,自觉接受全社会监督。
认证机构应对生产者/生产企业的质量保证能力和产品一致性控制情况进行符合性检查。
工厂质量保证能力和产品一致性控制的基本要求见附件 6。
6.2.2 工厂质量保证能力检查
认证机构应委派具有国家注册资格的产品认证检查员组成检查组,按照《消防产品工厂检查通用要求》(GA 1035)及认证机构的相关要求,对生产者/生产企业进行工厂质量保证能力检查。
检查应覆盖所有认证单元涉及的生产企业。必要时可延伸检查。
6.2.3 产品一致性检查
认证机构随机抽取经生产者/生产企业确认合格的产品,按照《消防产品一致性检查要求》(GA 1061)及认证机构的相关要求进行产品一致性检查。
6.3 认证评价与决定
认证机构对型式试验、工厂质量保证能力和产品一致性检查的结论和有关资料/信息进行综合评价,做出认证决定。对符合认证要求的,颁发认证证书;对违反认证要求的,不予批准认证委托,并终止认证。
6.4 认证时限
认证机构对认证各环节的时限做出明确规定,指定实验室对型式试验或部分试验项目的时限做出明确规定,并确保相关工作按时限要求完成。认证委托人须对上述工作予以积极配合。
一般情况下,自型式试验或部分试验项目完成且结论合格的情况下,签订认证委托合同后的 90 天内,认证机构向认证委托人出具认证结论。
当认证依据标准对检测项目及所需时间有特殊要求时,由认证委托人选定的指定实验室与其通过合同方式合理确定检验时限。
当涉及国(境)外工厂检查工作时,由认证委托人与认证机构通过合同方式合理确定工作时限。
7 获证后监督
7.1 获证后使用领域抽样检测或检查
7.1.1 原则
获证后使用领域抽样检测或检查原则上应按认证机构确定的比例覆盖获证产品。
认证委托人、生产者、生产企业应予以配合并确认从使用领域抽取的样品。
7.1.2 内容
获证后使用领域抽样检测:按照认证依据标准及认证机构的相关监督要求,在使用领域抽样后,由指定实验室或认证机构委托的检验机构实施检测。
获证后使用领域抽样检查:按照《消防产品一致性检查要求》(GA 1061)及认证机构的相关监督要求,由认证机构在使用领域对消防给水设备产品实施检查。
认证机构应明确获证后使用领域抽样检测或者检查的内容、要求及特殊情况下的处理办法,有关要求见附件 7 。
7.2 获证后生产现场领域抽样检测或检查
7.2.1 原则
获证后生产现场抽取样品检测或检查的范围应为监督周期内生产、销售的获证单元产品。
认证委托人、生产者、生产企业应予以配合并确认从生产现场抽取的样品。
7.2.2 内容
获证后生产现场抽取样品检测:按照认证依据标准的要求,在生产现场抽取样品后,由指定实验室实施检测。如生产企业符合本规则 6.1 条及附件7 的有关规定,认证机构应利用生产企业检测资源实施检测,并承认相关结果;如生产企业不具备上述条件,应将样品送指定实验室或认证机构委托的检验机构实施检测。
获证后生产现场抽取样品检查:按照《消防产品一致性检查要求》(GA 1061)及认证机构的相关监督要求,由认证机构在生产现场对防火材料产品实施检查。
认证机构应明确获证后生产现场抽取样品检测或者检查的内容、要求及特殊情况下的处理办法,有关要求见附件 7。
获证后生产现场抽取样品检测或检查,可由工厂检查人员通过“消防产品获证跟踪管理云平台”实施,有关要求与上述内容基本一致。认证机构应对工作内容、步骤、技术方法及记录要求等作出规定。
7.3 获证后的跟踪检查
7.3.1 原则
认证机构应在生产企业分类管理的基础上,对获证产品及其生产者/生产企业实施有效的跟踪检查,以验证生产者/生产企业的质量保证能力持续符合认证要求、确保获证产品持续符合标准要求并保持与型式试验样品的一致性。
获证后的跟踪检查应在生产者/生产企业正常生产时,优先选用不预先通知被检查方的方式进行。对于非连续生产的产品,认证委托人应向认证机构提交相关生产计划,便于获证后的跟踪检查有效开展。
采取获证后的跟踪检查方式实施获证后监督的,认证委托人、生产者、生产企业应予以配合。
7.3.2 内容
认证机构应按照《消防产品工厂检查通用要求》(GA 1035)、《消防产品一致性检查要求》(GA 1061)的规定,明确获证后的跟踪检查的内容、要求及特殊情况下的处理办法,有关要求见附件 7。
获证后的跟踪检查,可由工厂检查人员通过“消防产品获证跟踪管理云平台”实施,有关要求与上述内容基本一致。认证机构应对工作内容、步骤、技术方法及记录要求等作出规定。
7.4 获证后监督频次和时间
认证机构应在生产企业分类管理的基础上,按生产企业通报的产品生产批次和出厂情况进行抽样检测或者检查,对不同类别的生产企业采取不同的获证后监督频次,合理确定监督时间。
7.4.1 基本要求
按照生产企业分类类别,获证后基本监督频次见下表。
获证后基本监督频次

认证机构可根据生产企业的产品特性及生产周期等原因适当延长监督周期,在规定监督周期基础上延长时间不超过 6 个月。使用领域监督时应核对销售数量。
7.4.2 其他增加监督频次的情况
当生产企业出现以下情况时,可增加监督频次:
(1)获证产品出现严重质量问题(如发生国家或地方质量监督抽查不合格等)或用户提出质量投诉并造成较大影响,经查实为认证委托人、生产者、生产企业责任的;
(2)认证机构对获证产品与认证要求的符合性提出质疑时;
(3)当生产企业分类类别下降时。
增加频次的监督不预先通知,监督方式包括监督检查和/或监督检验,增加频次的监督检查人日数为 2 人日/次·生产企业。
7.5 获证后监督的记录
认证机构应当对获证后监督全过程予以记录并归档留存,以保证认证过程和结果具有可追溯性。
7.6 获证后监督结果的评价
认证机构对获证后监督全过程的有关结论和相关资料/信息进行综合评价,评价通过的,可继续保持认证证书、使用认证标志;评价不通过的,认证机构应当根据相应情形做出注销/暂停/撤销认证证书的处理,并予公布。
7.7 获证后监督结果的采信
在对获证产品实施监督的周期内,凡获证企业接受国家、地方市场监督部门监督抽查或消防监督部门抽查取得合格结论(包括复议合格)的,认证机构可采信其结论并作为企业通过监督并保持其证书的依据。对抽查结论为不合格的,认证机构应采信有关结果为监督结论,根据具体情况做出注销/暂停/撤销认证证书的处理,并予公布。
8 认证证书
8.1 认证证书有效期
本规则覆盖产品认证证书的有效期为 5 年。有效期内,认证证书的有效性依赖认证机构的获证后监督获得保持。
认证证书有效期届满,需要延续使用的,认证委托人应当在认证证书有效期届满前 90 天内提出认证委托。证书有效期内最后一次获证后监督结果合格的,认证机构应在接到认证委托后直接换发新证书。
8.2 认证证书的基本内容与样式
认证证书的基本内容为:
(1) 委托人名称、地址;
(2) 产品名称、型号、规格,需要时对产品功能、特征的描述;
(3) 生产者名称、地址;
(4) 生产企业名称、地址;
(5) 认证标准、技术要求及认证实施规则;
(6) 认证模式;
(7) 证书编号;
(8) 发证机构、发证日期和有效期;
(9) 其他需要说明的内容。认证证书的样式见附件 8。
8.3 认证证书的变更/扩展
获证后,当涉及认证证书、产品特性或认证机构规定的其他事项发生变更时,或认证委托人需要扩展已经获得的认证证书覆盖的产品范围时,认证委托人应向认证机构提出变更/扩展委托,变更/扩展经认证机构批准后方可实施。
认证机构应在控制风险的前提下,对变更/扩展内容开展文件审查、检测和/或检查(适用时)等工作。评价通过后方可批准变更/扩展。具体规定见附件 9。
8.4 认证证书的注销、暂停和撤销
8.4.1 认证证书注销
当出现以下情形之一的,认证机构应注销认证证书:
(1) 认证证书有效期届满,认证委托人未申请延期使用的;
(2) 认证委托人、生产者、生产企业由于破产、倒闭、解散等原因致使证书无法正常保持的;
(3) 由于停产、生产结构调整等原因致使获证产品不再生产,主动申请注销的;
(4) 获证产品已列入国家明令淘汰或者禁止生产的产品目录的;
(5) 认证委托人、生产者、生产企业申请注销的;
(6) 认证使用的国家标准、技术规则或者认证实施规则变更,认证委托人、生产者、生产企业未在规定时限内满足变更要求;
(7) 由于8.4.3(4)条款情况认证证书暂停,在认证证书暂停期限届满前,认证委托人未提出认证证书恢复申请的;
(8) 其他应当注销认证证书的情形。
8.4.2 自认证证书注销之日起,不得在产品出厂、销售、进口或者在其他经营活动中继续使用认证证书及认证标志。认证证书被注销后,不能以任何理由予以恢复,认证委托人可以向认证机构重新申请认证。被注销认证证书对应产品的型式试验报告和工厂检查报告不再有效。
8.4.3 认证证书暂停
当出现以下情形之一的,认证机构应当暂停认证证书:
(1) 产品适用的认证依据或者认证规则发生变更,规定期限内产品未符合变更要求的;
(2) 获证后跟踪中发现认证委托人违反认证规则等规定的;
(3) 无正当理由拒绝接受获证后跟踪或者获证后跟踪发现产品不能持续符合认证要求的;
(4) 认证委托人申请暂停的;
(5) 其他依法应当暂停的情形。
8.4.4 认证证书暂停期间应视为无效,暂停期内不得在产品出厂、销售、进口或者在其他经营活动中继续使用认证证书及认证标志。
由于生产的季节性、按订单生产等原因,由认证委托人提出暂停认证证书的,认证证书暂停期限最长为24个月,且需至少提前1个月提出申请。除此情形外,暂停认证证书的,证书暂停期限最长为3个月。暂停时间自认证机构签发暂停通知书之日算起。因违反法律法规或出现质量问题等原因导致证书处于暂停状态且未恢复的,认证机构暂不受理与整改无关的认证委托。
8.4.5 认证证书撤销
当出现以下情形之一的,认证机构应当撤销认证证书:
(1) 获证产品存在缺陷,导致质量安全事故的;
(2) 获证后跟踪中发现获证产品与认证委托人提供的样品不一致的;
(3) 认证证书暂停期间,认证委托人未采取整改措施或者整改后仍不合格的;
(4) 认证委托人以欺骗、贿赂等不正当手段获得认证证书的;
(5) 其他依法应当撤销的情形。
8.4.6 自认证证书撤销之日起,不得在产品出厂、销售、进口或者在其他经营活动中继续使用认证证书及认证标志。
认证证书被撤销后,不能以任何理由恢复或重新委托认证。对被撤销认证证书的产品,相应产品型式试验报告和工厂检查报告不再有效。认证机构不再受理该产品的认证委托。
8.5 认证证书的恢复
因各种原因导致证书被暂停的,可提出证书恢复委托。证书恢复委托的基本要求及程序见附件 9。
8.6 认证证书的使用
认证委托人应在广告、宣传等活动中正确使用认证证书,当获得认证的产品、生产者(生产企业)的质量保证能力发生变化或出现本规则 8.3及附件 9 规定的情况时,认证委托人应向认证机构申请变更,未经变更或经认证机构调查发现不符合认证要求的,不得使用认证证书。
禁止伪造、冒用、转让和非法买卖认证证书。
认证机构应当建立认证证书管理制度,对认证委托人使用认证证书的情况实施有效跟踪调查。对不能符合认证要求的,应当暂停直至撤销认证证书,并予以公布;对撤销或者注销的认证证书予以收回;无法收回的,予以公布。
9 认证标志
获得认证的消防产品应使用统一的认证标志,标志样式及规格见下图:
Ⅰ型本体标志:

Ⅱ型本体标志:

标志应加施在产品的明显位置。应保持标志平整、完好,防止损坏、丢失。
10 消防产品销售流向登记制度
10.1 消防产品生产者、生产企业应按照《消防产品监督管理规定》第 17 条规定,建立消防产品销售流向登记制度。
10.2 消防产品生产者、生产企业应指定专人负责消防产品销售流向登记工作,确保其有效实施。应使用认证机构免费提供的消防产品流向信息管理系统,如实记录产品名称、批次、规格、数量、销售去向等内容,确保消费者、使用者以及各级政府管理部门准确、及时查询消防产品销售流向情况。
10.3 认证机构对消防产品生产者、生产企业建立、发布消防产品销售流向信息等过程实施动态管理。
10.4 消防产品生产者、生产企业提供的消防产品销售流向信息应真实有效,并应符合如下要求:
(1) 登记的生产者、生产企业信息应与证书信息一致;
(2) 登记的产品规格型号应与证书信息一致;
(3) 消防产品生产者、生产企业应在产品出厂检验合格后的 2 个工作日内,建立消防产品销售流向信息并上传至 “消防产品流向信息公开系统”。
10.5 认证机构在初始委托认证以及认证范围的扩大、变更等时,应核查生产者、生产企业消防产品销售流向登记制度的建立、可操作性及执行情况,结论为不合格时,不予受理并开展跟踪调查。
10.6 认证机构在对生产者、生产企业进行监督检查或日常跟踪管理工作时,应核查消防产品销售流向登记制度执行情况,结论为不合格时,应按有关规定对生产者、生产企业的证书作出处理。
10.7 免费使用“消防产品流向信息公开系统”的有关要求见附件 10。
11 收费
11.1 认证收费
由认证机构按与认证委托人在认证委托合同书中约定的收费标准、收费时限及管理要求执行。有关内容应向社会公示。
11.2 检测收费
由认证机构按与认证委托人、指定实验室(或委托检测机构)在检测委托合同书中约定的收费标准、收费时限及管理要求执行。有关内容应向社会公示。
当认证机构同意指定实验室(或委托检测机构)自行收费时,指定实验室(或委托检测机构)应与认证委托人签订经认证机构审核批准的检测委托合同书,并按检测委托合同书中约定的收费标准、收费时限及管理要求执行。有关内容应向社会公示。
指定实验室(或委托检测机构)应自觉接受认证机构对其收费标准、收费时限等执行情况开展的监督抽查。
12 认证责任
认证机构应对认证结论负责。
实验室应对检测结果和检验报告负责。
认证机构及其委派的工厂检查员应对工厂检查结论负责。
认证委托人应对其提交的资料及样品的真实性、合法性负责。
13 与技术争议、申诉、投诉相关的流程及时限要求
13.1 认证委托人如对认证机构或指定实验室的认证活动和/或做出的决定不满意,可以技术争议或申诉的方式提出。
13.2 对获证产品与认证相关的符合性有异议时,可向认证机构投诉。
13.3 认证机构制定技术争议、申诉、投诉管理程序并向社会公布。
13.4 涉及认证机构内部工作的技术争议、申诉及投诉,经调查核实确应处理的,应在 60 天内完成;涉及分包业务的,首先由分包机构处理并报认证机构备案,分包机构处理后仍存在异议的,认证机构上报主管部门进行处理。
13.5 认证机构应按有关规定保存技术争议、申诉、投诉的处理记录。
14 特殊情况认证要求
14.1 一次性生产,数量极少且不再生产的,仅进行型式试验,免于工厂现场检查及获证后监督。认证证书中应注明产品的使用范围和证书的使用期限。
14.2 境外生产企业,因不可抗力因素无法按期进行获证后生产现场监督的,可采取其他获证后监督方式。
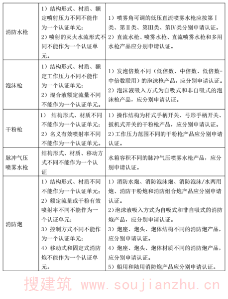
附件1消防设备产品认证单元划分及认证依据标准
1 消防给水设备产品典型产品名称及认证依据标准


2 消防给水设备产品单元划分原则





附件2生产企业分类原则
认证机构收集、整理与认证产品及其生产企业有关的各类质量信息,并据此对生产企业进行分类。认证委托人、生产者应予以配合。
认证机构将生产企业分为四类,分别用 A 类、B 类、C 类、D 类表示。生产企业分类所依据的质量信息至少包含如下方面:
(1) 工厂检查结论;
(2) 型式试验和监督抽取样品的检测结果;
(3) 国家或地方质量监督部门转来的抽查结果、专项监督结论;
(4) 认证委托人、生产者、生产企业对获证后监督的配合情况;
(5) 媒体,产品检测、设计、销售、维修、使用者,社会公众的质量信息反馈;
(6) 认证费用与检验费用交纳情况,参与配合认证与检验工作情况;
(7) 执行消防产品销售流向登记制度情况;
(8) 影响认证公正性、有效性的其他情况;
(9) 行业管理部门、行业协会组织等出具的有关产品质量、信用等级评价等结果。
(10) 为认证基础研究工作做出贡献情况(由认证机构视贡献情况决定相应分类类别)。
生产企业分类原则见下表。

认证机构将依据上述质量信息,按照分类原则经评议后确定生产企业的分类类别。
生产企业分类类别须按照 D-C-B-A 的次序逐级提升,按 A-B-C-D 的次序按相应级别条件下降。
附件3有关认证委托的相关规定及需提交的有关资料
1. 认证委托人提交认证委托前,应仔细阅读并充分了解实施规则及《消防类产品认证合同书》的相关规定,当委托认证的产品及生产者(生产企业)的质量保证能力符合上述要求时,方可提出认证委托。
认证委托人通过“消防产品网上认证业务系统”(www.cccf.net.cn)向认证机构提出本实施规则涵盖产品的认证委托。提出认证委托时,需提供必要的企业信息和产品信息,包括认证委托人/生产者/生产企业的资质证明资料、相关方之间的协议等。认证机构对认证委托资料进行审核,对于符合要求的,在 10 个工作日内发出受理及签订认证合同通知,对于不符合要求的,在 10 个工作日内通知认证委托人补正资料并提交。
2. 认证委托人通过“消防产品网上认证业务系统”(www.cccf.net.cn)提交认证委托,附下列资料:

注:1 生产企业地理位置图:比例尺为1:20000的地图,并注明交通路线。
2 “●”为需提交的资料,“○”为不需要相关资料。
3. 认证委托人通过消防产品网上认证业务系统(www.cccf.net.cn)提交变更认证委托,附下列资料:

注:“●”为需提交的资料,“○”为不需要相关资料
附件4利用工厂检测资源开展型式试验或部分试验工作的条件及要求
为落实“放管服”措施,缩短产品认证及检测周期,有效减轻企业负担,在保证认证质量的前提下,当生产企业实验室(以下简称工厂实验室)的检测资源具备了汽车消防车产品全部或者部分项目的检测能力时,可在指定实验室工作人员的指导下,利用工厂检测资源进行样品的全部检测或部分检测。
1 工厂检测资源
工厂检测资源为委托汽车消防车产品认证的生产者/生产企业 100%自有资源,应与生产企业在同一城市或临近。
2 工厂检测资源利用
2.1 适用范围
(1)型式试验
(2)获证后监督抽样检测
(3)证书扩展和变更时补充的变更确认测试
(4)当样品体积大或易损坏,运输费用高,运送困难,或仅为一个批量生产,以后不再生产时,应优先选用工厂检测资源
2.2 风险防范
当同一生产企业利用工厂资源检测达到五年或五年以上时,应送样至指定实验室进行检测,以避免系统性风险。
2.3 实施方式
根据工厂实验室的设备资源、人力资源和软资源的综合情况,结合产品特点实施。可分为 TMP、WMT 两种方式。
2.3.1 TMP 方式(指定实验室直接利用工厂实验室检测设备实施检测方式)
由认证机构派出的具备资质的指定实验室的工程师利用工厂实验室的检测设备进行检测,工厂应派检测人员予以协助。由相关指定实验室审核批准出具检测报告。此方式可应用于涉及汽车消防车产品所有类别的认证检验。
2.3.2 WMT 方式(指定实验室利用工厂实验室检测设备目击检测方式)
由指定认证机构派出的具备资质的指定实验室的工程师目击工厂实验室检测条件及工厂实验室使用自己的设备完成所有检测或者针对工厂提交认证机构的检测计划,目击部分检测条件及检测项目。工厂实验室检测人员负责出具原始记录,并与目击指定实验室工程师一起按规定的格式起草检测报告。由相关指定实验室审核批准出具检测报告。此方式可应用于涉及汽车消防车产品证书扩展和变更时的变更确认测试。
2.4 条件要求
认证机构组织指定实验室进行审核评定,符合下列条件的工厂实验室可利用工厂检测资源进行样品检测:
(1) 工厂应为认证机构分类管理较高级别的企业,其设计、制造、风险控制与质量管理处于行业较先进水平;
(2) 工厂质量手册应有利用工厂检测资源程序相关的规定,且与认证程序要求相符;
(3) 工厂实验室满足 GB/T 27025(ISO/IEC 17025)第 5 章技术能力要求;
(4) 工厂实验室应具有相关检测项目标准要求的精度要求的仪器和设备并良好受控。(符合 GB/T27025(IEC 17025)的技术要求部分对检测设备的所有要求)。
(5) 工厂实验室施检人员应熟悉产品结构、检测标准,具备有一定的检测经验;
(6) 工厂实验室的检测记录格式能满足来现场进行工作的指定实验室对检测信息的要求。
2.5 资格获得和维持
2.5.1 工厂应向认证机构提出申请,并按以上条件进行自查,将自查结果及相关资料随申请提交认证机构审查。认证机构应组织指定实验室技术专家进行现场核查,并保存相应的审核评定记录。对评定合格的,方可利用工厂实验室资源进行检测。
2.5.2 认证机构应对获得批准的工厂实验室进行定期(如每年一次,可根据利用频度确定)的监督(可结合工厂年度监督进行),组织工厂实验室参加比对试验,保证检测结果的准确有效性,维持资格。
2.5.3 认证机构应保存获批准的工厂实验室的记录,每年度将获批准的工厂实验室清单及利用情况报国家认监委备案。
2.6 职责
2.6.1 认证机构管理和组织产品认证利用工厂检测资源活动,包括制定实施办法或程序、确定具体条件要求、选择评审专家、组织评审工厂实验室;确保所有执行人员具备技术能力并熟悉相关程序要求;确保在本机构、指定实验室、工厂实验室之间有一个适当的三方协定,确保测试过程符合要求;定期向认监委备案相关工作情况。
2.6.2 指定实验室参与评审工厂实验室;必要时,对工厂实验室人员进行能力评估;作为三方协议中的一方,确保测试过程符合要求;颁发测试报告并在报告中注明利用工厂实验室名称、地址、方式、项目等信息。
2.6.3 工厂实验室应确保符合 GB/T 27025(ISO/IEC 17025)相关要求;应指定适当的人员负责工厂实验室管理并支持以上测试的运作;确保工厂实验室人员遵从指定认证机构、实验室人员的检测安排;作为三方协议中的一方,确保测试过程符合要求。
2.7 实施要求
认证机构应根据上述原则制定具体实施程序,明确在实施过程中各方的具体职责,并与指定实验室、工厂实验室签署相关的协议,对保密、工程师的安全责任等相关事宜做出安排。为了减轻企业负担,工厂实验室审核与现场检测可合并进行。审核组先进行实验室能力审核,合格后进行检测。
2.8 收费
TMP 检测费原则上按照原国家发改委备案的《强制性产品认证的产品检测费标准》的 50%与实验室能力的审查、现场检测的工时人日数费用相比较的上限收取(最高不得超过检测总费用 100%)。 WMT 检测费原则上按照原国家发改委备案的《强制性产品认证的产品检测费标准》的 50%与实验室能力的审查、现场检测的工时人日数费用相比较的下限收取。
认证机构自身收取的费用为申请费、文件审查费、工厂检查人日费用。
附件5消防给水设备产品认证检验规程
1 认证检验类别
根据认证类别及检验特性,认证检验分为:型式试验、分型试验、监督检验、变更确认检验。
2 认证检验判定规则
2.1 产品进行试验(检验)时,满足某一项目的全部技术要求,判定该项目合格,否则判定该项目不合格。
2.2 试验(检验)的全部项目合格,结论合格;试验(检验)的任一项目不合格,结论不合格。
3 认证检验检验依据、检验项目、样品数量和检验时限
产品型式试验、分型试验、监督检验的检验依据、检验项目、样品数量和检验时限按本附件中各类产品检验要求的规定执行。
变更确认检验是针对产品设计变更,为确认产品质量是否满足标准要求所进行的检验。产品变更确认检验的检验依据、检验项目、样品数量和检验时限按产品变更要求确定。变更确认检验检验时限不应超过产品型式试验检验时限。
附件 5.1
车用消防泵检验要求
1 型式试验检验要求
1.1 检验依据
GB6245-2006《消防泵》
1.2 检验项目
(1)结构检查
(2)材料检查
(3)外观及标志检查
(4)性能试验
(5)机械性能试验
(6)真空密封性能试验
(7)引水装置试验
(8)连续运转试验
1.3 样品数量
每个型号 1 台。
1.4 检验时限
60 天。
2 监督检验要求
2.1 生产现场抽样检测要求
2.1.1 检验依据
GB6245-2006《消防泵》
2.1.2 检验项目、样品数量和检验时限
2.1.2.1 检验项目
检验项目至少包括:性能试验、机械性能试验、真空密封性能试验、引水装置试验。
2.1.2.2 样品数量至少 1 台。
2.1.2.3 检验时限40 天
2.2 使用领域抽样检测要求
按照生产现场抽样检测要求执行。
附件 5.2
消防球阀检验要求
1 型式试验检验要求
1.1 检验依据
GA 79-2010《消防球阀》
1.2 检验项目
1.2.1 主型产品:
(1) 外观及结构检查
(2) 过流部件的耐腐蚀性能
(3) 操作性能
(4) 耐压和密封性能
(5) 静压寿命
(6) 标志
1.2.2 分型产品:
(1) 外观及结构检查
(2) 操作性能
(3) 耐压和密封性能
(4) 静压寿命
1.3 样品数量
主型产品每种规格产品 3 套,分型产品每种规格产品 3 套。。
1.4 检验时限
主型产品:60 天;分型产品:40 天。。
2 监督检验要求
2.1 生产现场抽样检测要求
2.1.1 检验依据
GA 79-2010《消防球阀》
2.1.2 检验项目、样品数量和检验时限
2.1.2.1 检验项目
检验项目至少包括:启闭力、耐压和密封性能。
2.1.2.2 样品数量: 至少 1 套。
2.1.2.3 检验时限: 40 天
2.2 使用领域抽样检测要求
按照生产现场抽样检测要求执行。
附件 5.3
电动机消防泵组检验要求
1 型式试验检验要求
1.1 检验依据
GB6245-2006《消防泵》
1.2 检验项目
(1)性能试验
(2)结构检查
(3)材料检查
(4)外观及标志检查
(5)机械性能试验
(6)连续运转试验
(7)其它要求试验
(8)振动测量
(9)联轴器性能试验
1.3 样品数量
1.3.1 对于单一型号申请认证的产品,每个型号 1 台。
1.3.2 对于系列消防泵申请认证的产品,应按如下要求:
1)符合单元划分要求的单元,如单元内消防泵的规格少于或等于 50种,则抽取并确认具有最大流量(不超过 320L/s)、最高出口压力、最大轴功率和 1.5Q 工况点最高泵组效率特征的产品规格为检验样机。
2)符合上述要求的单元,如单元内消防泵的规格大于 50 种,但少于或等于 100 种,在 1)的基础上增加抽取 1.5Q 工况点次高泵组效率特征的规格。
3)符合上述要求的单元,如单元内消防泵的规格大于 100 种,在 2)的基础上,每增加 50 种规格,增加抽取 1.5Q 工况点次高泵组效率特征的规格。
4)申请单元规格推荐流量参数 5L/s、10L/s、15L/s、20L/s、25L/s、30L/s、40L/s、50L/s、60L/s、70L/s、80L/s、90L/s、100L/s、120L/s、140L/s、160L/s、180L/s、200L/s、220L/s、240L/s、260L/s、280L/s、300L/s、320L/s。超过 320L/s 流量所有规格均应作为样机。
1.4 检验时限
60 天。
2 监督检验要求
2.1 生产现场抽样检测要求
2.1.1 检验依据
GB6245-2006《消防泵》
2.1.2 检验项目、样品数量和检验时限
2.1.2.1 检验项目
检验项目至少包括:性能试验、机械性能试验、连续运转试验。
2.1.2.2 样品数量至少 1 台。
2.1.2.3 检验时限40 天
2.2 使用领域抽样检测要求
按照生产现场抽样检测要求执行。
附件 5.4
手抬机动消防泵组检验要求
1 型式试验检验要求
1.1 检验依据
GB6245-2006《消防泵》
1.2 检验项目
(1)结构检查
(2)材料检查
(3)性能试验
(4)外观及标志检查
(5)机械性能试验
(6)启动试验
(7)倾斜试验
(8)真空密封性能试验
(9)引水装置试验
(10)连续运转试验
1.3 样品数量
每个型号 1 台。
1.4 检验时限
60 天。
2 监督检验要求
2.1 生产现场抽样检测要求
2.1.1 检验依据
GB6245-2006《消防泵》
2.1.2 检验项目、样品数量和检验时限
2.1.2.1 检验项目
检验项目至少包括:性能试验、真空密封性能试验、引水装置试验、连续运转试验。
2.1.2.2 样品数量至少 1 台。
2.1.2.3 检验时限40 天
2.2 使用领域抽样检测要求
按照生产现场抽样检测要求执行。
附件 5.5
供泡沫液消防泵组检验要求
1 型式试验检验要求
1.1 检验依据
GB6245-2006《消防泵》
1.2 型式试验检验项目
1.2.1 主型型式试验检验项目
(1)结构检查
(2)材料检查
(3)性能试验
(4)机械性能试验
(5)外观及标志检查
(6)连续运转试验 ;
(7)空运转试验
1.2.2 分型试验检验项目
(1)结构检查
(2)性能试验
(3)机械性能试验
(4)外观及标志检查。
1.3 样品数量
每个型号 1 台。
1.4 检验时限
60 天。
2 监督检验要求
2.1 生产现场抽样检测要求
2.1.1 检验依据
GB6245-2006《消防泵》
2.1.2 检验项目、样品数量和检验时限
2.1.2.1 检验项目
检验项目至少包括:性能试验、机械性能试验、连续运转试验。
2.1.2.2 样品数量至少 1 台。
2.1.2.3 检验时限40 天
2.2 使用领域抽样检测要求
按照生产现场抽样检测要求执行。
附件 5.6
柴油机消防泵组检验要求
1 型式试验检验要求
1.1 检验依据
GB6245-2006《消防泵》
1.2 型式试验检验项目
1.2.1 主型型式试验检验项目:
(1) 性能试验
(2) 结构检查
(3) 材料检查
(4) 外观及标志检查
(5) 机械性能试验
(6) 连续运转试验
(7) 振动测量
(8) 联轴器性能试验
(9) 柴油机功能试验 ;
1.2.2 分型试验检验项目:
(1) 性能试验
(2)结构检查
(3)外观及标志检查
(4) 机械性能试验
1.3 样品数量
每个型号 1 台。
1.4 检验时限
60 天。
2 监督检验要求
2.1 生产现场抽样检测要求
2.1.1 检验依据
GB6245-2006《消防泵》
2.1.2 检验项目、样品数量和检验时限
2.1.2.1 检验项目
检验项目至少包括:性能试验、机械性能试验、连续运转试验。
2.1.2.2 样品数量:至少 1 台。
2.1.2.3 检验时限: 40 天
2.2 使用领域抽样检测要求
按照生产现场抽样检测要求执行。
附件 5.7
汽油机消防泵组检验要求
1 型式试验检验要求
1.1 检验依据
GB6245-2006《消防泵》
1.2 检验项目
(1) 性能试验
(2) 结构检查
(3) 材料检查
(4) 外观及标志检查
(5) 机械性能试验
(6) 连续运转试验
(7) 振动测量
(8) 联轴器性能试验
(9) 汽油机功能试验
1.3 样品数量
每个型号 1 台。
1.4 检验时限
60 天。
2 监督检验要求
2.1 生产现场抽样检测要求
2.1.1 检验依据
GB6245-2006《消防泵》
2.1.2 检验项目、样品数量和检验时限
2.1.2.1 检验项目
检验项目至少包括:性能试验、机械性能试验、连续运转试验。
2.1.2.2 样品数量至少 1 台。
2.1.2.3 检验时限40 天
2.2 使用领域抽样检测要求
按照生产现场抽样检测要求执行。
附件 5.8
燃气轮机消防泵组检验要求
1 型式试验检验要求
1.1 检验依据
GB6245-2006《消防泵》
1.2 检验项目
(1) 性能试验
(2) 结构检查
(3) 材料检查
(4) 外观及标志检查
(5) 机械性能试验
(6) 连续运转试验
(7) 振动测量
(8) 联轴器性能试验
(9) 燃气轮机功能试验
1.3 样品数量
每个型号 1 台。
1.4 检验时限
60 天。
2 监督检验要求
2.1 生产现场抽样检测要求
2.1.1 检验依据
GB6245-2006《消防泵》
2.1.2 检验项目、样品数量和检验时限
2.1.2.1 检验项目
检验项目至少包括:性能试验、机械性能试验、连续运转试验。
2.1.2.2 样品数量至少 1 台。
2.1.2.3 检验时限40 天
2.2 使用领域抽样检测要求
按照生产现场抽样检测要求执行。
附件 5.9
室外消火栓检验要求
1 型式试验检验要求
1.1 检验依据
GB4452-2011《室外消火栓》
1.2 检验项目
1.2.1 主型产品
(1) 结构
(2) 材料
(3) 外观质量
(4) 标志检查
(5) 进水口连接尺寸
(6) 开启高度
(7) 排放余水装置
(8) 接口型式
(9) 水压强度
(10) 密封性能
(11) 螺纹
(12) 防撞性能*
(13) 调压性能*
(14) 减压稳压性能*
(15) 折叠性能*
注:*项目为适用时。
1.2.2 分型产品
(1) 结构
(2) 标志检查
(3) 进水口连接尺寸
(4) 接口型式
(5) 水压强度
(6) 密封性能
(7) 防撞性能*
(8) 调压性能*
(9) 减压稳压性能*
(10) 折叠性能*
注:*项目为适用时。
1.3 样品数量
主型产品 3 台,分型产品 2 台 。
1.4 检验时限
主型产品:60 天;分型产品:40 天。
2 监督检验要求
2.1 生产现场抽样检测要求
2.1.1 检验依据
GB4452-2011《室外消火栓》
2.1.2 检验项目、样品数量和检验时限
2.1.2.1 检验项目
检验项目至少包括:排放余水装置、密封性能、水压强度。
2.1.2.2 样品数量至少 1 台。
2.1.2.3 检验时限40 天
2.2 使用领域抽样检测要求
按照生产现场抽样检测要求执行。
附件 5.10
消防水鹤检验要求
1 型式试验检验要求
1.1 检验依据
GB821-2009《消防水鹤》
1.2 检验项目
1.2.1 主型产品
(1)外观
(2)材料
(3)螺纹
(4)进水口及连接管件法兰连接尺寸
(5)密封性能
(6)水压强度
(7)排放余水装置
(8)接口
(9)最小过流口径
(10) 其他要求
1.2.2 分型产品
(1)外观
(2)进水口及连接管件法兰连接尺寸
(3)密封性能
(4)水压强度
(5)最小过流口径
(6)其他要求
1.3 样品数量
主型产品 1 台,分型产品 1 台。
1.4 检验时限
主型产品:60 天;分型产品:40 天。
2 监督检验要求
2.1 生产现场抽样检测要求
2.1.1 检验依据
GB821-2009《消防水鹤》
2.1.2 检验项目、样品数量和检验时限
2.1.2.1 检验项目
检验项目至少包括:排放余水装置、密封性能、水压强度。
2.1.2.2 样品数量至少 1 台。
2.1.2.3 检验时限40 天
2.2 使用领域抽样检测要求
按照生产现场抽样检测要求执行。
附件 5.11
室内消火栓检验要求
1 认证检验依据
GB3445-2018《室内消火栓》
2 检验项目
2.1 型式试验及样品数量
认证委托人在单元内选取公称通径最大的型号作为典型产品型号进行5.2.3、5.3、5.5~5.7、5.8(适用时)、5.9(适用时)、5.10、5.11、5.12(适用时)、5.13(适用时)、5.14 项目的检验,其他型号按照表 1 规定进行差异项检验。

注:同时出现 2 个差异项的室内消火栓,其检验项目根据相同项目不重复的原则叠加,样品数量根据相同项目不重复的原则叠加。
2.2 监督检验
获证后生产现场抽样检测检验项目为 GB3445-2018《室内消火栓中5.7、5.10、5.11。
获证后使用领域抽样检测检验项目按照生产现场抽样检测要求执行。
3 样品数量
1)型式试验:3 只;
差异项型号产品样品数量:见表 1。
2)监督检验: 2 只。
4 检验周期
检验周期是自检验合同正式生效之日起至上报检验报告实际发生的时间,具体时限如下:
1)型式试验:检验周期 60 天。
2)监督检验:检验周期 40 天。
附件 5.12
消防水泵接合器检验要求
1 型式试验检验要求
1.1 检验依据
GB3446-2013《消防水泵接合器》
1.2 检验项目
1.2.1 主型产品
(1)结构
(2)外观质量
(3)标志检查
(4)螺纹及法兰尺寸
(5)密封性能
(6)安全阀
(7)水压强度
(8)消防接口
(9)材料
1.2.2 分型产品
(1)结构
(2)标志检查
(3)螺纹及法兰尺寸
(4)密封性能
(5)水压强度
(6)消防接口
1.3 样品数量
主型产品 3 台,分型产品 2 台。
1.4 检验时限
主型产品:60 天;分型产品:40 天。
2 监督检验要求
2.1 生产现场抽样检测要求
2.1.1 检验依据
GB3446-2013《消防水泵接合器》
2.1.2 检验项目、样品数量和检验时限
2.1.2.1 检验项目
检验项目至少包括:密封性能、安全阀、水压强度。
2.1.2.2 样品数量至少 1 台。
2.1.2.3 检验时限40 天
2.2 使用领域抽样检测要求
按照生产现场抽样检测要求执行。
附件 5.13
消防水枪检验要求
1 型式试验检验要求
1.1 检验依据
GB8181-2005《消防水枪》
1.2 检验项目
(1)基本参数
(2)雾状水流及开花水流的要求
(3)操作结构要求
(4)材料
(5)密封件
(6)螺纹
(7)表面质量
(8)密封性能
(9)耐水压强度
(10)耐高温
(11)耐低温
(12)抗跌落性能
(13)耐腐蚀性能
(14)接口性能
(15)标志
(16)包装
1.3 样品数量
每个型号 3 支。
1.4 检验时限
60 天。
2 监督检验要求
2.1 生产现场抽样检测要求
2.1.1 检验依据
GB8181-2005《消防水枪》
2.1.2 检验项目、样品数量和检验时限
2.1.2.1 检验项目
检验项目至少包括:密封性能、耐水压强度。
2.1.2.2 样品数量至少 1 支。
2.1.2.3 检验时限40 天
2.2 使用领域抽样检测要求
按照生产现场抽样检测要求执行。
附件 5.14
泡沫枪检验要求
1 型式试验检验要求
1.1 检验依据
GB25202-2010《泡沫枪》
1.2 检验项目
(1)外观要求
(2)基本性能参数
(3)材料
(4)密封性能
(5)耐水压强度性能
(6)跌落性能
(7)耐腐蚀性能
(8)耐喷射冲击性能
(9)自吸式泡沫枪的要求
(10)联用泡沫枪的要求
(11)接口要求
(12)非金属件性能要求
(13)标志
(14)包装
1.3 样品数量
每个型号 3 支。
1.4 检验时限
60 天。
2 监督检验要求
2.1 生产现场抽样检测要求
2.1.1 检验依据
GB25202-2010《泡沫枪》
2.1.2 检验项目、样品数量和检验时限
2.1.2.1 检验项目
检验项目至少包括:密封性能、耐水压强度性能、耐喷射冲击性能。
2.1.2.2 样品数量:至少 1 支。
2.1.2.3 检验时限:40 天
2.2 使用领域抽样检测要求
按照生产现场抽样检测要求执行。
附件 5.15
干粉枪检验要求
1 型式试验检验要求
1.1 检验依据
GB25200-2010《干粉枪》
1.2 检验项目
(1)外观要求
(2)基本性能参数
(3)材料
(4)密封性能
(5)耐水压强度性能
(6)跌落性能
(7)耐腐蚀性能
(8)耐喷射冲击性能
(9)操作结构要求
(10)接口要求
(11)非金属件性能要求
(12)标志
(13)包装
1.3 样品数量
每个型号 3 支。
1.4 检验时限
60 天。
2 监督检验要求
2.1 生产现场抽样检测要求
2.1.1 检验依据
GB25200-2010《干粉枪》
2.1.2 检验项目、样品数量和检验时限
2.1.2.1 检验项目
检验项目至少包括:密封性能、耐水压强度性能、耐喷射冲击性能。
2.1.2.2 样品数量:至少 1 支。
2.1.2.3 检验时限: 40 天
2.2 使用领域抽样检测要求
按照生产现场抽样检测要求执行。
附件 5.16
脉冲气压喷雾水枪检验要求
1 型式试验检验要求
1.1 检验依据
GA534-2005《脉冲气压喷雾水枪通用技术条件》
1.2 检验项目
(1)性能参数
(2)灭火性能
(3)气密要求
(4)电气绝缘性能
(5)气雾喷射器要求
(6)气瓶要求
(7)水箱要求
(8)各种阀门及连接件、连接管要求
(9)背托要求
(10)可操作性
(11)推车要求
(12)标志
(13)包装
1.3 样品数量
每个型号 1 套。
1.4 检验时限
60 天。
2 监督检验要求
2.1 生产现场抽样检测要求
2.1.1 检验依据
GA534-2005《脉冲气压喷雾水枪通用技术条件》
2.1.2 检验项目、样品数量和检验时限
2.1.2.1 检验项目
检验项目至少包括:性能参数、气密要求、气雾喷射器要求。
2.1.2.2 样品数量:至少 1 套。
2.1.2.3 检验时限:40 天
2.2 使用领域抽样检测要求
按照生产现场抽样检测要求执行。
附件 5.17
消防炮检验要求
1 型式试验检验要求
1.1 检验依据
GB19156-2003《消防炮通用技术条件》、GB19157-2003《远控消防炮系统通用技术条件》
1.2 检验项目
产品型式试验项目为标准 GB19156-2003《消防炮通用技术条件》中技术要求规定的全部项目和标准“标志”、“包装”中的要求以及标准 GB19157-2003《远控消防炮系统通用技术条件》中技术要求规定的 6.2.5、6.4.2、6.4.3、6.5、6.12.1、6.12.2 的项目。
(1)外观
(2)零部件通用性能
(3)操纵性能
(4)水压密封性能
(5)水压强度性能
(6)压力表的设置
(7)性能参数
(8)标志
(9)包装
(10)隔爆型电气设备
(11)液压源性能
(12)气压源性能
(13)电控器性能
(14)电控器或无线遥控器启动至消防炮动作的响应时间
(15)有线控制距离和无线遥控距离
产品(电控、液控、气控的举高消防炮)型式试验项目为标准 GB19157-2003《远控消防炮系统通用技术条件》中技术要求规定的全部项目和标准“标志”、“包装”中的要求。
(1)性能参数
(2)外观
(3)零部件通用性能
(4)消防炮性能
(5)动力源性能
(6)电控器性能
(7)无线遥控器性能
(8)消防炮塔性能
(9)阀门集中控制装置性能
(10)贮罐压力式泡沫比例混合装置性能
(11)消防泵控制装置性能
(12)消防泵组性能
(13)系统性能
(14)标志
(15)包装(适用时)
1.3 样品数量
每个型号 2 台。
1.4 检验时限
60 天。
2 监督检验要求
2.1 生产现场抽样检测要求
2.1.1 检验依据
GB19156-2003《消防炮通用技术条件》、GB19157-2003《远控消防炮系统通用技术条件》
2.1.2 检验项目、样品数量和检验时限
2.1.2.1 检验项目
检验项目至少包括:操纵性能、水压密封性能、水压强度性能、性能参数。
2.1.2.2 样品数量至少 1 台。
2.1.2.3 检验时限40 天
2.2 使用领域抽样检测要求
按照生产现场抽样检测要求执行。
附件 5.18
分水器检验要求
1 型式试验检验要求
1.1 检验依据
GA868-2010《分水器和集水器》
1.2 检验项目
1.2.1 主型产品
(1)标志检查
(2)外观质量
(3)密封性能
(4)水压强度性能
(5)材料
(6)耐腐蚀性能
(7)阀门和通径
(8)阀门开启力
(9)接口性能
1.2.2 分型产品
(1)标志检查
(2)密封性能
(3)水压强度性能
(4)阀门和通径
(5)阀门开启力
(6)接口性能
1.3 样品数量
主型产品 3 个,分型产品 2 个。
1.4 检验时限
主型产品:60 天;分型产品:40 天。
2 监督检验要求
2.1 生产现场抽样检测要求
2.1.1 检验依据
GA868-2010《分水器和集水器》
2.1.2 检验项目、样品数量和检验时限
2.1.2.1 检验项目
检验项目至少包括:密封性能、水压强度性能、接口性能。
2.1.2.2 样品数量:至少 2 个。
2.1.2.3 检验时限40 天
2.2 使用领域抽样检测要求
按照生产现场抽样检测要求执行。
附件 5.19
集水器检验要求
1 型式试验检验要求
1.1 检验依据
GA868-2010《分水器和集水器》
1.2 检验项目
1.2.1 主型产品
(1)标志检查
(2)外观质量
(3)密封性能
(4)水压强度性能
(5)材料
(6)耐腐蚀性能
(7)阀门和通径
(8)阀门开启力
(9)接口性能
1.2.2 分型产品
(1)标志检查
(2)密封性能
(3)水压强度性能
(4)阀门和通径
(5)阀门开启力
(6)接口性能
1.3 样品数量
主型产品 3 个,分型产品 2 个。
1.4 检验时限
主型产品:60 天;分型产品:40 天。
2 监督检验要求
2.1 生产现场抽样检测要求
2.1.1 检验依据
GA868-2010《分水器和集水器》
2.1.2 检验项目、样品数量和检验时限
2.1.2.1 检验项目
检验项目至少包括:密封性能、水压强度性能、接口性能。
2.1.2.2 样品数量至少 2 个。
2.1.2.3 检验时限40 天
2.2 使用领域抽样检测要求
按照生产现场抽样检测要求执行。
附件 5.20
消防接口检验要求
1 型式试验检验要求
1.1 检验依据
内扣式消防接口:GB12514.1-2005《消防接口 第 1 部分:消防接口通用技术条件》、GB12514.2-2006《消防接口 第 2 部分:内扣式消防接口型式和基本参数》
卡式消防接口:GB12514.1-2005《消防接口 第 1 部分:消防接口通用技术条件》、GB12514.3-2006《消防接口 第 3 部分:卡式消防接口型式和基本参数》
螺纹式消防接口:GB12514.1-2005《消防接口 第 1 部分:消防接口通用技术条件》、GB12514.4-2006《消防接口 第 4 部分:螺纹式消防接口型式和基本参数》。
1.2 检验项目
1.2.1 主型产品
(1)外观质量
(2)标志检查
(3)基本尺寸
(4)操作力和操作力矩*
(5)密封性能
(6)水压强度
(7)弹簧疲劳寿命*
(8)抗跌落性能*
(9)耐腐蚀性能
(10)材料
注:*项目为适用时。
1.2.2 分型产品
(1)标志检查
(2)基本尺寸
(3)操作力和操作力矩*
(4)密封性能
(5)水压强度
(6)弹簧疲劳寿命*
(7)抗跌落性能*
注:*项目为适用时。
1.3 样品数量
主型产品 5 副,分型产品 3 副
1.4 检验时限
主型产品:60 天;分型产品:40 天。
2 监督检验要求
2.1 生产现场抽样检测要求
2.1.1 检验依据
内扣式消防接口:GB12514.1-2005《消防接口 第 1 部分:消防接口通用技术条件》、GB12514.2-2006《消防接口 第 2 部分:内扣式消防接口型式和基本参数》
卡式消防接口:GB12514.1-2005《消防接口 第 1 部分:消防接口通用技术条件》、GB12514.3-2006《消防接口 第 3 部分:卡式消防接口型式和基本参数》
螺纹式消防接口:GB12514.1-2005《消防接口 第 1 部分:消防接口通用技术条件》、GB12514.4-2006《消防接口 第 4 部分:螺纹式消防接口型式和基本参数》。
2.1.2 检验项目、样品数量和检验时限
2.1.2.1 检验项目
检验项目至少包括:密封性能、水压强度。
2.1.2.2 样品数量至少 3 副。
2.1.2.3 检验时限40 天
2.2 使用领域抽样检测要求
按照生产现场抽样检测要求执行。






附件6生产企业质量控制要求
消防给水设备产品生产企业质量控制要求包括:工厂质量保证能力要求;工厂产品一致性控制要求;产品一致性检查要求;生产企业例行检验和确认检验要求;产品质量控制基本要求;铭牌标志要求。
1 工厂质量保证能力要求
工厂质量保证能力应持续满足产品认证的要求。
1.1 职责和资源
1.1.1 职责
工厂应规定与质量活动有关的各类人员的职责及相互关系。
工厂应在组织内指定一名质量负责人。质量负责人应具有充分的能力胜任本职工作,无论其在其他方面的职责如何应具有以下方面的职责和权限:
a) 负责建立满足本标准要求的质量体系并确保其实施和保持;
b) 确保加贴认证标志的产品符合认证标准的要求;
c) 建立文件化的程序确保认证标志的妥善保管和使用;
d) 建立文件化的程序确保变更后未经认证机构确认的获证产品不加贴认证标志。
1.1.2 资源
工厂应配备必要的生产设备和检验设备,以满足稳定生产符合认证标准产品的要求;应配备相应的人力资源确保从事对产品质量有影响的人员具备必要的能力;建立并保持适宜产品生产、检验、试验、储存等所需的环境。
1.2 文件和记录
1.2.1 工厂应建立并保持文件化的认证产品质量计划,以及为确保产品质量的相关过程有效运作和控制所需的文件。质量计划应包括产品设计目标、实现过程、检验及有关资源的确定,以及产品获证后对获证产品的变更(标准、工艺、关键件等)、标志的使用管理等规定。
产品设计标准或规范应是质量计划的一个内容,其要求应不低于认证实施规则中规定的标准要求。
1.2.2 工厂应建立并保持文件化的程序,以对本标准要求的文件和资料进行有效控制。这些控制应确保:
a) 文件发布和更改前应由授权人批准,以确保其适宜性;
b) 文件的更改和修订状态得到识别,防止作废文件的非预期使用;
c) 确保在使用处可获得相应文件的有效版本。
1.2.3 工厂应建立并保持质量记录的标识、储存、保管和处理的文件化程序,质量记录应清晰、完整,以作为过程、产品符合规定要求的证据。
质量记录应有适当的保存期限。
1.3 采购和进货检验
1.3.1 供应商的控制
工厂应建立对关键元器件和材料的供应商的选择、评定和日常管理的程序,以确保供应商保持生产关键元器件和材料满足要求的能力。
工厂应保存对供应商的选择评价和日常管理记录。
1.3.2 关键元器件和材料的检验/验证
工厂应建立并保持对供应商提供的关键元器件和材料的检验或验证的程序及定期确认检验的程序,以确保关键元器件和材料满足认证所规定的要求。关键元器件和材料的检验可由工厂进行,也可由供应商完成。当由供应商检验时,工厂应对供应商提出明确的检验要求。
工厂应保存关键件检验或验证记录、确认检验记录及供应商提供的合格证明及有关检验数据等。
1.4 生产过程控制和过程检验
1.4.1 工厂应对生产的关键工序进行识别,关键工序操作人员应具备相应的能力,如果该工序没有文件规定就不能保证产品质量时,则应制定相应的工艺作业指导书,使生产过程受控。
1.4.2 产品生产过程中如对环境条件有要求,工厂应保证生产环境满足规定的要求。
1.4.3 可行时,工厂应对适宜的过程参数和产品特性进行监控。
1.4.4 工厂应建立并保持对生产设备进行维护保养的制度。
1.4.5 工厂应在生产的适当阶段对产品进行检验,以确保产品及零部件与认证样品一致。
1.5 例行检验和确认检验
工厂应建立并保持文件化的例行检验和确认检验程序,以验证产品满足规定的要求。检验程序中应包括检验项目、内容、方法、判定等。工厂应保存检验记录。具体的例行检验和确认检验要求应满足相应产品认证实施规则的要求。
1.6 检验和试验设备
用于检验和试验的设备应定期校准和检查,并满足检验试验能力。
检验和试验的设备应有操作规程。检验人员应能按操作规程要求,准确地使用设备。
1.6.1 校准和检定
用于确定所生产的产品符合规定要求的检验试验设备应按规定的周期进行校准或检定。校准或检定应溯源至国家或国际基准。对自行校准的,应规定校准方法、验收准则和校准周期等。设备的校准状态应能被使用及管理人员方便识别。应保存设备的校准记录。
1.6.2 运行检查
用于例行检验和确认检验的设备应进行日常操作检查和运行检查。当发现运行检查结果不能满足规定要求时,应能追溯至已检验过的产品。必要时,应对这些产品重新进行检验。应规定操作人员在发现设备功能失效时需采取的措施。
运行检查结果及采取的调整等措施应记录。
1.7 不合格品的控制
工厂应建立和保持不合格品控制程序,内容应包括不合格品的标识方法、隔离和处置及采取的纠正、预防措施。经返修、返工后的产品应重新检验。对重要部件或组件的返修应作相应的记录。应保存对不合格品的处置记录。
1.8 内部质量审核
工厂应建立和保持文件化的内部质量审核程序,确保质量体系运行的有效性和认证产品的一致性,并记录内部审核结果。
对工厂的投诉尤其是对产品不符合标准要求的投诉,应保存记录,并应作为内部质量审核的信息输入。
对审核中发现的问题,应采取纠正和预防措施,并进行记录。
1.9 认证产品的一致性
工厂应对批量生产产品与型式试验合格的产品的一致性进行控制,以使认证产品持续符合规定的要求。
1.10 获证产品的变更控制
工厂应建立并保持文件化的变更控制程序,确保认证产品的设计、采用的关键件和材料以及生产工序工艺、检验条件等因素的变更得到有效控制。获证产品涉及到如下的变更,工厂在实施前应向认证机构申报,获得批准后方可执行:
a) 产品设计(原理、结构等)的变更;
b) 产品采用的关键件和关键材料的变更;
c) 关键工序、工艺及其生产设备的变更;
d) 例行检验和确认检验条件和方法变更;
e) 生产场所搬迁、生产质量体系换版等变更;
f) 其他可能影响与相关标准的符合性或型式试验样机的一致性的变更。
1.11 包装、搬运和储存
工厂的包装、搬运、操作和储存环境应不影响产品符合规定标准的要求。
2 工厂产品一致性控制要求
工厂产品一致性控制的目的是为保证工厂批量生产的认证产品与认证时型式试验合格样品的一致性。
2.1 产品一致性控制文件
2.1.1 工厂应建立并保持认证产品一致性控制文件,产品一致性控制文件至少应包括:
a) 针对具体认证产品型号的设计要求、产品结构描述、物料清单(应包含所使用的关键元器件的型号、主要参数及供应商)等技术文件;
b) 针对具体认证产品的生产工序工艺、生产配料单等生产控制文件;
c) 针对认证产品的检验(包括进货检验、生产过程检验、成品例行检验及确认检验)要求、方法及相关资源条件配备等质量控制文件;
d) 针对获证后产品的变更(包括标准、工艺、关键件等变更)控制、标志使用管理等程序文件。
2.1.2 产品设计标准或规范应是产品一致性控制文件的其中一个内容其要求应不低于该产品认证实施规则中规定的标准要求。
2.2 批量生产产品的一致性
工厂应采取相应的措施,确保批量生产的认证产品至少在以下方面与型式试验合格样品保持一致:
a) 认证产品的铭牌、标志、说明书和包装上所标明的产品名称、规格和型号;
b) 认证产品的结构、尺寸和安装方式;
c) 认证产品的主要原材料和关键件。
2.3 关键件和材料的一致性
工厂应建立并保持对供应商提供的关键元器件和材料的检验或验证的程序,以确保关键件和材料满足认证所规定的要求,并保持其一致性。
关键件和材料的检验可由工厂进行,也可由供应商完成。当由供应商检验时工厂应对供应商提出明确的检验要求。
工厂应保存关键件和材料的检验或验证记录、供应商提供的合格证明及有关检验数据等。
2.4 例行检验和确认检验
工厂应建立并保持文件化的例行检验和确认检验程序,以验证产品满足规定的要求,并保持其一致性。检验程序中应包括检验项目、内容、方法、判定准则等。应保存检验记录。工厂生产现场应具备例行检验项目的检验能力。
2.5 产品变更的一致性控制
工厂建立的文件化变更控制程序应包括产品变更后的一致性控制内容。获证产品涉及附录A第10条规定的变更,经认证机构批准执行后,工厂应通知到相关职能部门、岗位和/或用户,并按变更实行产品一致性控制。
3 产品一致性检查要求
产品一致性检查的目的是确定批量生产的产品特性与型式检验合格样品特性的符合性。
3.1 核查内容
产品一致性检查应包含以下内容:
a) 产品名称、型号规格与产品认证规则、产品标准、认证证书的符合性;
b) 产品的名牌标志与产品标准要求、检验报告、产品使用说明书、产品特性文件表的符合性;
c) 产品关键件和材料的名称、型号规格、生产厂名称与型式检验报告描述、特性文件描述以及企业对关键件和材料供应商控制的符合性;
d) 产品特性参数与产品标准要求、检验报告、产品特性文件表的符合性;
e) 产品主要生产工艺与企业产品工艺文件、产品特性文件表的符合性。
3.2 核查方法
产品一致性检查应使用以下方法:
a) 通过核对抽取样品产品铭牌标志、认证规则、产品标准、产品使用说明书、产品特性文件表、产品工艺文件及图纸等技术文件的方法核查;
b) 通过现场试验验证的方法判定产品的一致性;
c) 必要时通过抽取样品送检的方法判定产品的一致性。
3.3 判定原则
核查内容中有一项不符合,判定该产品一致性检查不符合。
4 生产企业例行检验和确认检验的有关要求
生产企业的例行检验和确认检验工作应能确认产品持续符合认证标准要求。
4.1 例行检验的有关要求
生产企业应根据生产工艺、产能规模、生产过程控制能力等情况规定例行检验的有关要求,并经认证机构确认。例行检验应满足对生产过程有效控制的原则,鼓励采用生产过程中的在线测试方法。例行检验应满足对产品进行 100%检验。
4.2 确认检验的有关要求
确认检验的有关要求按照各类产品质量控制要求执行。
5 质量控制基本要求及铭牌要求
5.1 车用消防泵产品
5.1.1 质量控制基本要求
申请车用消防泵产品认证生产企业必须具备车用消防泵的设计、部件装配能力,必须配备车用消防泵部件装配全套设备。
生产企业的生产设备和检验设备应满足产品生产工艺要求、产品标准要求及产品检验要求。
生产企业的生产条件、劳动保护及环境保护要求应符合国家有关法律法规的规定。
5.1.2 铭牌要求
获准产品认证的车用消防泵产品,其铭牌、标志、包装和说明书等应符合国家法律法规、标准等的要求。
5.2 消防球阀产品
5.2.1 质量控制基本要求
申请消防球阀产品认证生产企业必须具备消防球阀的设计、部件装配能力,必须配备消防球阀部件装配的全套设备。
生产企业的生产设备和检验设备应满足产品生产工艺要求、产品标准要求及产品检验要求。
生产企业的生产条件、劳动保护及环境保护要求应符合国家有关法律法规的规定。
5.2.2 铭牌要求
获准产品认证的消防球阀产品,其铭牌、标志、包装和说明书等应符合国家法律法规、标准等的要求。
5.3 消防泵组产品
5.3.1 质量控制基本要求
申请消防泵组产品认证生产企业必须具备消防泵组的设计、部件装配能力,必须配备消防泵组部件装配全套设备。
生产企业的生产设备和检验设备应满足产品生产工艺要求、产品标准要求及产品检验要求。
生产企业的生产条件、劳动保护及环境保护要求应符合国家有关法律法规的规定。
5.3.2 铭牌要求
获准产品认证的消防泵组产品,其铭牌、标志、包装和说明书等应符合国家法律法规、标准等的要求。
5.4 室外消火栓产品
5.4.1 质量控制基本要求
申请室外消火栓产品认证生产企业必须具备室外消火栓产品设计、部件装配能力,必须具备产品部件装配全套设备。
生产企业的生产设备和检验设备应满足产品生产工艺要求、产品标准要求及产品检验要求。
生产企业的生产条件、劳动保护及环境保护要求应符合国家有关法律法规的规定。
5.4.2 铭牌要求
获准产品认证的室外消火栓产品,其铭牌、标志、包装和说明书等应符合国家法律法规、标准等的要求。
5.5 消防水鹤产品
5.5.1 质量控制基本要求
申请消防水鹤产品认证生产企业必须具备消防水鹤产品设计、部件装配能力,必须具备产品部件装配全套设备。
生产企业的生产设备和检验设备应满足产品生产工艺要求、产品标准要求及产品检验要求。
生产企业的生产条件、劳动保护及环境保护要求应符合国家有关法律法规的规定。
5.5.2 铭牌要求
获准产品认证的消防水鹤产品,其铭牌、标志、包装和说明书等应符合国家法律法规、标准等的要求。
5.6 室内消火栓产品
5.6.1 质量控制基本要求
申请室内消火栓产品认证生产企业必须具备室内消火栓产品设计、部件装配能力,必须具备产品部件装配全套设备。
生产企业的生产设备和检验设备应满足产品生产工艺要求、产品标准要求及产品检验要求。
生产企业的生产条件、劳动保护及环境保护要求应符合国家有关法律法规的规定。
5.6.2 铭牌要求
获准产品认证的室内消火栓产品,其铭牌、标志、包装和说明书等应符合国家法律法规、标准等的要求。
5.7 消防水泵接合器产品
5.7.1 质量控制基本要求
申请消防水泵接合器产品认证生产企业必须具备消防水泵接合器产品特点,设计、机加工能力,必须具备产品机加工工艺的全套生产设备。
生产企业自行制订确认的生产设备和检验设备应满足产品生产工艺要求、产品标准要求及产品检验计划并实施要求。
生产企业的生产条件、劳动保护及环境保护要求应符合国家有关法律法规的规定。
5.7.2 铭牌要求
获准产品认证的消防水泵接合器产品,其铭牌、标志、包装和说明书等应符合国家法律法规、标准等的要求。
5.8 消防水枪产品
5.8.1 质量控制基本要求
申请消防水枪产品认证生产企业必须具备消防水枪产品设计、部件装配能力,必须具备产品部件装配全套生产设备。
生产企业的生产设备和检验设备应满足产品生产工艺要求、产品标准要求及产品检验要求。
生产企业的生产条件、劳动保护及环境保护要求应符合国家有关法律法规的规定。
5.8.2 铭牌要求
获准产品认证的消防水枪产品,其铭牌、标志、包装和说明书等应符合国家法律法规、标准等的要求。
5.9 泡沫枪产品
5.9.1 质量控制基本要求
申请泡沫枪产品认证生产企业必须具备泡沫枪产品设计、部件装配能力,必须具备产品部件装配全套生产设备。
生产企业的生产设备和检验设备应满足产品生产工艺要求、产品标准要求及产品检验要求。
生产企业的生产条件、劳动保护及环境保护要求应符合国家有关法律法规的规定。
5.9.2 铭牌要求
获准产品认证的泡沫枪产品,其铭牌、标志、包装和说明书等应符合国家法律法规、标准等的要求。
5.10 干粉枪产品
5.10.1 质量控制基本要求
申请干粉枪产品认证生产企业必须具备干粉枪产品设计、部件装配能力,必须具备产品部件装配全套生产设备。
生产企业的生产设备和检验设备应满足产品生产工艺要求、产品标准要求及产品检验要求。
生产企业的生产条件、劳动保护及环境保护要求应符合国家有关法律法规的规定。
5.10.2 铭牌要求
获准产品认证的干粉枪产品,其铭牌、标志、包装和说明书等应符合国家法律法规、标准等的要求。
5.11 脉冲气压喷雾水枪产品
5.11.1 质量控制基本要求
申请脉冲气压喷雾水枪产品认证生产企业必须具备脉冲气压喷雾水枪产品设计、部件装配能力,必须具备产品部件装配全套生产设备。
气瓶制造者必须具备制造许可,气瓶外购者必须符合气瓶安全管理法规要求。
生产企业的生产设备和检验设备应满足产品生产工艺要求、产品标准要求及产品检验要求。
生产企业的生产条件、劳动保护及环境保护要求应符合国家有关法律法规的规定。
2 铭牌要求
获准产品认证的脉冲气压喷雾水枪产品,其铭牌、标志、包装和说明书等应符合国家法律法规、标准等的要求。
5.12 消防炮产品
5.12.1 质量控制基本要求
申请消防炮产品认证生产企业必须具备消防炮产品设计、消防炮炮体装配能力,必须具备消防炮炮体装配全套生产设备。
生产企业的生产设备和检验设备应满足产品生产工艺要求、产品标准要求及产品检验要求。
生产企业的生产条件、劳动保护及环境保护要求应符合国家有关法律法规的规定。
5.12.2 铭牌要求
获准产品认证的消防炮产品,其铭牌、标志、包装和说明书等应符合国家法律法规、标准等的要求。
5.13 分水器产品
5.13.1 质量控制基本要求
申请分水器产品认证生产企业必须具备分水器产品设计、机加工能力,必须具备产品机加工工艺的生产设备。
生产企业的生产设备和检验设备应满足产品生产工艺要求、产品标准要求及产品检验要求。
生产企业的生产条件、劳动保护及环境保护要求应符合国家有关法律法规的规定。
5.13.2 铭牌要求
获准产品认证的分水器产品,其铭牌、标志、包装和说明书等应符合国家法律法规、标准等的要求。
5.14 集水器产品
5.14.1 质量控制基本要求
申请集水器产品认证生产企业必须具备集水器产品设计、机加工能力,必须具备产品机加工工艺的生产设备。
生产企业的生产设备和检验设备应满足产品生产工艺要求、产品标准要求及产品检验要求。
生产企业的生产条件、劳动保护及环境保护要求应符合国家有关法律法规的规定。
5.14.2 铭牌要求
获准产品认证的集水器产品,其铭牌、标志、包装和说明书等应符合国家法律法规、标准等的要求。
获准产品认证的集水器,生产企业应在集水器本体上加施认证标志,每个产品一个。
5.15 消防接口产品
5.15.1 质量控制基本要求
申请消防接口产品认证生产企业必须具备消防接口产品设计、机加工能力,必须具备产品机加工的生产设备。
生产企业的生产设备和检验设备应满足产品生产工艺要求、产品标准要求及产品检验要求。
生产企业的生产条件、劳动保护及环境保护要求应符合国家有关法律法规的规定。
5.15.2 铭牌要求
获准产品认证的消防接口产品,其铭牌、标志、包装和说明书等应符合国家法律法规、标准等的要求。
附件7获证后监督的基本要求
1 获证后生产现场抽取样品检查(或检测)
1.1 准备工作
(1) 在出发进行生产现场抽取样品检测或检查前,监督组长应从“消防产品网上认证业务系统”上获取被监督企业的基本信息、证书信息(含暂停证书)和历次工厂检查情况,特别是产品一致性检查的情况等。
(2) 监督组到达生产现场后,监督组长应向企业出示监督通知,说明本次监督的有关要求,由企业填写回执。告知企业如不按规定接受监督,其证书将被收回并撤销。如现场企业提出不接受监督时,监督组长应及时将所遇现场情况和受监督企业现场表达的意见以书面方式及时上报。得到同意后,监督组方可离开生产现场。
(3) 监督组到达生产现场后,应首先要求企业提供营业执照和证书原件,重点检查企业的名称、法人、注册地址和生产厂址等是否发生变化。
1.2 工作内容及要求
(1) 现场巡视
监督组应要求受监督企业开放生产现场所有房间或地域,以供监督检查。除涉及军品生产等机密外,监督组必须核实受监督企业每个房间或地域的功能及存放的与获证产品生产过程有关物品的情况。对于受监督企业刻意隐瞒的房间或地域,必须重点巡视。现场巡视中如发现问题,监督组应持续追踪,如发现存在影响认证有效性的严重问题,现场出具不推荐通过的工厂检查报告,收回同标准涵盖的产品证书;现场发现产品存在严重质量问题,足以导致安全事故发生或存在制假售假行为的,收回全部证书,报认证机构处理。对发现的一般问题,监督组应书面通知受监督企业整改,并在检查报告中予以记录。
(2) 现场产品一致性检查
a 监督组现场应首选抽取生产线末端获证产品开展一致性检查。如果现场确实未生产,监督组方可对库存产品开展一致性检查,要求企业在产品一致性检查表上盖章确认。对于任一产品一致性检查不符合要求的,应在检查报告中予以记录,收回同标准涵盖的产品证书,报认证机构处理。监督组应详细记录一致性检查样品的规格型号、生产日期、批次、编号等。
b 对于现场因获证产品数量不足或企业自称没有产品,导致无法完成全部单元产品一致性检查及监督检验样品抽取的,监督组应先行封存现场应抽取样品且能抽取的所有获证产品样品,开展产品一致性检查工作;对于未能抽到的获证产品,应认真核对有关资料,如关键原材料/零配件采购记录、生产计划安排、产品检验记录、出入库记录、销售记录等;监督组应从企业现场检查前六个月内获证产品生产、销售、产品发货物流信息销售记录中,查找已交付的产品首先对其关键原材料/零配件采购和评价记录、生产计划和工艺指导文件、生产记录、检验记录、出入库记录等进行有关产品一致性的核实。监督组必须详细记录检查中抽取的文件/记录编号、时间、内容和抽取的文件中涉及的产品规格型号、生产日期、批次、编号等。
对发现任一产品一致性不符合的,监督组应在检查报告中予以记录,收回同标准涵盖的产品证书;对于未发现产品一致性存在异常的,监督组应书面上报,由认证机构协调派组开展使用领域产品一致性检查、抽取样品检测。
c 经确认,在现场检查前因搬迁、销售、调整等各类原因,长期确未生产、销售的获证单位,监督组应现场封存对应产品证书,并告知企业恢复生产前应主动向认证机构书面报告,企业应同时承诺在此期间不进行生产、销售活动。待认证机构再次安排监督组进行现场见证生产、检查确认符合证书保持要求后,方可恢复正式生产。监督组应将上述情况详细记录,停产期超过一年的,应对证书作出暂停处理。
d 当现场检查时企业声称无产品或停产,但经监督组现场确认有库存或近期有生产情况的企业,监督组应现场出具不推荐通过的工厂检查报告,收回同标准涵盖的产品证书,报认证机构处理。
对于上述检查过程中发现产品存在严重质量问题,足以导致安全事故发生或存在制假售假行为的,收回全部证书,报认证机构处理。
(3) 监督检验样品抽取
有抽取样品监督检验要求时,监督组在企业生产现场完成产品一致性检查,结论符合认证要求的前提下,按照“刚下线且例行检验合格的产品”、“库存产品”的先后顺序开展监督检验样品抽、封工作。
(4) 送样
监督组现场抽取的样品应由获证企业在 15 日内送至指定实验室开展监督检验,并按照国家有关规定缴纳监督检验费用。
(5) 特殊情况处理
如遇受监督企业不确认监督结论的情况,监督组应向其说明严重后果,对仍不配合的,应将现场情况详细记录,报认证机构处理。
2 获证后的跟踪检查
2.1 基本内容及要求
(1) 巡视工厂的生产和检验设备的运行状况;
(2) 工厂质量保证能力要求:
第 3 条.采购和进货检验、第 4 条.生产过程控制和过程检验、第 5 条.例行检验和确认检验、第 6 条.检验试验仪器设备、第 9 条.认证产品的一致性;
(3) 证书使用和标志的购买、使用、保管情况;
(4) 受监督企业是否建立并有效执行了文件化的获证产品一致性控制要求;是否建立并有效执行了文件化的成品例行检验和确认检验控制要求;
(5) 是否有获证产品变更未经批准违规出厂销售行为等;
(6) 受监督企业有无销售与证书不符产品的情况;
(7) 受监督企业有无证书暂停、注销、撤销后继续出厂销售原获证产品的行为;
(8) 现场生产和检验过程见证(适用时);
(9) 受监督企业是否按照《消防产品监督管理规定》及认证机构的有关规定(见附件 10)建立了消防产品销售流向信息登记制度,如实记录产品名称、批次、规格、数量、销售去向等内容,按规定上传至“消防产品流向信息管理系统”;
(10) 验证上次监督检查和/或产品监督检验不合格项所采取纠正措施的有效性;
(11) 监督检查过程中发现的其他不符合。
2.2 检查要求
(1) 监督组应要求受监督企业开放生产现场所有房间或地域,以供监督检查。除涉及军品生产等机密外,监督组必须核实受监督企业每个房间或地域的功能及存放的与获证产品生产过程有关物品的情况。对于受监督企业刻意隐瞒的房间或地域,必须重点巡视。
(2) 监督组应现场对企业生产和检验能力、生产工艺文件、产品设计和采购文件有效性等进行重点核查,进行生产和检验过程见证(适用时)。
(3) 对于未制定或未有效执行一致性控制要求和例行检验、确认检验要求的企业,监督组应现场做出不通过的结论,收回同标准涵盖的产品证书,报认证机构处理。
(4) 适用时,监督组在生产现场应开展指定项目的检验见证活动。现场时间不允许时,可进行模拟检验见证。重点考核以下内容:
a 检验作业指导文件中的技术要求与认证依据标准的相关规定是否一致或起等效作用;是否具有可操作性;
b 检验设备能否满足检验作业指导文件要求;是否能够正常运行;是否按规定周期进行了计量和校准;
c 检验记录表是否与检验作业文件要求一致,具有指导或提示作用;
d 检验人员是否能够正确理解检验作业指导文件;操作是否有效;是否按要求填写了检验记录表。
见证结束后,监督组填写检验过程见证记录,按下列要求进行判定:
a) 对于能够在监督检查期间完成的检验见证项目,监督组应对检验情况的符合性进行单项判定;
b) 对于部分不能在工厂监督检查期间完成的检验见证项目,监督检查组应在要求检验人员进行模拟检验的基础上,进行该项目的检验能力判定,并注明为模拟检验操作;
c) 全部检验见证项目完成后,监督组汇总形成检验见证的总体意见,并签字确认。
对工厂检验人员不能完成检验或检验结论不准确的,监督组应做出不通过的结论,收回同标准涵盖的产品证书。
(5) 对监督检查中发现的认证证书的信息,如:认证委托人、生产者、生产企业的名称或地址(生产企业未搬迁除外)发生变更,获证产品型号或规格等发生变更或有证据表明生产企业的组织结构、质量保证体系发生重大变化,认证委托人未向认证机构申请变更批准或备案的,监督组应对对应证书进行封存,告知企业在未获认证机构批准或备案前不得出现违规出厂销售行为;如获证企业已按规定申报,监督组应重点核查是否存在变更未经确认即产品违规出厂销售的情况。如存在上述情况,应提取相关证据,收回全部产品证书。
(6) 若受监督企业有生产与证书内容不符产品、但未出厂销售的,检查组应要求受监督企业不得出厂销售。为保证认证有效性,应要求企业采取相应措施(委托认证或变更确认),必要时检查组可封存证书。若受监督企业有出厂销售与证书内容不符产品情况时,检查组应封存证书,要求企业立即停止出厂销售并通知使用方暂停使用。企业应采取相应措施(经委托认证或变更确认符合认证要求的,可继续使用;不符合认证要求的,不得使用)。当企业未采取纠正措施或无法落实整改要求时,检查组应在 5 个工作日内上传检查结果,认证机构应根据有关规定对证书进行处理。
(7) 对监督检查中发现企业倒闭情况,认证机构应撤销此类企业获得的全部证书。对经多方联系仍无法找到的企业,认证机构应暂停或撤销此类企业获得的全部证书。
(8) 监督组在现场应核查受监督企业是否按照《消防产品监督管理规定》要求,建立了消防产品销售流向信息登记制度,如实记录产品名称、批次、规格、数量、销售去向等内容。
3 获证后使用领域抽取样品检查(或检测)
3.1 使用领域获证产品信息的提取及下达
(1) 认证机构应从企业已上传至“消防产品流向信息管理系统”的获证产品使用单位中,根据“抽取销量最大的代表性产品”、“同实施规则涵盖产品中至少抽取一个单元”、“使用单位地域尽量集中”、“尽量涵盖多类获证产品”等原则随机选取。
(2) 认证机构应在现场监督开展前的 5 个工作日内,下达监督任务(随附获证产品使用单位的具体地址等信息)。
3.2 准备工作
(1) 接受监督任务后,监督组长应从“消防产品网上认证业务系统”中提取受监督企业的证书状态信息、一致性检查记录和产品检验报告。同时,监督组还应取得留存在指定实验室的型式检验样品的外观及内部结构照片等(适用时)。
(2) 监督组在实施现场监督前 2 天方可通知受监督企业,告知企业须接受监督,应按规定时限到达获证产品使用单位,否则全部证书将被暂停或撤销。对遇有特殊情况,不能实施监督的,监督组长应书面报告。在得到批准前,监督组不得离开获证产品使用单位现场。
(3) 监督组长还须提前告知受监督企业以下要求:企业法人或企业法人委托授权人(授权人持委托授权书对现场监督检查工作有关情况及结论具有签字确认权)与技术人员一并按时到达使用单位,携带公章和证书原件,准备进行一致性检查所需的工具、现场条件及技术资料。
3.3 获证后使用领域检查
(1) 监督组到达使用单位后,须对使用单位全部应监督类别的获证产品进行统计,书面记录现场情况。
(2) 监督检查前,监督组首先应现场抽取样品核查标志加施情况,核查产品销售流向信息情况,核查铭牌标志、规格型号与证书的符合性。对未见异常的,开展产品一致性检查;现场发现异常的,监督组如实记录有关问题。对于无法确认生产企业的产品,应终止检查,并书面上报。
(3) 监督组按照要求现场抽取样品进行一致性检查。
(4) 监督组发现产品与证书内容不符的情况,应立即要求受检查方采取相应措施,未经认证或变更确认的产品不得使用,监督组可收回全部证书,要求认证委托人在规定的时限内完成整改,并应要求企业先行完成上述纠正措施后,方可继续销售产品,为保证认证有效性,可封存认证证书。当获证企业未采取纠正措施或无法落实整改要求时,检查组应在 5 个工作日内上传检查结果,认证机构应根据有关规定对证书进行处理。
(5) 上传信息与现场样品实物严重不符的,监督组应书面上报,随附企业书面说明(加盖公章)。
(6) 对于在使用领域发现的产品一致性、质量或维护保养方面的问题,监督组应要求企业当场或限期整改(视现场情况而定),不得影响获证产品使用。企业整改完毕后应提交使用单位或监督部门出具的有关材料。
(7) 监督组现场怀疑产品一致性不符但无法准确判定时,或生产企业对现场判定结论有争议时,监督组应现场抽、封样,由认证机构安排有关部门开展产品一致性检查。对不具备现场抽样条件的,监督组应及时与指定实验室沟通,协助开展产品一致性检查工作。
(8) 监督组抽取样品后,应要求获证企业立即进行补货、重新安装,不得影响获证产品有效使用。
(9) 现场监督结束后,监督组长应就监督情况与受监督企业进行沟通,通报监督中发现的问题和现场监督结论,要求其在现场一致性检查记录上签字,盖章确认。对现场监督结论有异议的或拒绝在监督现场一致性检查记录上确认的,监督组应书面上报。
3.4 获证后使用领域抽取样品检测
(1) 监督组用按照本附件第 3.3 条的规定抽样开展产品一致性检查工作。
(2) 产品一致性符合要求的,监督组现场按照使用领域现场监督抽取样品方案要求的数量进行抽、封样品。对产品一致性不符合要求的,终止检查,立即上报。
(3) 监督组抽取样品后,应要求获证企业立即进行补货、重新安装,不得影响系统有效运行。
(4) 监督检验样品抽样数量要求见附件 5。
(5) 监督检验样品应选择在质保期内且出厂不满一年、由获证企业负责维护保养的产品。
附件8认证证书样式


附件9认证证书的变更、扩展、恢复相关规定
1 认证证书的变更
获证后,当涉及认证证书、产品特性或认证机构规定的其他事项发生变更时,认证委托人应向认证机构提出变更委托(见附件 3),经认证机构批准后方可实施。
1.1 变更类型
1.1.1 不涉及产品安全使用性能的变更。如:由于产品命名方法的变化引起的获证产品名称、型号变更;产品型号变更、内部结构不变;认证委托人、生产者名称或地址变更;生产企业名称或地址变更(生产企业搬迁除外)等。
1.1.2 可能涉及或涉及产品安全使用性能的变更。如:生产企业搬迁;产品认证所依据的标准、规则等发生变化;明显影响产品的设计发生变化(如:获证产品的关键零部件/原材料/元器件/关键工艺变化);生产者、生产企业的质量体系发生重大变化等。
1.2 变更程序
1.2.1 证书持有者需要变更已经获得的认证证书信息或产品时,应按附件 3的要求向认证机构提交变更申请及有关资料。
1.2.2 认证机构在接到变更申请及有关资料后进行审核,核查变更信息或产品与原获证信息或产品的一致性,必要时安排变更工厂确认检查和/或变更确认检验。
1.2.3 获证产品的关键设计、关键元器件/原材料、关键工艺发生变更的,或涉及关键元器件/原材料的供方发生变更的,认证机构与指定实验室应根据变更认证委托,确定变更的可行性。对于允许变更的,应制定变更确认方案(至少包括工厂检查要求和产品检验要求);对于不允许变更的,在 10个工作日内告知认证委托人。根据变更的内容,由指定实验室提出试验项目的要求。
1.2.4 根据变更确认的结果按规定程序评定,符合变更要求的,认证机构为证书持有者换发证书或发出变更确认通知。不符合变更要求的,认证机构向证书持有者发出不予变更的通知。
1.2.5 认证依据用标准发生变更时,认证机构分析标准变更对认证有效性的相关影响,制订并公布标准换版后认证工作的有关要求。认证委托人、生产者、生产企业应对新标准下的工厂质量保证能力及产品一致性控制能力进行评价,改进和完善质量管理体系,确保产品质量符合新标准要求。
2 认证证书的扩展
2.1 认证范围的扩大类型
(1) 实施规则相同、执行标准不同的增加新标准产品的扩大委托(新增标准)
(2) 实施规则及标准相同、单元不同的增加新单元产品的扩大委托(新增单元)
(3) 单元内扩展新型号产品的扩大委托(新增型号)
2.2 认证范围扩大时,认证委托人应按附件 3 的规定提交认证范围扩大的委托,经产品检测和工厂检查(适用时)符合后,换发或颁发证书。
2.3 认证范围扩大为新增认证单元的,应颁发有效期为 5 年的新证书,认证单元内新增产品型号的,换发原单元证书,有效期为原证书截止日期。
2.4 认证范围扩大时,属于 2.1 中(1)的,产品应进行型式试验;属于2.1 中(2)的,产品应进行分型试验。产品的检测有关要求见附件 5。
2.5 认证范围扩大时,工厂检查内容主要包括:
(1) 实施规则相同、执行标准不同的产品(新增标准),应进行文件审查、生产企业质量保证能力检查(不得删减)和产品一致性检查;
(2) 实施规则及标准相同、单元不同的产品,原则只进行文件审查,一般不进行现场检查,必要时可根据实际情况安排工厂质量保证能力检查和产品一致性检查;工厂质量保证能力检查范围至少应包括:职责和资源、采购和进货检验、生产过程控制和过程检验、例行检验和确认检验、检验试验仪器设备、产品一致性控制。
(3) 单元内产品扩展应进行文件审查,一般不进行现场检查。必要时可根据实际情况安排工厂质量保证能力检查(要求同上)和产品一致性检查。
(4) 工厂质量保证能力或产品质量存在缺陷、证书部分暂停或部分撤销的工厂,扩大申请时应进行文件审查、工厂质量保证能力检查(不得删减)和产品一致性检查。
3 认证范围的缩小
当认证委托人不再保留某个已获认证单元的认证证书时,或在已获认证单元内不再保留部分分型产品认证证书时,属缩小认证产品范围。应由认证委托人提出委托,并交回原认证证书,认证机构确认后注销原认证证书或换发证书,并公告。
4 认证证书的恢复
4.1 因各种原因导致证书被暂停的,可提出证书恢复委托。
4.2 证书恢复委托的基本要求
4.2.1 因认证委托人自身原因申请暂停或无法接受监督检查而导致证书被暂停的,认证委托人应在具备恢复正常生产的条件后,向认证机构提出证书恢复委托,委托资料中至少包括认证委托人质量保证体系的运行情况描述、产品一致性保持情况描述,试产产品的性能情况等;
4.2.2 因认证委托人(生产者、生产企业)信息变更,在规定的期限内未按要求履行变更程序的,认证委托人应在完成名称或地址更改,完成搬迁或改组、改制恢复正常生产后,同时向认证机构提交证书恢复委托和变更委托,除按要求提交相应变更委托资料外,还应包括认证委托人质量保证体系的运行情况描述、产品一致性保持情况描述,试产产品的性能情况等;
4.2.3 因工厂监督检查不通过的,认证委托人应认真分析工厂监督检查不通过的原因,针对每个不符合项认真分析原因并制定相应的纠正措施;应自查确定因产品的一致性不符合或工厂条件不符合导致不符合产品或不合格产品涉及范围、批次、出厂数量和库存数量,并采取相应的处置措施(应提供相关证据,如:处置情况的文字、图像、视频等资料,使用单位或监管单位证明等);应完善证书或认证标志规定,落实消防产品销售流向登记制,并按要求进行自查(适用时);应对采取的纠正措施的有效性进行自我验证包括经整改后试生产产品的一致性进行自我验证。
4.2.4 因产品监督检验不合格或不能按规定送样检验的,认证委托人应分析产品检验不合格或不能按规定送样原因,制定相应的纠正措施;应自查确定不合格产品涉及范围、批次、出厂数量和库存数量,并采取相应的处置措施(应提供相关证据,如:处置情况的文字、图像、视频等资料,使用单位或监管单位证明等);应对采取的纠正措施的有效性进行自我验证包括经整改后试生产产品的自我验证。
4.2.5 因国家抽查、行业抽查、地方抽查产品检验不合格的,认证委托人应分析产品检验不合格原因,制定相应的纠正措施;应自查确定不合格产品涉及范围、批次、出厂数量和库存数量,并采取相应的处置措施(应提供相关证据,如:处置情况的文字、图像、视频等资料,使用单位或监管单位证明等);应对采取的纠正措施的有效性进行自我验证包括经整改后试生产产品的自我验证;应向原产品抽查部门申请产品复检,取得复检合格的报告(国家、行业、地方抽查部门有整改要求的应一并整改);
4.2.6 认证委托人完成上述整改后向认证机构提出证书恢复委托,并附整改报告及有关证明资料。
4.3 证书恢复委托的程序
(1) 认证机构对证书恢复委托资料进行审核,对于符合要求的,在 5 个工作日内发出受理及签订认证合同通知,对于不符合要求的,在 5 个工作日内通知认证委托人补正资料并提交。
(2) 证书恢复委托的工厂检查不事先通知认证委托人。证书恢复委托的工厂检查内容主要包括:
a) 工厂质量保证能力检查。至少应包括:采购和进货检验、生产过程控制和过程检验、例行检验和确认检验、检验试验仪器设备、产品一致性控制;
b) 产品一致性核查;
c) 认证标志核查;
d) 消防产品销售流向登记制度执行情况的核查;
e) 认证委托人存在变更情况的核查;
f) 对实际整改落实情况的核查;
g) 不符合产品或不合格产品处置情况的核查(适用时);
h) 暂停期间有无销售情况的核查等。
需要抽封样品检测的,工厂检查组在现场检查通过后,按要求抽封样品,样品由认证委托人送指定实验室进行产品监督检验。
(3) 对于使用领域发现不符合实施规则相关要求被暂停证书,认证委托人整改后提交使用领域复检合格证明的,可采取文件审查核实、工厂现场检查核实方式之一或组合形式开展核查。
(4) 认证机构对有关检查资料(检查计划、工厂检查报告、工厂条件检查记录、产品一致性检查记录、工厂一致性控制记录、证书、标志检查记录)及监督检验报告(必要时)进行评定,对于可以恢复证书的,发出恢复证书使用的通知并返还认证证书,对于不能恢复证书的,按相关规定处理。
附件10免费使用消防产品流向信息公开系统及流向信息管理系统技术要求
1. 消防产品生产者、生产企业应按照“消防产品流向信息管理系统”操作说明书,制定符合销售实际的《消防产品流向信息管理系统操作使用规程》。
2. 安装“消防产品流向信息管理系统”的计算机应专机专用、专人专岗负责,应进行有效的日常维护。
3. 评定中心免费向消防产品生产者、生产企业提供消防产品身份信息点阵编码,供其建立消防产品销售流向登记管理信息。消防产品身份信息点阵编码应与实际产品一一对应。
4、使用“消防产品流向信息管理系统”的消防产品生产者、生产企业,应根据生产计划,在获证之日起 10 个工作日内,通过“消防产品流向信息管理系统”免费申领消防产品身份信息编码。
5. 消防产品生产者、生产企业应严格按照认证标志的有关管理规定,在获得认证证书的产品上加施消防产品身份信息标志。
6.消防产品生产者、生产企业,应按照获证企业自律组织:消防产品身份信息标志印制管理委员会的规定以及《消防产品身份信息标志本体、验证体印刷技术要求》,使用消防产品身份信息编码自行委托印制或自行印制消防产品身份信息标志本体、验证体。并应采用有效的监测、管理手段,保证自行委托印制或自行印制的消防产品身份信息标志本体、验证体符合《消防产品身份信息标志本体、验证体印刷技术要求》及使用要求。
7. 自愿使用“消防产品流向信息管理系统”以及消防产品身份信息标志的消防产品生产者、生产企业,申领消防产品身份信息编码时,应符合如下要求:
(1)自获证之日起生产信息登记高于 80%;
(2)自获证之日起经销商信息登记比例高于 80%;
(3)自获证之日起最终用户登记比例高于 80%;
(4)经销商、最终用户信息登记应真实、有效、完整。
8.使用“消防产品流向信息管理系统”以及消防产品身份信息标志的消防产品生产者、生产企业,其提供的消防产品销售流向信息应真实有效,并应符合如下要求:
(1) 登记的生产者、生产企业信息应与证书信息一致;
(2) 登记的产品规格型号应与证书信息一致;
(3) 消防产品直接供应使用单位的,生产者、生产企业应在消防产品出厂检验合格后 2 个工作日内,建立、添加消防产品销售流向信息并上传至www.cccf.net.cn 上的“消防产品流向信息管理系统”。
(4) 消防产品首先供应销售单位的,生产者、生产企业应在消防产品出厂 检 验 合 格 后 2 个 工 作日 内 ,建 立 消 防 产 品 生产 信 息 并 上 传 至www.cccf.net.cn 上的“消防产品流向信息管理系统”;产品到达销售单位 2个工作日内,添加产品流向信息并上传至 www.cccf.net.cn 上的“消防产品流向信息管理系统”;产品到达最终用户 2 个工作日内,添加产品使用信息并上传至 www.cccf.net.cn 上的“消防产品流向信息管理系统”。
9.当自行委托印制或自行印制的消防产品身份信息标志丢失或损坏时,应及时在“消防产品流向信息管理系统”作废对应的消防产品身份信息编码。
10.免费使用“消防产品流向信息管理系统”、“消防产品流向信息公开系统”的消防产品生产者、生产企业,应在其与评定中心签订的业务合同中得以体现。
