Appearance
《钢铁冶金企业设计防火标准[附条文说明]》GB 50414-2018
🗓️ 住房和城乡建设部 实施时间:2019-04-01
前言
中华人民共和国国家标准
钢铁冶金企业设计防火标准
Standard for fire protection design of iron and
steel metallurgy enterprises
GB50414-2018
主编部门:中国冶金建设协会
中华人民共和国公安部
批准部门:中华人民共和国住房和城乡建设部
施行日期:2019年4月1日
中国计划出版社
中华人民共和国住房和城乡建设部公告
2018年第252号
住房城乡建设部关于发布国家标准《钢铁冶金企业设计防火标准》的公告
现批准《钢铁冶金企业设计防火标准》为国家标准,编号为GB50414-2018,自2019年4月1日起实施。其中,第4.3.3、4.3.4、5.2.1、5.3.1、6.1.6、6.4.1(3)、6.7.3、6.7.6、6.10.3、6.13.1、9.0.5、10.5.4条(款)为强制性条文,必须严格执行。原国家标准《钢铁冶金企业设计防火规范》(GB50414-2007)同时废止。本标准在住房城乡建设部门户网站(www.mohurd.gov.cn)公开,并由住房城乡建设部标准定额研究所组织中国计划出版社出版发行。
中华人民共和国住房和城乡建设部
2018年11月1日
本标准是根据住房城乡建设部《关于印发(2012年工程建设标准规范制订修订计划)的通知》(建标〔2012]5号)的要求,由主编单位中冶京诚工程技术有限公司和首安工业消防有限公司会同有关单位对原国家标准《钢铁冶金企业设计防火规范》GB50414-2007进行全面修订的基础上编制而成。
本标准在修订过程中,修订组遵循国家有关法律、法规和技术标准,进行了广泛深入的调查研究,认真总结了冶金企业火灾事故教训和防火设计的实践经验,参考了国内外相关标准,吸收了科研成果,广泛征求了有关科研、设计、生产、消防监督、高等院校等部门和单位的意见,在上述工作基础上完成规范报批稿,最后报住房城乡建设部审查定稿。
本标准共10章和2个附录,主要内容有:总则,术语,火灾危险性分类、耐火等级及防火分区,总平面布置,安全疏散和建筑构造,工艺系统,火灾自动报警系统,消防给水和灭火设施,采暖、通风、空气调节和防烟排烟,电气等。
本次修订的主要内容如下:
1.补充了生产、储存物品的火灾危险性分类。
2.补充了煤粉系统、磨煤和喷煤系统、煤粉制备及喷吹系统中煤粉温度、含氧量的防火设计要求。
3.对原规范有关自动灭火系统的设置要求进行了调整。
4.取消了原规范附录B中有关细水雾灭火系统的设计要求,有关内容执行现行国家标准《细水雾灭火系统技术规范》GB50898。
本标准中以黑体字标志的条文为强制性条文,必须严格执行。
本标准由住房城乡建设部负责管理和对强制性条文的解释,由中冶京诚工程技术有限公司负责具体技术内容的解释。请各单位在执行本标准过程中注意总结经验,积累资料,并及时把意见和有关资料寄往中冶京诚工程技术有限公司(国家标准《钢铁冶金企业设计防火标准》管理组,地址:北京市经济技术开发区建安街7号,邮政编码:100176),以供今后修订时参考。
本标准主编单位、参编单位和主要起草人:
主编单位:中冶京诚工程技术有限公司首安工业消防有限公司
参编单位:中冶赛迪工程技术股份有限公司中冶南方工程技术有限公司
中冶长天国际工程有限责任公司
中冶焦耐工程技术有限公司
马鞍山钢铁股份有限公司
武汉钢铁(集团)公司
宝钢集团有限公司鞍山钢铁集团公司
公安部天津消防研究所公安部沈阳消防研究所
辽宁省公安消防总队山西省公安消防总队上海市公安消防总队
天广消防股份有限公司
主要起草人:陆波 李伟刚 刘东海 阎鸿鑫 乐嘉龙 潘宏 杨丽 于义林 陈放谦 韩敬军 肖怀德 潘国友 李勇 诸骏生 崔保忠 肖丙雁 周晓东 倪照鹏 梅志斌 袁国斌 刘振山 李惠菁 
戈义彬 张颖 赵文渤 闫晓萌 王晓冰 毕琳 赵洪泉 李冰茹张云生 阎国荣 屈春花 黄亚树
主要审查人:郭启蛟 马恒 李引擎 张道坚 蔡令放 刘志宏 李树彬 寇彦德 万杰 淡永再 丁宏军 刘凯 杜文锋
条文说明
编制说明
《钢铁冶金企业设计防火标准》GB50414-2018,经住房城乡建设部2018年11月1日以第252号公告批准发布。
本标准是在《钢铁冶金企业设计防火规范》GB50414-2007的基础上修订而成的,2007版的主编单位是中冶京诚工程技术有限公司、首安工业消防有限公司,参编单位是中冶赛迪工程技术股份有限公司、中冶南方工程技术有限公司、中冶长天国际工程有限责任公司、中冶焦耐工程技术有限公司、马鞍山钢铁股份有限公司、武汉钢铁(集团)公司、上海宝钢工程技术有限公司、鞍钢集团设计研究院、公安部天津消防研究所、公安部沈阳消防研究所、辽宁省公安消防总队、山西省公安消防总队,主要起草人是陆波、李刚进、阎鸿鑫、张道坚、潘国友、蔡令放、刘东海、高少青、蔡承、高海建、卢少龙、谈健芳、丁国锋、李龙珍、经建生、厉剑、郭树林、郭益民、李彦军、唐葆华。
本次修订的主要内容如下:
1.补充了生产、储存物品的火灾危险性分类。
2.明确了煤粉系统、磨煤和喷煤系统、煤粉制备及喷吹系统中煤粉温度、含氧量的设计要求。
3.取消原规范附录B,有关细水雾灭火系统的设计要求纳入第8.3节。
4.对原规范第8.3.1条表8.3.1有关自动灭火系统的设置要求进行了调整。
5.调整了本标准引用的一些标准规范。
本标准修订过程中,遵照国家有关的基本建设方针和“预防为主、防消结合”的消防工作方针,编制组进行了广泛的调查研究,同时参考了国外先进技术法规、技术标准。在2008年实施的《钢铁冶金企业设计防火规范》GB50414-2007 的基础上,广泛征求了有关科研、设计、生产、消防监督、高等院校等部门和单位的意见,并在总结我国钢铁冶金企业建筑防火设计经验、有关消防科研成果和钢铁冶金企业火灾经验教训的基础上,研究和消化吸收了国外相关规范标准,最后经有关部门共同审查定稿。
为便于广大设计、施工、科研、学校等单位有关人员在使用本标准时能正确理解和执行条文规定,《钢铁冶金企业设计防火标准》编制组按章、节、条顺序编制了本标准的条文说明,对条文规定的目的、依据以及执行中需注意的有关事项进行说明,还着重对强制性条文的强制性理由做了解释。但是,本条文说明不具备与标准正文同等的法律效力,仅供使用者作为理解和把握标准规定的参考。
1 总则
1.0.1 为了预防和减少钢铁冶金企业的火灾危害,保护人身和财产安全,制定本标准。
1.0.2 本标准适用于钢铁冶金企业新建、扩建和改建工程的防火设计,不适用于钢铁冶金企业内加工、储存、分发、使用炸药或爆破器材的场所。
1.0.3 钢铁冶金企业的防火设计应结合工程实际,积极采用新技术、新工艺、新材料和新设备,做到安全适用、技术先进、经济合理。
1.0.4 两个及以上工艺厂区的钢铁冶金企业宜统一消防规划、统一防火设计。
1.0.5 钢铁冶金企业的防火设计除应符合本标准的规定外,尚应符合国家现行有关标准的规定。
条文说明
1.0.1 本条规定了制定本标准的目的。
钢铁工业是国民经济的重要基础产业,是国家经济、社会发展水平和综合实力的重要标志。2005年全国钢产量达到了3.49亿t,2010年粗钢产量达到6.3亿t。随着科技进步和钢铁工业的发展,我国正由钢铁大国迈向钢铁强国,钢铁工业对国民经济的发展起到了重要的作用。
然而,多起特大、大型火灾事故和各类中、小型火灾事故却给企业管理者、工程设计师、消防监督部门等提出了警示,钢铁冶金企业的消防安全形势不容乐观,其防火设计必须引起高度重视。制订一个能够体现钢铁企业的特点,较好处理生产工艺、成本控制、节约能源与防火安全的关系,实现经济、有效地预防火灾事故发生的防火设计规范是十分必要的。
本标准的修订,遵循国家有关法律、法规和技术标准,广泛征求了有关科研、设计、生产、消防监督、高等院校等部门和单位的意见,在此基础上进行了修订。
1.0.2 本条规定了本标准的适用和不适用范围。
本标准覆盖了钢铁冶金企业的采矿、选矿、综合原料场、焦化、耐火、石灰、烧结、球团、炼铁、炼钢、铁合金、热轧及热加工、冷轧及冷加工、金属加工与检化验等生产工艺过程。
本条规定适用于钢铁冶金企业的新建、扩建和改建工程的防火设计,尤其对于消防改造工程的设计也应遵照本标准进行。在采矿等工艺中还存在着储存、分发和使用炸药或爆破器材的场所,而炸药和爆破器材的专业性强、防火要求特殊,且国家已经有专门规范,故本标准不适用于这些场所的防火设计。
设在厂区内的独立公共建筑,如办公楼、研究所、食堂、浴室等应按民用建筑进行防火设计。但为厂房服务而专设的生活间,如车间办公室、工人更衣休息室、浴室(不包括锅炉间)、就餐室(不包括厨房)等可与厂房合并建设,也可独立布置,其防火设计应符合现行国家标准《建筑设计防火规范》GB50016的有关规定。
1.0.3 本条规定了钢铁冶金企业的防火设计原则,就是要结合工程实际,确定不同层面的防火设计目标,以实现防火设计的安全适用、技术先进和经济合理。
防火设计责任重大,因此在采用新技术、新工艺、新材料和新设备时,一定要慎重而积极,必须具备实践总结和科学实验的基础。在钢铁冶金企业的防火设计中,要求设计、建设和消防监督部门的人员密切配合,在工程设计中采用先进的防火技术,做到防患于未然,从积极方面防止火灾的发生和蔓延,对于减少火灾损失、保障人民生命和财产的安全具有重大意义。钢铁冶金企业的防火设计标准应从技术、经济两方面出发,正确处理生产和安全、重点和一般的关系,积极采用行之有效的先进防火技术,切实做到既促进生产、保障安全,又方便实用、经济合理。
1.0.4 钢铁冶金企业由于发展的需要,每年都有大量的新建、扩建或改建项目,这些项目由于建造时间不一,所遵循的建造标准也不统一,导致各工艺系统的防火安全保障能力不一致。对于钢铁冶金企业来说,生产工艺中任一环节的不安全都会导致整个系统不能正常生产,因此钢铁冶金企业应统一消防规划和防火设计。考虑到我国目前的经济水平和企业发展状况,本标准只对大型的钢铁冶金企业,即具有两个及以上工艺厂区的企业提出此要求。
1.0.5 本标准具有很强的针对性,在制定过程中,已经与国家相关标准进行了协调。
《建筑设计防火规范》从20世纪50年代颁布实施以来,几经全面修订,在指导工业与民用建筑的防火设计工作中,发挥着不可估量的作用,是防火设计的基础,因此,凡现行国家标准《建筑设计防火规范》GB50016已经规定的内容, 本标准原则上就不再重复规定,应执行其有关规定。
总降压变电站(所)、氧(氮)气站、压缩空气站、乙炔站、煤气站、制氢站、锅炉房等动力公用设施的布置应符合现行国家标准《工业企业总平面设计规范》GB50187的相关规定。制氧站、制氢站、乙炔站、压缩空气站和锅炉房的设计应分别符合现行国家标准《氧气站设计规范》GB50030、《氢气站设计规范》GB50177、《深度冷冻法生产氧气及相关气体安全技术规程》GB16912、《乙炔站设计规范》GB50031、《压缩空气站设计规范》GB50029及《锅炉房设计规范》GB50041的相关规定。液化石油气和天然气储存设施的设计应符合现行国家标准《城镇燃气设计规范》GB50028的相关规定。自备发电厂及变(配)电站的设计应符合现行国家标准《火力发电厂与变电站设计防火规范》GB50229的相关规定。
随着新工艺的出现,钢铁冶金企业的防火设计中也会出现一些本标准或相关国家规范未规定的防火设计问题,应按国家规定程序报有关部门审定后,方可实施设计。
2 术语
2.0.1 主厂房 main workshop
包容主要生产工艺设备的厂房,如炼钢主厂房、热轧主厂房等。
2.0.2 工艺厂区 process plant
相对独立的生产单元区域,如炼钢厂、自备电厂等。
2.0.3 主电室 main electrical room
设置服务于轧钢系统中的轧机主电机、变流装置、变(配)电设备、自动控制设备等的建筑。
2.0.4 主控楼(室)main control building
设置服务于除轧钢系统外的其他生产的自动控制设备、变(配)电设备等的建筑。
2.0.5 总降压变电所 general step-down transformer substa-tion
单独设置,对外从电力系统受电,并经变压器降低电压后向全厂供、配电的场所。
2.0.6 电缆隧道 cable tunnel
用于敷设电缆且有供安装和巡视通道的全封闭地下构筑物。
2.0.7 电缆廊道 cable corridor
用于敷设电缆且有供安装和巡视通道的,以不燃或难燃材料制成的全封闭地上建(构)筑物。
2.0.8 硝室 chamber
在地下矿井内各生产部位开凿的独立空间。
3 火灾危险性分类、耐火等级及防火分区
3.0.1建(构)筑物的火灾危险性分类应符合表3.0.1的规定。
表中未规定的,应符合现行国家标准《建筑设计防火规范》GB50016的有关规定。








3.0.2 下列二级耐火等级建筑在生产中或火灾发生时,其表面热辐射温度低于200℃的金属承重构件,可不采用防火保护隔热措施,火焰直接影响的部位或热辐射温度高于200℃的部位,应采取外包敷不燃材料或其他防火隔热保护措施:
1 设置自动灭火系统的单层丙类厂房;
2 丁、戊类厂房。
3.0.3 地下液压站、地下润滑油站(库)宜采用钢筋混凝土结构或砖混结构,其耐火等级不应低于二级。
3.0.4 当干煤棚或室内贮煤场采用钢结构时,设计最大煤堆轮廓线外1.5m范围内的钢结构承重构件应采取耐火极限不低于1.00h有效的防火保护措施。
3.0.5 建(构)筑物的防火分区最大允许建筑面积应符合下列规定:
1 地下润滑油站和液压站不应大于500㎡,当设置自动灭火系统时,可扩大1.0倍;
2 主厂房符合本标准第3.0.2条和第3.0.8条的规定时,其防火分区面积不限;
3 受煤坑的防火分区不应大于3000㎡;
4 其他建筑物防火分区最大允许建筑面积应符合现行国家标准《建筑设计防火规范》GB50016的有关规定。
3.0.6 钢铁冶金企业的炼铁的高炉及煤粉制备、炼钢的转炉及电炉区域、轧钢的镀锌及连续退火机组区域、煤气发电机主厂房等,厂房是单层,且不高于24m,但局部操作平台、烟囱、设备等高于24m,可以按单层确定防火设计。
3.0.7 封闭贮煤场建筑面积和防火分区面积不宜超过12000㎡,当超过12000㎡时,应按下列要求采取措施:
1煤采用分堆放置,煤堆底边间距不应小于10m或煤堆间设置不低于2m的隔墙;
2应设置消防炮灭火设施。
3.0.8 设置在丁、戊类主厂房内的甲、乙、丙类辅助生产房间应单独划分防火分区,并应采用耐火极限不低于3.00h的不燃烧体墙和1.50h的不燃烧体楼板与其他部位隔开。
条文说明
3.0.1 表3.0.1由本标准2007版条文说明中的表1修订而成。
本条给出了建(构)筑物的火灾危险性分类的原则,就是应按现行国家标准《建筑设计防火规范》GB50016的有关规定进行划分。
由于建(构)筑物的火灾危险性分类受到众多因素的影响,实际设计时,需要根据生产工艺、生产过程中使用的原材料以及产品、副产品的火灾危险性等实际情况确定,为便于使用,表3.0.1列举了大部分钢铁冶金企业建(构)筑物的火灾危险性分类。
(1)烧结和球团工艺中的烧结冷却室、链蓖机一回转窑室和精矿干燥室是使用气体或固体作为原料进行燃烧的生产过程,其特点是均在固定设备内燃烧,而且所用的燃料量较少。多年的生产实践表明,烧结和球团生产主厂房均未发生过火灾,因此将其定位丁类是合适的。
(2)氨硫洗涤泵房是焦炉煤气洗氨和脱除硫化氢(H2S)装置中的一个泵房,其任务是输送稀氨水或稀碱液等不燃性液体,故氨硫洗涤泵房的火灾危险为戊类。
(3)彩涂车间内大量使用油漆,醇酸油漆可以粗略地认为稀料占一半左右,常用的稀料其闪点大多在28℃以下,试验表明,油漆成品虽然含有树脂、苯酐、颜料,但其闪点仍与纯稀料基本相仿,属于甲类液体。在硝基油漆中还含有硝化棉,硝化棉是非常容易燃烧的物质,它含有很多硝基基团,能放出一氧化氮、二氧化氮,产生酸根和亚酸根,发热引起自燃。故在本标准中以溶剂的闪点来界定使用油漆工段的火灾危险性。
(4)耐火工程设计中采用导热油,以熔化、保温“中温沥青”,使之有较好的流动性。常用的导热油牌号是上海某牌导热油和盘锦某公司的有机载热体,特性见表1和表2。

从上表可知,常用导热油的闪点均大于120℃,故导热油的火灾危险性为丙类。
(5)近年来钢铁冶金企业开始大量采用阻燃电缆,这往往造成人们的麻痹,实际上阻燃或阻止火焰传播的电缆并不意味着该电缆是非燃的,“在适当的条件下,阻燃电缆会支持自持燃烧”(引自我国《核安全法规》HAFO202附录Ⅷ“电缆绝缘层”)。另外美国的电缆耐火研究也表明,不仅阻燃电缆支持燃烧,而且涉及阻燃电缆的火灾比起非阻燃的含聚氯乙烯的电缆火灾更难扑灭。近年来,钢铁冶金企业发生的电缆火灾也说明了这一点(因为这些区域多已采用了阻燃电缆)。鉴于此,电缆夹层、电缆隧道等的火灾危险性应为丙类。
(6)钢铁冶金企业存在大量的电气地下室,其特点是位于地坪以下且内部敷设有大量的电缆,并集中有大量的电气设备。生产实践和火灾案例的分析都表明,这些场所中曾发生过多起火灾事故,因此该区域的火灾危险性为丙类。
(7)焦炉应视为生产装置,该装置包括焦炉地下室、煤塔、端台及间台。
3.0.2 钢结构这种建筑结构形式以其重量轻、承载力大、施工简便、布局灵活等特点已经广泛应用于钢铁冶金行业的大型厂房建筑中。经过编制组与企业、设计院、消防监督管理部门、科研院(所)等各方面专家的充分研讨,并依据现 行国家标准《建筑设计防火规范》GB50016和其他行业规范的相关规定,确定了本条款。
受到甲、乙、丙类液体或可燃气体火焰影响的部位,或生产时热辐射温度高于200℃的部位,应设置隔热板、隔热墙或喷涂防火隔热涂料等防火隔热保护措施,使钢结构温度低于200℃。
3.0.3 地下液压站、润滑油站(库)往往储油量大,火灾荷载大,一旦发生燃烧,不便于人工施救,火灾危险性和危害性均较大,因此要求较高的耐火等级,并宜采用钢筋混凝土结构或砖混结构。
3.0.4 干煤棚、室内贮煤场多采用钢结构形式,考虑其面积大,钢结构构件多,结合多年的工程实践经验,煤场的自燃现象虽然存在,但自燃的火焰高度一般为0.5m~1.0m,不足以威胁到上部钢结构构件,因此规定对堆煤高度及以上的1.5m范围内的钢结构应采取有效的防火保护措施。
3.0.5 本条是对建(构)筑物防火分区最大允许建筑面积的规定。
1 钢铁冶金企业还存在着大量的地下室,如地下润滑油站、液压站等地下部分,参考现行国家标准《建筑防火设计规范》GB50016对厂房地下室和半地下室的规定,其防火分区面积不应超过500㎡。如生产工艺需要,不能采用防火墙对防火分区进行防火分隔时,可以设置自动消防系统,从而使防火分区面积扩大1.0倍。
2 如生产工艺需要,不能采用防火墙对防火分区进行防火分隔时,可以采取以下两种措施:第一,可以设置自动消防系统,从而使防火分区面积扩大1.0倍;第二,可采用防火卷帘或水幕保护分隔。对于面积很大的地下火灾危险场所,则可以采用自动消防系统和防火墙、防火卷帘或水幕保护的综合技术措施。目前而言,采用防火卷帘或水幕保护分隔在技术可靠性、经济性和实用性方面都是比较好的处理措施。
3 受煤坑为地下结构,其建筑长度是由生产需要的火车货位决定的。受煤坑的火灾危险性为丙类。根据实践经验,其防火分区的允许建筑面积均超过现行国家标准《建筑设计防火规范》GB50016的相关规定,而且由于生产特点也无法采用防火墙进行防火分区隔断。正常生产时,该场所只有1名~2名流动操作工。在现行国家标准《火力发电厂与变电站设计防火规范》GB50229中也有类似规定,“当屋内卸煤装置的地下部分与地下转运站或运煤隧道连通时,其防火分区的允许建筑面积不应大于3000㎡”。焦化厂用煤的种类与火电厂不同,在焦化工艺中使用的炼焦煤一般为含水率10%左右的洗精煤,火灾发生的概率比火电小得多。为了保证生产和安全做此规定。
3.0.6 本条系新增条文。冶金企业中存在大量主体设备的高度均超过24m的工况,且设置了与主体生产设备直接相关的各种高架平台。在进行车间封闭时,厂房仍按单层厂房确定其防火设计要求,其平台不记入建筑层数。
3.0.7 本条系新增条文。封闭储煤场建筑物火灾危险性类别属于丙类厂房,按照建筑防火规范相应条款:设置自动灭火系统后,丙类厂房建筑面积和防火分区面积不宜超过16000㎡(8000㎡的2倍)。经多个封闭煤场工程实施情况调研,以及和消防炮设计生产单位技术交流,结合工程实施条件确定本条款。
4 总平面布置
4.1 一般规定
4.1.1 在进行厂区规划时,应同时进行消防规划,并应根据企业及其相邻建(构)筑物、工厂或设施的特点和火灾危险性,结合地形、风向、交通、水源等条件,合理布置。
4.1.2 储存或使用甲、乙、丙类液体、可燃气体以及生产过程中产生大量烟气、粉尘、有毒有害气体的车间,宜布置在厂区边缘或主要生产车间、职工生活区全年最小频率风向上风侧。
4.1.3 矿山厂区的平面布置应符合下列规定:
1 地下矿井井口和平酮口必须置于安全地带;
2 地下矿井的提升竖井作为安全出口时,井口地面应平整通达;
3 地下矿井井口周围200.0m内不应布置易燃易爆物品堆场及仓库,距井口20.0m内不应布置锻造、铆焊等有明火或散发火花的工序;
4 木材堆场、有自燃火灾危险的排土场、炉渣场应布置在进风井口常年最小频率风向的上风侧,且距进风井口距离不应小于80.0m;
5 戊类建(构)筑物距矿井及进风井口的距离不应小于15.0m。
4.1.4 带式输送机通廊与高压线交又或平行布置时,其间距应符合现行国家标准《城市电力规划规范》GB/T50293的有关规定。
4.1.5 厂区的绿化应符合下列规定:
1 生产或储存甲、乙、丙类物品的厂房、仓库、储罐区及堆场等的绿化,应选择难燃树种或水分大、油脂及蜡质少的常绿树种;
2 可燃液体储罐(区)的防火堤内不宜绿化,当必须绿化时,应种植生长高度不超过150mm且含水分多的四季常青草皮;
3 厂区绿化不应妨碍消防操作,不应在室外消火栓及水泵结合器四周1.0m以内种植乔木、灌木、花卉及绿篱;
4 液化烃储罐的防火堤内严禁绿化。
4.1.6 企业消防站宜独立建造,且距甲、乙、丙类液体储罐(区),可燃、助燃气体储罐(区)的距离不宜小于200.0m,并应布置在交通方便、利于消防车迅速出动的主要道路边。消防车库的布置应符合下列规定:
1 消防车库宜单独布置,当与汽车库毗连布置时,出入口应分开布置;
2 消防车库出入口的布置应使消防车驶出时不与主要车流、人流交叉,且便于进入厂区主要干道;并距道路最近边缘线不宜小于10.0m。
4.1.7 钢铁冶金企业内的消防车道,当与生产、生活道路合用时,应满足消防车道的要求。消防车道的设置应符合现行国家标准《建筑设计防火规范》GB50016的有关规定。
条文说明
4.1.1 钢铁冶金企业的生产特点是:
(1)工艺复杂,涉及技术面广,在生产中大量使用可燃固体(煤、焦炭等)、可燃液体(重油、润滑油等)和可燃气体(煤气、氢气等);
(2)许多生产过程是在高温条件下进行的;
(3)厂区总占地面积大,主厂房占地面积也较大;
(4)属于流程性原料的生产,上、下游的连续对于保证正常生产非常重要;工艺厂区之间及各工艺厂区内部生产工序的连续性强;
(5)水、电、煤气等设施遍布生产的各个工艺过程;
(6)自动化程度高,电缆隧道分布广。
为了保证安全生产,满足各类设施的不同要求,防止或减少火灾的发生并避免和减少对相邻建筑的影响,在进行厂区规划时应同时进行消防规划。厂区规划应结合地形、风向、交通和水源等条件,将工艺装置和各类设施进行合理规划,既有利于防火安全,也便于生产和管理。
4.1.3 地下矿井井口和平硝口(含露天矿采用有井巷工程布置时)必须置于安全地带。由于出入沟口、地面井口是生死攸关的部位,因此井口的防火至关重要。地面井口布置应注意风频、风向,避开火源,不乱设易燃易爆物堆场及加工设施。火源火花工序应距井口20.0m以外设置,以保证安全。木材场、炉渣场及丁类、丙类和丙类以上建筑与进风井的位置关系是根据现行国家标准《金属非金属矿山安全规程》GB16423的有关规定制定的。本条规定中的“易爆物品”主要指爆破器材、易爆燃料,其存放地点须符合现行国家标准《金属非金属矿山安全规程》GB16423的相关规定。
4.1.5 绿化是工厂的重要组成部分,合理的绿化设计,既可美化环境,改善小气候,又可以防止火灾蔓延,减少空气污染。但绿化设计必须紧密结合各工艺厂区的生产特点,在火灾危险性较大的生产区,应选择含水分较多的树种,以利于防火。例如某化工厂道路一侧的油罐起火,道路另一侧的油罐未加水喷淋冷却保护,只因为有行道树隔离,行道树被大火烤黄烤焦但未起火,油罐未受到威胁,可见绿化的防火作用。假若行道树是含油脂较多的针叶树等,其效果就会完全相反,不仅不能起隔离保护作用,甚至会引燃树木而扩大火势。因此选择有利于防火的树种是非常重要的。
在绿化布置形式上还应注意,在可能散发可燃气体的储罐区周围地段不得种植绿篱或布置茂密的连续式的绿化带,以免可燃气体积聚。一般钢铁企业在可燃液体储罐的防火堤内不采用绿化,即使采用草皮绿化,也会因泄漏的可燃液体污染草皮而导致死亡枯竭成可燃物体。
液化烃罐组一般需设喷淋水对储罐降温,其地面应利于排水。另外,因管道、阀门破损或泄漏时,液化烃可能有少量泄漏,应避免泄漏气体就地聚集。因此,液化烃罐组内严格禁止任何绿化,否则,泄漏的可燃气体越积越多,一旦遇明火引燃便危及储罐。
4.1.6 钢铁冶金企业占地面积很大,要保证消防车在规定的时间内赶到现场,在进行消防站的选址时就应充分考虑消防站的位置,本条给出了设置原则。
4.2 防火间距
4.2.1 钢铁冶金企业内建(构)筑物之间的防火间距应符合现行国家标准《建筑设计防火规范》GB50016的有关规定。
4.2.2 浮选药剂库、油脂库距进风井、通风井扩散器的防火间距不应小于表4.2.2的规定。

4.2.3 甲、乙、丙类液体储罐(区)或堆场与明火或散发火花的地点的防火间距不应小于表4.2.3的规定。

4.2.4 湿式可燃气体储罐与建筑物、储罐、堆场的防火间距不应小于表4.2.4的规定。

4.2.5 煤气柜区四周应设置围墙,当总容积小于等于200000m³时,柜体外壁与围墙的间距不宜小于15.0m;当总容积大于200000m³时,不宜小于18.0m。
4.2.6 容积不超过20m³的可燃气体储罐和容积不超过50m³的氧气储罐与所属使用厂房的防火间距不限。
4.2.7 烧结厂的主厂房与电气楼、炼铁的矿槽与焦槽、配料槽与贮料厂房之间的防火间距可按工艺要求确定,但不应小于6.0m。
4.2.8 为同一厂房、仓库输入(出)物料的两个及以上的带式输送机通廊之间的防火间距可按工艺要求确定。
4.2.9 露天布置的可燃气体与不可燃气体固定容积储罐之间的净距,氧气固定容积储罐与不可燃气体固定容积储罐之间的净距,及不可燃气体固定容积储罐之间的净距应满足施工和检修的要求且不宜小于2.0m。
4.2.10 露天布置的液氧储罐与不可燃的液化气体储罐之间的净距,不可燃的液化气体储罐之间的净距应满足施工和检修的要求且不宜小于2.0m。
4.2.11 液氧储罐与建筑物、储罐、堆场的防火间距,车间供油站与其他建筑物的防火间距均应符合现行国家标准《建筑设计防火规范》GB50016的有关规定,但距氧气槽车停放场地的间距可按工艺要求确定。
4.2.12 液化石油气储配站、液化石油气瓶组供气站的布置及站内(外)设施的防火间距应符合现行国家标准《城镇燃气设计规范》GB50028的有关规定。
4.2.13 自备电厂及变(配)电所的防火间距应符合现行国家标准《火力发电厂与变电站设计防火规范》GB50229的有关规定。
条文说明
4.2.1 本条为钢铁冶金企业相邻建(构)筑物防火间距的规定。
表3和表4(见书后插页)是根据现行国家标准《建筑设计防火规范》GB50016的相关规定,结合钢铁冶金企业的生产特点以及几十年设计实施的经验,并参照国内外其他行业或专业规范进行综合整理而成的。本表所规定的间距均为最小间距要求。从防火和保障人身安全、减少财产损失角度看,在有条件时,设计者应尽可能采用较大的间距。

对表4说明:
(1)两座厂房相邻较高一面的外墙为防火墙时,其防火间距不限,但甲类厂房之间不应小于4.0m。
(2)两座耐火等级为一、二级的厂房,当相邻较低一面外墙为防火墙且较低一座厂房的屋顶耐火极限不低于1.00h,或相邻较高一面外墙的门窗等开口部位设置耐火极限不低于1.20h的防火门或防火分隔水幕或安防火卷帘时,甲、乙类厂房之间的防火间距不应低于6.0m;丙、丁、戊类厂房之间的防火间距不应小于4.0m。
(3)下列情况,表中防火间距可减少25%:
1)两座丙、丁、戊类厂房或民用建筑相邻两面的外墙均为不燃烧体,如无外露的燃烧体屋檐,每面外墙上的门窗洞口面积之和各不大于该外墙面积的5%,且门窗口不正对开设时;
2)浮顶储罐区或闪点大于120℃的液体储罐区与建筑物的防火间距。
(4)下列情况,表中防火间距可减少:
1)单层、多层戊类生产厂房之间及其与戊类仓库之间的防火间距,可按本表规定减少2.0m;
2)一、二级耐火等级的丁、戊类高层厂房与民用建筑的防火间距,可按本表规定减少3.0m;
3)为丙、丁、戊类厂房服务而单独设立的生活用房应按民用建筑确定,与所属厂房之间的防火间距不应小于6.0m;必须贴邻建造时,应符合本表说明第1、2款以及第3款第1项的规定;
4)为车间服务而独立设置的车间变电所、办公室等,与所属厂房之间的防火间距,可相应减少25%。
(5)储罐防火堤外侧基脚线至建筑物的距离,不应小于10.0m。
(6)直埋地下的甲、乙、丙类液体卧式罐,当单罐容积不大于50m³,总容积不大于200m³时,与建筑物之间的防火间距可按本表规定减少50%。
(7)固定容积的可燃气体和氧气储罐的总容积按储罐几何容积(m³)和工作压力(绝对压力,1×105Pa)的乘积计算,1㎡液氧折合标准状态下800m³气态氧。
(8)地上甲、乙类液体固定顶储罐区或堆场,与明火或散发火花地点的防火间距,当储量不大于500m³时,其防火间距不应小于25m。
(9)地上浮顶及丙类液体固定顶储罐或堆场与明火或散发火花地点的防火间距,当储量不大于500m³时,其防火间距可适当减小,但不应小于15m。
(10)湿式或干式可燃气体储罐的水封井、油泵房和电梯间等附属设施与该储罐的防火间距,可按工艺要求布置。
(11)生产、使用和储存物品的火灾危险性分类,建(构)筑物耐火等级的确定,建(构)筑物防火分区最大允许占地面积的有关规定,建(构)筑物设防火墙等防火措施,甲、乙、丙类液体的泵房及其装卸设施的防火间距以及本表中未列人的不常用的防火间距等,均按现行国家标准《建筑设计防火规范》GB50016的有关规定执行。
(12)防火间距从相邻建筑物外墙的最近距离计算;室外变、配电站从距建筑物最近的变压器外壁算起;储罐、堆垛、储罐防火堤,分别从储罐外壁、防火堤外侧基脚线算起。
(13)室外变、配电站,对于电力系统是指电压为35kV~500kV且每台变压器容量在10MV·A以上的室外变、配电站,对于工业企业指变压器总油量超过5t的室外降压变电站。
4.2.2 本条规定是依据原冶金工业部颁布的《冶金企业安全卫生设计规定》(冶生〔1996]204号)第6.4.5条而制定的。
4.2.3 地上甲、乙类可燃液体固定顶储罐(区)或堆场及丙类可燃液体固定顶储罐(区)或堆场与明火或散发火花地点的防火间距,是根据现行国家标准《石油化工企业设计防火规范》GB50160一2008表4.2.12制定的。
4.2.4 钢铁冶金企业中由于工艺的要求,存在大容积的可燃气体储罐。如目前新建和已经建成投入使用的高炉煤气柜的容积达到30万m³左右,所以在本标准中对可燃气体储罐的容积扩大到了30万m³。并依据现行国家标准《城镇燃气设计规范》GB50028一2006表6.5.3“储气罐与站内建(构)筑物的防火间距”进行统一规定。
4.2.5 钢铁冶金企业中有较多常压的煤气柜,而且容积较大,为了管理方便和防止火灾发生,一般采用围墙的形式将其隔离保护。在现行国家标准《建筑设计防火规范》GB50016中没有对煤气柜和围墙防火间距的相关规定,本标准中依据现行国家标准《城镇燃气设计规范》GB50028-2006表6.5.3“储气罐与站内建(构)筑物的防火间距”进行统一规定。
4.2.7 “烧结厂的主厂房与电气楼……的防火间距,可按工艺要求确定,但不应小于6.0m”,这仅仅是对烧结厂的规定。此次修编,增加了炼铁的矿槽与焦槽、配料槽与出料厂房的防火间距可按工艺要求确定的规定,但不应小于6.0m的规定。在设计中,当矿槽和焦槽分开布置时,多次遇到炼铁工程的矿槽与焦槽,以及配料槽与出料厂房间距因为受《建筑设计防火规范》GB50016的限制,而不得不将它们布置得比较远的情况。这样就增加了占地,增加了投资,而且对工艺生产带来不方便和不利。60年来的生产实践表明,未发生过火灾。因此,本条增加“炼铁的矿槽与焦槽、配料槽与出料厂房的防火间距可按工艺要求确定,但不应小于6.0m”可使设计更加灵活、合理。
4.2.8 带式运输机通廊作为燃料、原料的转输设施大量存在于钢铁冶金企业中,其设置位置、高度和长度等均根据工艺的需要进行布置和建设。带式运输通廊的火灾危险性取决于其运输的物品,输煤和焦炭通廊的火灾危险性为丙类,其余为戊类。总结60年来的生产实践经验,皮带运输机通廊因皮带跑偏、摩擦等原因有起火的现象,但从未出现过引燃附近建(构)筑物,导致火灾蔓延的情况。为保证生产安全、节约投资、工艺合理和降低能耗,做此规定。根据钢铁企业的实际情况,删除原条文第2段的规定,将其纳入第1段的规定,使设计更加合理、可行。实际上,多年来也是这样实施的。
4.2.9、4.2.10 可燃气体、氧气储罐与不可燃气体储罐之间的间距,不可燃气体储罐之间的间距,在现行国家标准《建筑设计防火规范》GB50016中无明确规定,为了便于设计和消防管理,参照国外工业气体协会IGC的相关资料(最小为1.0m)以及现行国家标准《建筑设计防火规范》GB50016和《石油库设计规范》GB50074及《石油化工企业设计防火规范》GB50160制定而成。
4.2.11 液氧储罐往槽车(或长管拖车)充装氧气或槽车往用户的液氧储罐充装氧气时,为了减少充装损失,工艺要求储罐与槽车的间距越小越好。现行国家标准《建筑设计防火规范》GB50016中也明确规定“氧气储罐与其制氧厂房的间距,可按工艺要求确定”。因此,结合钢铁冶金企业的生产特点,规定液氧储罐与道路的防火间距应符合现行国家标准《建筑设计防火规范》GB50016的规定,如“可燃气体储罐、助燃气体储罐与厂内次要道路边不小于5.0m,与厂内主要道路边不小于10.0m”等,但如果在路边设有液氧槽车的停放场地时(如图1所示),该停放场地边距氧气储罐的距离可按工艺要求确定。
4.3 管线布置
4.3.1 敷设甲、乙、丙类液体管道和可燃气体管道的全厂性综合管廊,宜避开火灾危险性较大、腐蚀性较强的生产、储存和装卸设施以及有明火作业的场所。
4.3.2 甲、乙、丙类液体管道和可燃气体管道不得穿过与其无关的建(构)筑物、生产装置及储罐区等。
4.3.3 高炉煤气、发生炉煤气、转炉煤气和铁合金电炉煤气的管道不应埋地敷设。 (自2023年6月1日起废止该条, ▶▶点击查看: 新规《建筑防火通用规范》GB 55037-2022 )
4.3.4 氧气管道不应与燃油管道、腐蚀性介质管道和电缆、电线同沟敷设,动力电缆不应与可燃、助燃气体和燃油管道同沟敷设。 (自2023年6月1日起废止该条, ▶▶点击查看: 新规《建筑防火通用规范》GB 55037-2022 )
4.3.5 燃油管道和可燃、助燃气体管道宜架空敷设,当架空敷设有困难时,可采用管沟敷设,且应符合下列规定:
1 燃油管道和可燃、助燃气体宜独立敷设,可与不燃气体、水管道(消防供水管道除外)共同敷设在不燃烧体作盖板的地沟内;
2 燃油管道和可燃、助燃气体管道可与使用目的相同的可燃气体管道同沟敷设,但沟内应用细砂充填且不得与其他地沟相通;
3 其他用途的管道横穿地沟时,其穿过地沟部分应用套管保护,套管伸出地沟两壁的长度应大于200mm;
4 应有防止含甲、乙、丙类液体的污水排至沟外的措施。
4.3.6架空电力线路设置应符合下列规定:
1 架空电力线路不得跨越爆炸危险性场所,在跨越非爆炸危险性场所时,其距地面的净空高度应满足车辆通行及作业设备安全操作的要求;
2 甲类厂(库)房,易燃材料堆垛,甲、乙类液体储罐,液化石油气储罐,可燃、助燃气体储罐与架空电力线的最近水平距离不应小于电杆(塔)高度的1.5倍;丙类液体储罐不应小于1.2倍。35kV以上的架空电力线路与单罐容量大于200m³或总容量大于1000m³的液化石油气储罐(区)的最小水平间距不应小于40.0m,当储罐为地下直埋式时,架空电力线与相应储罐的最近水平距离可减小50%;
3 架空电力线路和架空煤气管道之间的距离应符合表4.3.6的规定。

4.3.7热力管道与甲、乙、丙类液体管道和可燃、助燃气体管道的距离应符合现行国家标准《锅炉房设计规范》GB50041、《压缩空气站设计规范》GB50029的有关规定。
条文说明
4.3.2 本条规定了甲、乙、丙类液体和可燃气体管道不得穿过与其无关的建(构)筑物、生产装置及储罐区等是总结了实践中的经验,为防止扩大危害而制定的。
4.3.3 高炉煤气、发生炉煤气、转炉煤气及铁合金电炉煤气中一氧化碳的含量较高,如果采用地下直埋式,一旦泄漏将会造成极大的危害,所以不允许埋地敷设。
4.3.4 由于油质管道泄漏时油品会渗到氧气管道上,有可能引发火灾,电缆线本身也有可能发生火灾,故严禁氧气管道与油管、电缆等在狭小的地沟内同沟敷设。
4.3.5 架空敷设容易早期发现管道泄漏等问题,并便于修复,因此应优先选用架空敷设。
钢铁冶金企业中有大量的燃油管道(丙类管道),无论自流或在压力下流动,在长期的生产过程中都难免会发生介质泄漏,如果采用地下直埋式,出现泄漏等事故不宜发现,而一旦透出地面,事故已非初期,危害较大,同时也不便于检修和维护。如采用管沟,泄漏的可燃液体挥发后容易形成可燃蒸气,特别是比重大的可燃气体或易于挥发的气体,容易在管沟内聚积,酿成火灾或爆炸的潜在危险,所以应该特别注意,防止事故的发生。另外,当管沟进出厂房及生产装置时,应采取可靠的防火隔断,以免外部火灾蔓延造成过大损失。
氧气、乙炔、煤气在不通行的地沟有泄漏时,容易产生积聚,此时如地沟内有油质流入或有水积存,则会发生火灾或者有严重腐蚀破坏管道的可能性,故作出本规定。工艺需要与可燃介质同沟敷设时,沟内填满沙子是为了使发生泄漏的气体不积聚,且在着火时有阻火灭火作用。
4.3.6 架空电力线路的规定。
1 现行国家标准《66kV及以下架空电力线路设计规范》GB50061及《电力线路防护规程》等有关规定对相应的架空线的布置均有较详细的规定,管线综合布置时应符合这些规范的规定。
5 安全疏散和建筑构造
5.1 安全疏散
5.1.1 厂房、仓库、办公楼、食堂等建筑物的安全疏散,应符合现行国家标准《建筑设计防火规范》GB50016的有关规定。
5.1.2 建筑面积不大于100m²且无人值守的地下液压站、地下润滑油站(库)、地下转运站等地下室、半地下室,可设置1个安全出口。
5.2 建筑构造
5.2.1 甲、乙类液体管道和可燃气体管道严禁穿过防火墙。 (自2023年6月1日起废止该条, ▶▶点击查看: 新规《建筑防火通用规范》GB 55037-2022 )
5.2.2 丙类液体管道不应穿过防火墙,丁戊类液体管道不宜穿过防火墙,因工艺需要,必须穿越的,应符合下列规定:
1 丙类液体闪点大于120℃的输送管道应采用钢管,丁戊类管道材料应采用不燃烧材料,穿过防火墙处应采用防火封堵材料紧密填塞缝隙,防火封堵部位的耐火极限应不低于墙体;
2 当穿过防火墙的管道周边有可燃物时,应在墙体两侧1.0m范围内的管道上采用不燃性绝热材料保护。
5.2.3 防火分隔构件的建筑缝隙应采用防火材料封堵,且该防火封堵部位的耐火极限不应低于相应防火分隔构件的耐火极限。
5.2.4 建(构)筑物有可能被铁水、钢水或熔渣喷溅造成危害的建筑构件,应采取隔热保护措施。运载铁水罐、钢水罐、渣罐、红锭、红(热)坯等高温物品的过跨车、底盘铸车、(空)钢锭模车和(热)铸锭车等车辆及运载物的外表面距楼板和厂房(平台)柱的外表面不应小于0.8m,且楼板和柱应采取隔热保护措施。
5.2.5 封闭式液压站和润滑站(库)直接开向疏散方向的门,应采用常闭式甲级防火门或火灾时能自动关闭的常开式甲级防火门。当上述场所设置在建筑的首层,且其直接开向厂房外的门不采用防火门时,门的上方应设置宽度不小于1.0m的防火挑檐或高度不小于1.2m的窗槛墙。
5.2.6 柴油发电机房宜单独设置,当柴油发电机房设置在建筑物内时,应符合现行国家标准《建筑设计防火规范》GB50016的有关规定。
条文说明
5.2.1 依据现行国家标准《建筑设计防火规范》GB50016的规定和钢铁冶金企业的具体情况制定。
5.2.2 依据现行国家标准《建筑设计防火规范》GB50016的规定和钢铁冶金企业的具体情况,丙类液体管道往往较长,涉及场所多、区域广,一旦发生火灾易于在工厂内传播,因工艺需要,输送丙类液体液压油、润滑油的管道需穿过防火墙,钢铁企业使用的丙类液体液压油、润滑油的闪点(常用的为160℃、180℃)较高,所以做此规定。其他管道(如水管以及输送无危险液体的管道等)如因条件限制,必须穿过防火墙时,应用水泥砂浆等不燃材料或防火材料将管道周围的缝隙紧密填塞。管道应采用不燃或难燃材质。避免管道遇高温或火焰收缩变形并减少火灾和烟气穿过防火分隔体,应采取措施使该类管道在受火后能被封闭,如设置热膨胀型阻火圈等,保证火灾发生时,可以及时关闭。
5.2.3 防火分隔构件的缝隙会造成防火分隔构件的耐火等级下降,甚至丧失隔断能力。因此,本条规定应采用耐火极限不低于相应防火分隔构件的防火材料封堵,从而保证隔断能力。
5.2.4 钢铁冶金企业由于冶炼工艺的需要,存在高温的铁水、钢水、熔渣、钢锭和钢坯以及运输这些物料的车辆,而这些高温物料引发的灾害也不少,如某钢铁公司炼铁厂的铁水罐经过高炉皮带通廊时,由于水进入罐车内引起铁水喷溅,从而引燃运输皮带,造成较大损失。本条规定了应采取的基本防护措施,对直接受到危害的建(构)筑物构件,采取耐热和隔热的保护措施;而易受运输车辆高温物料危害的厂房及其柱、楼板和平台柱应保持与运输车辆及运载物一定的安全距离,并对柱、楼板采取必要的防护措施。
5.2.5 地上封闭式液压站和润滑油站(库)等均为火灾易发场所,应采用甲级防火门,并能自行关闭,以确保大厂房的安全。关于设置在非单层建筑物内首层的装有可燃油的电气设备用的房间设计,在现行国家标准《20kV及以下变电所设计规范》GB50053和《建筑设计防火规范》GB50016中都有明确的规定,即在其直通室外或直通安全出口的外墙开口部位的上方应设置宽度不小于1.0m的不燃烧体防火挑檐或高度不小于1.2m的窗槛墙。
这是为防止由首层开口喷出的火焰卷入上层房间的开口,使火灾蔓延而采取的预防措施。如果在首层这类房间采用了防火门,即可不设置防火挑檐,但需要设置机械通风,增加了投资。在一般情况下,为了变压器的散热、通风,对外开的门都不采用防火门,这时设置防火挑檐或窗槛墙就十分必要。
5.3 建(构)筑物防爆
5.3.1 存放、运输液体金属和熔渣的场所,不应设置积水的沟、坑等。当生产确需设置地面沟或坑等时,应有严密的防渗漏措施,且车间地面标高应高出厂区地面标高0.3m及以上。 (自2023年6月1日起废止该条, ▶▶点击查看: 新规《建筑防火通用规范》GB 55037-2022 )
5.3.2 电气室、控制室宜独立设置,当与甲乙类厂房贴邻设置时,应采用耐火极限不低于3.00h的防火墙与其他部位分隔。门窗应采用甲级防火门窗。
5.3.3 电力装置设计的爆炸危险环境区域划分应符合本标准附录B的规定。
条文说明
5.3.1 对于一般建筑防爆所指的爆炸主要是指可燃气体(如煤气、乙炔气、氢气等)与空气混合形成的爆炸,可燃蒸气(如汽油、酒精等液体的蒸发气)与空气混合形成的爆炸,以及可燃粉尘(如煤粉、铝粉、镁粉等)和可燃纤维(如棉纤维、腈纶纤维等)与空气混合形成的爆炸。而在钢铁冶金企业中的某些厂房除存在上述爆炸危险外,其炼铁、炼钢等有液体金属(铁水、钢水)和液体熔渣运作的厂房内,一旦有一定量的水与液体金属或熔渣相遇,水被突然汽化膨胀,将产生极为猛烈的爆炸,会将大量的液体金属或熔渣抛向空中,破坏力很大。为防止这类爆炸事故的发生,条文中严格规定这类厂房的地面标高应高出厂区地面0.3m及以上,以防暴雨时厂房进水,同时应确保厂房内不得有存水的坑、沟等。
5.3.2 本条为新增条文。本条规定了与有爆炸危险厂房相关的电气建筑物与厂房的防火分隔要求。是根据原条文和现行国家标准《建筑设计防火规范》GB50016的相关条文整合后编制的。
电气室、控制室常常和厂房紧邻,甚至设在其中,有的要求能直接观察厂房中的设备,如分开设则要增加控制系统,增加建筑用地和造价。所以本条规定电气室、控制室在受条件限制时可与厂房贴邻建造,但必须靠外墙设置,并采用防火墙与其他部位分隔,尽可能减少火灾引起的危害。
6 工艺系统
6.1 采矿和选矿
6.1.1 井(坑)口处的建(构)筑物构件宜采用不燃烧体,且应符合下列规定:
1 井塔(井架)、提升机房和井口配电室的耐火等级不应低于二级;
2 空压机室、机修间、井口仓库和办公室等的耐火等级不应低于三级。
6.1.2 地下矿井(含露天矿平碉溜井系统和井下带式运输系统)应设置2个及以上的出口。
6.1.3 矿井井筒、巷道及室需要支护时,宜采用混凝土锚杆、锚网及钢材支架。当采用木材支架时,木材支护段应采取防火措施。
6.1.4 井下桶装油库应布置在井底车场15.0m以外,且其储量不应超过一昼夜的需要量。井下油库与主运输通道的连接处应设置甲级防火门,且不应与易燃材料共用一个侗室。
6.1.5 对于容易自燃的矿山,其采矿工艺应符合下列要求:
1 必须采用后退式回采,并宜采用黄泥灌浆或充填采矿法;
2 必须采用压入式通风;
3 回采必须专设降温水管及增设降温风机;
4 通向采空区的废旧坑道应及时密闭。
6.1.6 选矿焙烧厂房应符合下列规定:
1 焙烧竖炉进料口及两侧排料口附近应设置固定式一氧化碳监测报警装置;
2 输送冷却后焙烧产品的带式输送机,当焙烧产品高于80℃、低于150℃时,应选用耐热型输送带;焙烧产品高于150℃、低于200℃时,应选用耐灼烧型输送带;
3 还原窑排烟管路应设置在线烟气成分分析装置和一氧化碳超限报警装置,电除尘器应设置防爆装置。 (自2023年6月1日起废止该条, ▶▶点击查看: 新规《建筑防火通用规范》GB 55037-2022 )
条文说明
6.1.1 采矿和选矿的工艺组成及范围如下:
(1)露天采矿工艺包括开拓运输系统(如铁路、公路、平酮溜井、架空索道、带式运输及联合开拓)、开沟采剥系统、供水系统、排水系统、供配电系统、压气系统。还有机修、仓贮、化验、行政福利等辅助设施。
(2)地下采矿工艺包括开拓系统(如平酮、斜井、斜坡道、竖井及联合开拓)、回采系统、运输系统、提升系统、排水系统、供水系统、通风系统、压气系统、供配电系统。地下辅助设施有设备修理、仓贮等。地面生产及辅助设施同露天矿。
(3)选矿工艺包括破碎筛分(洗矿)系统、磨矿选别系统、脱水系统、尾矿系统。若采用焙烧工艺时,还有焙烧系统。
针对以上工艺流程,确定重点的防火区域或主要建(构)筑物及设施是井(坑)口建(构)筑物、井下侗室、供配电设施以及选矿焙烧厂、选矿药剂制备厂和药剂库。本条规定井(坑)口建(构)筑物如压缩空气站、多绳提升井塔、提升机房、带式输送机及驱动站、通风机房、钢(钢筋混凝土)井架、架空索道站及支架均宜采用不燃烧体材料建筑。
6.1.3 以往矿山发生火灾与木材支护有极大关系,随着工业发展,支护材料越来越多地采用混凝土、钢材等不燃材料,到目前为止,多数矿山已基本不用和少用木材支护。但在小型矿山仍存在用木材作为支护材料的情况。如2004年11月20日,河北省某铁矿,由于电焊引燃用于支护的荆笆,发生火灾,造成106人被困井下,70名矿工遇难的恶性事故。因此,在本标准规定若采用木材支护,应在木材支护段采用阻燃电缆和铺设消防水管,设置消火栓等灭火设施。
6.1.4 根据目前冶金地下矿山规模及采用的柴油设备情况,柴油油耗量在(300~1000)kg/d以内,因此井下桶装油库应布置在距离井底车场15.0m以外;有的矿山将桶装油库设在铲运机修理酮室内,这种布置对消防十分不利,应分开设置。
6.1.5 容易自燃的矿山主要指含硫较高的锰矿、含硫高的铁矿及硫铁矿。
1 采用后退式回采,可以在矿山工作面发生火灾时,隔绝火区,更易恢复生产。实践已经证实,采用黄泥灌浆对防火有一定效果,特别是采用充填采矿法可基本杜绝火灾发生。
2 因抽出式通风会使火区有毒气体及高温矿尘更易溢入工作面,严重恶化工作面作业条件,并使主扇遭受酸雾快速腐蚀,故应采用压入式通风。
3 为防止工作面钻孔内炸药自爆,须采取工作面降温,降低孔底温度。
4 及时密闭采空区是防止火灾发生的有效办法。
6.1.6 本条来自现行国家标准《选矿安全规程》GB18152-2000第7.5.4条第14款,造成搬出机跨间环境空间安全隐患的原因是:
1 竖炉两侧炉底排矿口水封罩上部设有多个火眼,平时用磁块将火眼堵上,防止煤气泄漏,但操作人员挠火眼时,会有煤气溢出;如果挠火眼完毕,操作人员忘记堵磁块,煤气会通过火眼连续溢出。当有温度高的大块物料落入水池搬出机上时,有可能局部蒸汽量过大冲破局部水封刀处水封使煤气瞬间溢出。
搬出机跨间的顶部既是屋面又是竖炉的主操作平面,设排气口还可以,若设排气天窗将影响竖炉操作及检修,并不合适作为防火规范,针对上述情况宜根据《国家安全监管总局关于印发进一步加强冶金企业煤气安全技术管理有关规定的通知》(安监总管四【2010】125号)第二款规定,在焙烧厂房搬出机跨每座竖炉的两侧设固定式一氧化碳监测报警装置,既可防止岗位操作人员煤气中毒,又可以防止煤气聚积引起爆炸。
3 还原窑烟气可燃物含量随处理原料及工艺不同而异,当工艺波动或操作不当时有可能引起电除尘器的燃烧或爆炸。
6.2 综合原料场
6.2.1 带式输送机系统应符合下列规定:
1 带式输送机地下通廊出地面处应设一个安全出口;
2 带式输送机通廊应采用不燃材料;
3 带式输送机应设置防打滑、防跑偏、防堵塞和紧急停机等设施,当其电动机功率大于55kW时,应设置速度检测装置;
4 漏斗溜槽宜采用密闭结构,并便于清理洒落物料,其倾角应适应物料特性,且不宜小于50°;漏斗溜槽应根据物料磨损性设置衬板;当输送物料为煤或焦炭时,衬板应为不燃材料或难燃材料。
6.2.2 贮煤设施和运煤系统应符合下列规定:
1 贮煤场内煤堆应分煤种堆放,当相邻煤堆间无隔墙时,相邻煤堆底边间距不应小于2.0m;
2 运煤系统的卸车装置、破碎冻块室、贮配煤槽、各转运站及煤焦制样室应设自然通风装置,煤粉碎机室应设机械除尘装置;
3 贮煤槽及煤斗的槽壁应光滑耐磨,交角应成圆角状,不宜有凸出或凹陷部位,槽壁面与水平面夹角不应小于60°,料口宜采用等截面收缩率的双曲线形,卸料口直径应按煤的流动性确定,必要时设置助流装置;
4 运煤系统的转运站、通廊、厂房宜设水力清扫和有组织排水设施;
5 运煤系统的消防通讯设备,宜与运煤系统配置的通讯设备共用;
6 煤用卸料溜槽交角宜设计为圆角状,其倾角不宜小于55°;输送易自燃煤种时,漏斗和溜槽不应有积料死角。
6.2.3 可燃物的整粒(粉碎、破碎、筛分)系统应设置抽风除尘设施。
6.2.4 布置在室外的原料场机械设备,布置在室内的煤粉碎机和整粒系统、运煤系统中的机械设备,其电动机外壳的防护等级宜采用IP54级;其他情况下的机械设备,其外壳的防护等级宜采用IP44级。煤粉碎机的电动机应采用防爆型。
条文说明
6.2.1 综合原料场是指对原料、燃料进行受卸、储存、处理和运输的设施。综合原料场的范围包括从卸船机下带式输送机或火(汽)车卸车开始,经储(堆)存及处理后,将原料和燃料输送到矿焦槽、烧结配料槽、球团原料仓、焦化配煤槽、高炉喷煤磨煤机原煤槽(仓)、电厂原煤槽(仓)、石灰焙烧原料槽(仓)顶面的设施。综合原料场的工艺系统组成包括受卸系统、料(煤)场系统、混匀系统、整粒(破碎筛分)系统、取制样系统、输送系统、干煤棚系统。
针对以上工艺流程,确定重点的防火区域或主要建(构)筑物及设施是带式输送机系统、可燃物的储存、加工和输送系统。设备自身摩擦升温是导致运煤系统发生火灾的隐患。近年焦化厂发生的运煤通廊火灾事故中,多因带式输送机改 向滚筒轴拉断、托辊不转动及胶带跑偏等,致使胶带与钢结构件直接摩擦发热而升温,引起堆积煤粉的燃烧,酿成烧毁胶带及通廊的重大事故。
鉴于此,对带式输送机安全防护设施做了规定。
6.2.2 本条对贮煤设施和运煤系统做了规定。
2 焦化炼焦用煤一般为含水10%左右的洗精煤,输送及转运过程中有少量粉尘溢出,贮配煤槽、各转运站及地上、地下通廊应设自然通风装置;粉碎机室的粉碎机运行时,从上部溜槽入口和下部出口有大量粉尘溢出,应设机械除尘装置。
3 本款是对运煤系统承担煤流转运功能的各种形式的煤斗设计,为使其活化率达到100%,避免煤的长期积存引起自燃而做出的规定。
5 备煤系统设置集中控制室统一指挥系统操作,配置的通讯设备具有呼叫、对讲、传呼及会议功能。当发生火灾时,利用本系统及时下达处置命令,因此不宜再单独设消防用通讯系统。
6.3 焦化
6.3.1 焦化设施的布置应符合下列规定:
1 煤气净化装置应布置在焦炉的机侧或一端,其建(构)筑物最外边缘距大型焦炉炉体边缘不应小于40.0m,距中、小型焦炉不应小于30.0m;当采用捣固炼焦工艺,煤气净化装置布置在焦侧时,其建(构)筑物最外边缘距焦炉熄焦车外侧轨道边缘不应小于45.0m(当焦侧同时布置有干熄焦装置时,该距离为距干熄炉外壁边缘的距离);
2 精苯车间不宜布置在厂区中心地带,与焦炉炉体的净距不应小于50.0m;
3 甲、乙类液体及危险品的铁路装卸线宜为直线,如为曲线,其弯曲半径不应小于500.0m,且纵向坡度应为0。在尽头线上取送车时,其终端车位的末端至车挡前的安全距离不宜小于10.0m。
6.3.2 备煤系统应符合本标准第6.2.2条的规定。
6.3.3 焦炉应符合下列规定:
1 焦炉的布置和煤气设备的结构应符合现行国家标准《焦化安全规程》GB12710的有关规定;
2 煤塔漏嘴不宜采用煤气明火烘烤保温;采用煤气明火烘烤保温时,必须采取相应的安全措施;
3 集气管压力超过放散压力上限时,应能自动放散,并应设置自动点火装置;低于放散压力下限时,应能自动关闭;集气管的放散管口应高出集气管操作走台台面不小于5.0m;
4 机侧、焦侧的操作平台应采取防止红焦和火种下漏的措施;
5 拦焦机、电机车的液压站和电气室内受高温烘烤的墙壁与地板均应衬有不燃烧绝热材料。
6.3.4 在熄焦车运行范围内,与熄焦车轨道邻近的建筑物不得采用可燃材料。
6.3.5 干熄槽的运焦输送机宜采用耐热温度不低于200℃的输送带,湿法熄焦的运焦输送机宜采用耐热温度不低于120℃的输送带。
6.3.6 地下室焦炉煤气管道应在末端设置泄爆装置或煤气低压自动充氮保护设施。煤气主管末端设置泄爆装置时,应设置将泄压气体直接引至室外的管道。
6.3.7 煤气净化及化工产品精制应符合下列规定:
1 工艺装置、泵类及槽罐等宜露天布置,或布置在敞开、半敞开的建(构)筑物内;
2 甲、乙类火灾危险生产场所的设备和管道,其绝热材料应采用不燃或难燃材料,并应采取防止可燃物渗入绝热层的措施;
3 进入甲类液体槽罐区内的机车宜采用安全型内燃机车,当采用普通蒸汽机车时,必须采取相应的安全措施;
4 固定顶式甲、乙类液体贮槽,其槽顶排气口与呼吸阀或放散管之间应设置阻火器;
5 固定顶式甲类液体贮槽应采取减少日晒升温的措施;
6 初馏分贮槽应布置在油槽(库)区的边缘,其四周应设置防火堤,防火堤内的地面和堤脚均应做防水层。
6.3.8 化验室应符合下列规定:
1 煤气净化区、化工产品精制区的现场化验室应独立设置;当必须与有爆炸危险的甲、乙类厂房毗邻时,应采用耐火极限不低于3.00h的不燃烧性墙体与其他部位隔开,其门窗应设置在非防爆区;化验室与油槽(罐)的间距应符合本标准第4.2.3条表4.2.3的规定;
2 存在易燃、易爆和有毒物质的化验室应设置通风设施,宜采用机械通风装置。
条文说明
6.3.1 焦化工艺的组成包括备煤系统、炼焦系统、煤气净化系统及化产品精制系统。由于大量使用煤,产生出焦炭、煤气等可燃物,因此焦化属于防火的重点,应采取有效的防火措施。
1 顶装焦炉炭化室高度≥6.0m、捣固焦炉炭化室高度≥5.5m为大型焦炉;焦炉生产过程中,炭化室成熟的焦炭由焦炉机侧的推焦机推出,在焦炉焦侧红焦(约1000℃)经拦焦机装入焦罐车后送干熄焦装置去熄焦或装入熄焦车后送熄焦塔熄焦(湿熄焦)。煤气净化车间主要生产可燃气体,甲、乙类液体等,遇火易发生爆炸燃烧引起火灾。因此,煤气净化区应布置在焦炉的机侧或一端。当采用捣固炼焦工艺时,煤饼由机侧装入焦炉炭化室,为便于装煤烟尘治理,荒煤气通常由焦侧引出,所以煤气净化装置也布置在焦侧以减少煤气管道长度,减少投资和运行成本;当焦侧同时布置有干熄焦装置时,干熄炉距离煤气净化装置更近,故以干熄炉外壁边缘为基准计算至煤气净化装置的距离。
2 精苯是可燃易挥发的液体,要远离焦炉高温区。
6.3.3 本条是关于焦炉的规定。
2 近年来的生产实践表明,我国寒冷地区的焦化企业在冬季气温较低时不采用煤气明火保温,难以保证煤塔漏嘴出口处煤不冻结。我国炼焦用煤的水分一般在10%及以上,且煤塔漏嘴出口处的煤处于周期性流动状态,如采用铸铁材质的煤塔漏嘴、控制煤气火焰的大小以及火焰与煤塔漏嘴的距离等安全措施后,可以保证在采用煤气明火烘烤保温时不会发生煤塔内装炉煤的燃烧。装煤车在煤塔下受煤过程中,散发粉尘的时间短,粉尘量不大;且焦炉炉顶至煤塔漏嘴底部不封闭,空间较大,空气流动,不会产生粉尘积聚,故不会发生粉尘爆炸。近年来我国焦化企业的生产实践也证明了这一点。
3 当集气管内压力值达到某一规定值时,集气管放散管自动放散煤气并自动点火燃烧,如不及时放散和自动点火燃烧,将造成整个焦炉冒烟冒火,一片火海。放散煤气的压力值应根据焦炉的状况来决定。
4 操作台下的烟道走廊与地下室和炉间台煤气区直接相通,一旦红焦和火种漏入地下室和炉间台煤气区,可能发生着火和爆炸。
5 防止因高温烘烤而引起电气室和液压站内着火。
6.3.4 本条规定的目的在于防止满载红焦的熄焦车通过邻近的建筑物时,烘烤可燃材料而引起火灾。
6.3.6 焦炉煤气爆炸极限为6%~30%,极易爆炸,以往亦有这种事故,因此很有必要设末端防爆装置,把爆后气体引至室外以防止引起二次火灾。
6.3.7 本条对煤气净化及化工产品精制做了规定。
3 槽罐区一般包括油品的储存和油品的装卸。机车在该区作业主要是将空槽车送到装卸台区,将装完油品的槽车牵引出去。所谓安全型内燃机车是指在运行过程中不会产生火花等隐患。如用普通的蒸汽机车,采取的安全措施一般有在烟筒上装防火罩、进出油品装卸应关闭炉门和除灰室等。
4 设置阻火器的作用是阻止火(星)进入甲、乙类油品槽里。对于只设放散管的贮槽,阻火器的安装位置顺序是:贮槽通气管→阻火器→放散管→大气。如贮槽设呼吸阀时,阻火器的安装位置顺序是:贮槽通气管→阻火器→呼吸阀→大气。但贮槽必须同时也设置放散管。放散管的安装仍应符合以上规定的顺序,如图2所示。

6 纯二硫化碳(CS2)的密度为1.292g/mL,沸点是46.25℃.
与苯等有机溶剂按任意比例互溶可挥发,极易着火,需存贮在一12℃以下的暗处。生产使用时必须防火、防中毒。一般是向CS2贮槽内注水,以形成200mm~300mm以上的水层,进行密封存贮。在该贮槽周围地面上需维持20mm~30mm以上的水层,以防止因CS2泄漏,挥发而引起的人员中毒及造成火灾隐患。轻苯分馏出的初馏分,CS2含量一般波动在8%~35%范围内,此外还有较多的环戊二烯、苯(一般为15%~20%),以及少量的饱和烃、硫化氢、丙酮、乙腈和其他不饱和化合物。经几十年的生产实践表明,初馏分可以在露天贮槽贮存,应布置在油槽(库)区的边缘,四周应设防火堤,堤内地面及堤脚做防水层。
6.4 耐火材料和冶金石灰
6.4.1 生产中使用的易燃、易爆类添加剂应符合下列规定:
1 储存铝粉、硅粉、铝镁粉等易燃类添加剂的房间,应设置单独的机械通风装置,换气次数应大于8次/h;混合设备必须密闭操作并应设置与混合设备电气联锁的机械通风除尘装置;
2 乙醇仓库宜采用半地下式贮槽;
3 铝粉(镁铝合金粉)仓库必须采取隔潮和防止水浸渍的4应与其他物品间隔存放或单独贮存,严禁与氧化物、酸类、碱类混合贮存,并应避免阳光直晒。 (自2023年6月1日起废止该条3, ▶▶点击查看: 新规《建筑防火通用规范》GB 55037-2022 )
6.4.2 油系统中的油品加热宜采用罐底管式加热器,油罐内油品的最高加热温度必须低于油闪点10℃,用于脱水的油罐油品的加热温度不应高于95℃。下列油罐的通气管必须设置阻火器:
1 储存闪点小于60℃油品的卧式罐;
2 储存闪点大于等于60℃且小于等于120℃油品的地上卧式罐;
3 储存闪点大于等于120℃油品的固定顶罐。
6.4.3 煤粉系统应按本标准第6.6.4条的规定执行。
条文说明
6.4.1 耐火材料和冶金石灰的重点防火区域是乙醇仓库及泵房、含乙醇液态酚醛树脂仓库、铝粉(镁铝合金粉)仓库、硅粉仓库、柴油库及泵房、煤气发生炉间、Sialon结合制品车间、金属陶瓷滑板车间、塑性相结合刚玉砖车间。相关的车间主要有长水口车间、镁碳砖车间、不定型车间以及需要采用柴油、煤气的车间。本条依据现行国家标准《工业建筑供暖通风与空气调节设计规范》GB50019的要求制定。铝粉(镁铝合金粉)遇水会发生化学反应,单位时间内放出大量可燃气体和热量,容易引起燃烧或爆炸,必须采取隔潮和防止水浸渍的措施。
6.4.2 本条依据现行国家标准《石油库设计规范》GB50074的要求制定。
6.5 烧结和球团
6.5.1 烧结冷却系统应符合下列规定:
1 点火器应设置空气、煤气低压快速自动切断煤气的装置、低压报警装置和指示信号,且快速自动切断煤气的装置宜靠近点火器;
2 烧结矿冷却后平均温度应小于120℃。
6.5.2 主抽风系统的机头电除尘器应根据烟气和粉尘性质设置防爆和降温装置。
6.5.3 球团焙烧和风流系统应符合下列规定:
1 风流系统电除尘器应根据烟气和粉尘性质设置防爆和降温装置;
2 抽干风机和回热风机及管道应根据设定的风流温度采取调温措施,风机及管道接头处应严密。
6.5.4 煤粉制备烘干介质应符合下列规定:
1 以环冷机热废气为烘干介质时,宜在热风进入磨煤机前设置除尘装置;
2 热风炉提供煤粉制备烘干介质时,热风炉应设放散烟囱,并宜采用耐火极限不低于1.00h的不燃性墙体与磨煤机完全隔开;燃煤热风炉提供的热风含尘粒度大于0.5mm时,应设置降尘装置。
6.5.5 煤粉制备与输送系统应符合下列规定:
1 电气设备的防爆要求应符合现行国家标准《爆炸危险环境电力装置设计规范》GB50058的有关规定;
2 磨煤室室外应设置消防车道;
3 磨煤机出口管道、除尘器、煤粉仓应设置泄爆孔;
4 除尘器的进口处必须设置快速截断阀;
5 磨煤机进出口处必须设置温度监测装置,煤粉仓和除尘器必须设置温度、压力和一氧化碳浓度、氧浓度监控设施及报警装置;
6 磨煤机出口处、煤粉仓及布袋除尘器中的烟煤煤粉温度不应高于70℃,无烟煤煤粉温度不应高于80℃;
7 除尘器、煤粉仓等设备应设置灭火装置。
6.5.6喷煤系统停止喷吹时,烟煤煤粉在仓内贮存的时间不得超过5.00h,无烟煤煤粉在仓内贮存的时间不得超过8.00h。煤粉仓仓体结构应能保证煤粉完全从仓内自动流出。
条文说明
6.5.1 烧结主要工艺组成如下:原燃料接受及制备系统、配料混合系统、烧结冷却系统、主抽风系统、整粒筛分系统、成品输出系统。
球团主要工艺组成如下:原燃料及粘结剂进料系统、精矿干燥及高压辊磨系统、配料混合造球系统、球团焙烧冷却及风流系统、煤粉制备及喷煤系统、燃油贮存输送及供油系统、燃气净化加压及燃烧系统、成品输出系统。
针对以上流程确定烧结和球团的重点防火区域或主要建(构)筑物及设施是:烧结冷却系统、主抽风系统、球团焙烧冷却及风流系统、煤粉制备及喷煤系统、燃油贮存输送及供油系统、燃气净化加压及燃烧系统及其相关建(构)筑物和设施。
本条所指烧结冷却系统包括烧结机室和冷却机室,点火器布置在烧结机室,需要24h不间断地使用煤气(焦炉煤气、高炉煤气或混合煤气),是烧结厂发生火灾的高危场所。因此,本标准对点火器的防火设计提出了严格、具体的要求。点火器设置的快速自动切断煤气的装置靠近烧嘴是安全的需要。
但点火器只是烧结厂煤气设施的一个重要组成部分,本标准也只是对点火器在烧结工艺中的特殊要求进行了规定,其他涉及煤气的通用规定(如煤气管道的防雷接地、排水、焊接及热膨胀等)和烧结工艺中使用煤气的其他设施都必须遵守现行国家标准《工业企业煤气安全规程》GB6222的有关规定。
烧结矿冷却后的平均温度对于冷却机卸料胶带是否能正常工作至关重要,很多钢铁冶金企业均发生过因烧结矿冷却不好而导致烧结运料皮带及通廊毁于火灾的案例,严重影响了设备作业率,因此在本标准明确规定在冷却机设计时要求冷却后的烧结矿的平均温度应低于120℃。
6.5.2 本条根据现行行业标准《烧结球团安全规程》AQ2025-2010第3.3.6条的有关条款制定。机头电除尘器处理的烟气是来自烧结机大烟道的烧结含尘废气,由于烧结配料的不同,烟气和粉尘的性质会有所不同。当机头电除尘器处理烧结配料中加入了可燃含铁杂料(如含油轧钢皮)或因烧结生产固体燃料以无烟煤为主而产生的烟气,都有可能引起机头电除尘器的燃烧或爆炸。因此,为了保证机头电除尘器的安全运行,应严格控制可燃物或气体进入机头电除尘器,同时机头电除尘器的外壳设计应设置防爆门(或防爆阀)。
6.5.4 球团煤粉制备系统与水泥焙烧的煤粉制备系统工况十分相似,而与高炉喷吹烟煤系统的工况相距甚远,本条依据现行国家标准《水泥工厂设计规范》GB50295的有关规定制定。关于煤粉制备的烘干介质的规定是依据现行国家标准《水泥工厂设计规范》GB50295-2008第5.7.5条的规定,以及某120万t/a球团厂因燃煤热风炉提供的热风中夹带火星(大颗粒煤灰)引起布袋收尘器燃烧爆炸的火灾案例而制定的。
6.5.5 当磨煤机断煤时,利用旁通放散烟囱调节入磨干燥介质温度,需防止出磨气体温度过高引起爆炸;煤磨间为易燃易爆场所,而煤粉制备热风炉属易散发火花地点,从满足生产和防火安全角度考虑,做出专门规定。对磨煤机的出口煤粉和除尘器的煤尘温度的要求是现行行业标准《烧结球团安全规程》AQ2025的相关规定制定的。
7 灭火装置一般采用N2或者CO2气体灭火,灭火装置应包括N2或CO。储罐,储罐与布袋除尘器、煤粉间通过管路连接及管路上的控制阀进行控制。
6.5.6 对不同煤种在煤仓内的贮存时间要求是依据现行行业标准《烧结球团安全规程》AQ2025的相关规定制定的。
6.6 炼铁
6.6.1 高炉的重力除尘器应位于高炉铁口、渣口10.0m以外,且不应正对铁口、渣口。
6.6.2 渣罐车、铁水罐车及清灰车应单设运输专线,热罐车不得利用重力除尘器下方的作业线作为正常的停放线和走行线。
6.6.3 炉前敷设的氧气管、胶管应脱净油脂。
6.6.4 煤粉制备及喷吹设施应符合下列规定:
1 制粉、喷吹设施应通风良好,采用敞开式钢结构且无人值守时,钢结构可不做防火保护;对封闭式的制粉、喷吹设施应防止粉尘积聚;
2 磨煤机出口的煤粉温度应根据煤种确定,确保煤粉不结露,并应满足表6.6.4的规定;

3 喷吹烟煤和混合煤时,制粉干燥介质应采用热风炉烟道废气或惰性气体,负压系统末端的设计氧含量不应大于12%,保安气源宜采用氮气,并应有防止氮气泄漏的安全措施;
4 喷吹烟煤和混合煤时,必须在制粉和喷吹系统的关键部位设置温度、压力和一氧化碳浓度、氧浓度监控设施,并应有安全防护措施;
5 喷吹烟煤和混合煤时,煤粉仓、仓式泵、贮煤罐和喷吹罐等容器的加压和流化介质,应采用惰性气体;
6 输送和喷吹系统的充压、流化、喷吹等供气管道均应设置逆止阀;
7 煤粉输送、分离管道及容器设计不应有死角;
8 氧煤喷枪与氧气支管相接处应设置一段阻火管;
9 设计氧煤喷吹时,应保证风口处氧气压力比热风压力大0.05MPa;保安用的氮气压力不应小于0.60MPa,且应大于热风围管处热风压力0.10MPa;
10 氧煤混喷管网设计时,必须设置氧氮置换管线;氧气管道应隔热;
11 制煤系统中的煤粉管道,不宜采用水平布置方式;
12 制粉站、喷吹站的电力装置设计应符合本标准附录B的规定。
6.6.5 热风炉烟气余热回收装置采用可燃介质的热媒式的热管换热器时,其设备、配管和贮槽等应采取防静电接地措施,热媒体应设置温度监控报警及自动洒水(降温)装置。
条文说明
6.6.1 炼铁的主要工艺组成有供料及上料系统、炉顶装料系统、高炉炉体系统、风口平台及出铁场系统、炉渣处理系统、煤粉制备及喷吹系统、热风炉及煤气系统、鼓风系统、铸铁机室、碾泥机室、铁水罐修理库、倒渣间和混铁车修理间等。
针对以上工艺流程,确定的重点防火区域或主要建(构)筑物及设施是煤粉制备及喷吹系统、热风炉系统、高炉运输皮带、炉顶液压系统。
供料及上料系统的带式输送机的防火要求见本标准第6.2节。
炼铁厂使用煤气的管道设备的防火要求见本标准第6.13节。
炉顶液压站、热风炉液压站的防火要求,见本标准第6.12节和第7、8章。
6.6.4 本条对煤粉制备及喷吹设施做了规定。
1 根据宝钢及武钢、天钢、唐钢等粉煤制备工程经验,其火灾危险性分类为丙类,大多采用钢结构的特种结构,耐火等级可视为二级,由于采用了无人值守的操作方式,没有作防火保护,满足了安全生产的要求。据了解日本、德国、法国、韩国等冶金工厂的煤粉制备设施均没有作防火保护。
而且,我国钢铁企业推广高炉喷吹煤粉技术以来,为保证生产正常进行,采用了一系列实用的安全措施,如:安全措施很完善的工艺系统,加强管理、极其严格地杜绝火源,强化自动控制系统等,因此,广泛采用了敞开式的、未作防火保护的钢结构构筑物,从未发生过导致钢结构损毁的火灾事故。本条规定就是根据我国多年来的实践经验而制定的。
2 根据国家现行标准《炼铁安全规程》AQ2002-2004第1.1.16条、《火力发电厂制粉系统设计计算技术规定》DL/T5145-2002第6.4.2条、《高炉喷吹煤粉工程设计规范》GB50607-2010第3.7.5的第4条、《高炉喷吹烟煤系统防爆安全规程》GB16543-2008第5.1.14条的规定,磨煤机的出口温度需根据煤种(煤的干燥无灰基挥发分V)来确定,不能统一规定为一个值。对不同的煤种,按上述标准中的磨煤机出口最高温度计算公式进行计算后,本条规定了对应不同挥发分煤种的磨煤机出口最高温度。
3 考虑到当煤粉喷吹设施在热风炉附近时,便于利用热风炉烟道废气,以节约能源。
4 安全防护措施包括自动报警,同时自动充入保护性气体、系统紧急停机等。
9 “应保证风口处氧气压力比热风压力大0.05MPa;保安用的氮气压力不应小于0.6MPa”的规定同国家现行标准《炼铁安全规程》AQ2002-2004第10.3.5条;“应大于热风围管处热风压力0.1MPa”是根据多年设计高炉的经验和实践验证而确定的。
6.7 炼钢
6.7.1 铁水、钢水、液态炉渣作业和运行区域的工艺和设施应符合下列规定:
1 铁水、钢水、液态炉渣、红热固体炉渣和铸坯等高温物质运输线上方的可燃介质管道和电线电缆,必须采取隔热防护措施;
2 装有铁水、钢水、液态炉渣的容器,必须用铸造级桥式起重机吊运,并应防止该区域内的地面积水;
3 在铁水、钢水、液态炉渣作业或运行区域内的地表及地下不应设置水管、氧气管道、燃气管道、燃油管道和电线电缆等,必须设置时,应采取隔热防护措施。
6.7.2 主体工艺系统应符合下列规定:
1 转炉主控室的观察窗和门不宜正对转炉炉口,无法避开时,观察窗应设置能移动的安全防护挡板;电炉主控室的观察窗和门不得正对电炉炉门;转炉、电炉、精炼炉与连铸的主控室前窗应采用双层钢化玻璃;电炉炉后出钢操作室的门不应正对出钢方向,窗户应采取防喷溅保护措施;
2 转炉氧枪和副枪以及炉外精炼装置顶枪的冷却水出水温度和进、出水流量差应有监测,并应设置事故报警信号;系统中应设置氧枪与转炉、副枪与转炉、顶枪与炉外精炼装置的事故联锁控制;
3 电炉的水冷炉壁和炉盖、炉外精炼装置的水冷钢包盖的冷却出水温度和进、出水流量差应有监测,并应设置事故报警信号及与电炉供电的联锁控制;
4 氧枪的氧气阀站、由阀站到氧枪软管的氧气管线,宜采用不锈钢管;采用碳素钢管时,应在与软管连接前设置阻火铜管;
5 竖井式电弧炉的竖井停放位下方,不应布置氧气与燃料介质阀站、管线及电线电缆;必须布置时,应采取可靠的防护措施;
6 转炉煤气回收系统应设置一氧化碳和氧气连续检测与自动控制装置,当煤气中的氧含量超过2%时,应能自动打开放散阀,并应能保证煤气经点火燃烧后排入大气;
7 电炉炉下炉渣热泼区的地面与周围应采用铸铁板设置防火围挡结构,其上方电炉工作平台应采取隔热防护措施,热泼区的地面应避免积水;
8 钢包升降的循环真空脱气精炼装置应采取防止漏钢钢水浸入地下液压装置的措施。
6.7.3 严禁利用城市道路运输铁水、钢水、液渣等高温治金溶液。 (自2023年6月1日起废止该条, ▶▶点击查看: 新规《建筑防火通用规范》GB 55037-2022 )
6.7.4 厂内无轨方式运输铁水与液渣时,宜设置专用道路。
6.7.5 直接还原铁、镁粉、镁粒等具有自燃特性的材料贮仓应设置氮气保护设施。
6.7.6 增碳剂等易燃物料的粉料加工间必须设置防爆型粉尘收集装置。 (自2023年6月1日起废止该条, ▶▶点击查看: 新规《建筑防火通用规范》GB 55037-2022 )
条文说明
6.7.1 炼钢的重点防火区域或主要建(构)筑物及设施是主厂房、主控楼、液压润滑站(库)、电缆夹层、电缆隧道、可燃气体的使用和储存场所。
6.7.2 本条对主体工艺系统做了规定。
1 转炉在兑铁水时易发生严重的喷溅事故,若主控室观察窗和门正对炉口,可能造成人员伤亡和引发主控室火灾,故本款规定转炉主控室观察窗和门不宜正对转炉炉口;电炉在吹氧喷碳制造泡沫渣时,如控制不当,易从炉门跑渣;当电炉采用铁水热装工艺时,如前一炉氧化渣过多,兑铁水时也易从炉门喷渣,这些都可能引发主控室火灾事故,故本款规定电炉主控室观察窗和门不得正对电炉炉门。
5 竖井式电弧炉在出钢时,竖井将开至停放位,会流下高温钢渣液滴,若其下方有可燃物质或地面有积水极易引发火灾。例如,某钢厂150t竖炉位于竖井停放位下方的阀站就因此而发生过火灾,故本条对此做了规定。
8 2005年4月,某钢铁集团第一炼钢厂的钢包车升降式RH装置,因钢包漏钢钢水流入地下液压提升机构引发火灾,造成人员伤亡,故对这类装置设计时应采取防止漏钢钢水浸入地下液压装置的可靠措施。
6.7.3 近年来,个别无炼铁生产的电炉钢厂,为实现电炉热装铁水工艺,从邻近地区的炼铁厂购买铁水,通过城市公共道路将铁水运入本厂,铁水运输车与城市公共道路上的各种车辆混行,极易酿成严重的人身安全与火灾事故,故炼钢安全规程已对此作了禁止的规定,本标准从防火角度考虑再次予以规定。
6.7.4 某钢厂曾发生渣罐运输车因在铁路道口前急停造成液渣外抛,引发司机室大火烧死司机的重大事故,所以当采用无轨运输液渣或铁水时,宜设置专用道路。
6.7.6 增碳剂等易燃物料的粉料加工间,必须做好粉尘收集净化工作,其目的在于防止因粉尘逸散酿成爆炸事故。
6.8 铁合金
6.8.1 铁水、液态炉渣作业和运行区域的工艺和设施应符合本标准第6.7.1条的规定。
6.8.2 铁合金高炉冶炼工艺应符合本标准第6.6节的规定。
6.8.3 铁合金转炉工艺应符合本标准第6.7节的规定。
6.8.4 原料及粉料系统应符合下列规定:
1 铝粒、硝石、硅钙粉、硅铁粉等原料必须储存在专用仓库内,并应采取防爆、防雨和防潮措施;
2 铝、镁、钙、硅和碳化钙等易燃粉料的加工间必须设置通风和粉尘收集净化设施;
3 铝粉操作间的装置和工具必须采用不产生火花的材料制作;硅钙合金及其他易燃易爆粉料等必须在惰化气体的保护下制备,并应设置空气含尘量、含氧量、可燃气体浓度的检测装置和超限自动停车装置;门窗和墙等应符合防爆、泄爆要求,电器设备应采用防爆型;
4 铝粒车间粒化室,必须设置泄爆孔和除尘设施。
6.8.5 主体设施应符合下列规定:
1 封闭铁合金电炉炉盖和真空炉炉体必须设置泄爆孔;
2 铁合金电炉电极壳焊接平台和出铁口操作平台应铺设绝缘层;
3 铁合金粒化必须设置缓冲模;
4 浇铸间、炉渣间内吊运铁水罐、锭模、渣罐或渣盘的起重机,应选用铸造级桥式起重机。
6.8.6 辅助设施应符合下列规定:
1 封闭铁合金电炉煤气净化系统的负压管道及设备不应多炉共用;
2 封闭铁合金电炉煤气净化回收装置应设置泄爆孔,泄爆膜外宜设保护罩;
3 封闭铁合金电炉煤气净化抽风机的出口应设置逆止水封,放散水封高度应按系统压力增加5kPa计算;
4 铁合金电炉煤气回收系统应设置一氧化碳和氧气连续检测与自动控制装置,当煤气中的氧含量超过2%时,应能自动打开放散阀,并应能保证经点火燃烧后排入大气。
条文说明
6.8.1~6.8.3 铁合金生产按所使用设备可分为电炉法、炉外法、真空电阻炉法、高炉法及转炉法,主要工艺由原料准备、湿法或火法冶炼、产物处理三大部分组成。
铁合金厂一般与钢铁联合企业相对独立,产品品种多,生产工艺多样,包含原料、选矿、焙烧、浸出、沉淀、烧结、球团、碳素、高炉、转炉、电炉、摇炉、熔炉、电阻炉、浇注、破碎、筛分、精整、称量、包装等工序,涉及化工、有色冶金、黑色冶金等领域。
针对以上工艺流程,确定铁合金的重点防火区域或主要建(构)筑物及设施是易燃物料的粉料加工间及库房、煤气系统、液压站和电气室。
铁合金厂属于化工和有色冶金部分工艺系统的防火设计还应遵从其相关规定。
铁合金熔体和熔渣与铁水、钢水及液体炉渣类似,锰铁高炉与炼铁高炉类似,中碳锰铁转炉和低碳铬铁转炉与炼钢转炉类似,所以遵从相关规定。
6.8.4 粉料加工间容易发生爆炸,是重点防火部位。
6.9 热轧及热加工
6.9.1 横跨轧机辊道的主操作室、经常受热坯烘烤的操作室和有氧化铁皮飞溅环境的操作室,均应设置不燃烧绝热设施。
6.9.2 输送重油的管路,应设置快速切断专用阀。
6.9.3 可燃介质管道或电线电缆下方,严禁停留红钢坯等高温物体,当有高温物体经过时,必须采取隔热防护措施。
6.9.4 高速线棒材轧机和飞剪机处应设置安全罩或挡板,靠近轧线的液压润滑软管和电缆必须具有金属防护层。
6.9.5 轧线上的电热设备应有保证机电设备安全操作的闭锁装置。水冷却电热设备的排水管,应有高水温报警和断水时能自动断电的安全装置。
6.9.6 地表面和操作平台台面不宜设置氧气管线、燃气管线、燃油管线及电线电缆,必须设置时,应采取确保安全的防护措施。
6.9.7 加热系统应符合下列规定:
1 加热设备应设置可靠的隔热层,其表面温度应符合现行国家标准《工业炉窑保温技术通则》GB/T16618的有关规定;
2 加热炉应设置各安全回路的仪表装置和工艺安全报警系统;
3 渗碳介质(甲烷、丙烯等)的储存间不宜设置在主厂房内,必须设置时,应符合本标准第5.2.5条的规定。
6.9.8 油质淬火间和轴承清洗间内的电加热油槽或油箱,应设置温度控制与报警装置。
条文说明
6.9.1 热轧指将原料加热至足够高的温度然后进行轧制加工的工艺过程。热轧宽带钢轧机、中厚板轧机、炉卷轧机、薄板坯连铸连轧机、开坯轧机、大中小型(棒)材轧机、高速线材轧机、各种热轧无缝钢管轧机等均属热轧机。
热加工指将原料加热至足够高的温度进行非轧制的压力加工工艺过程,如锻造(快锻、精锻等)、挤压等。
针对以上工艺流程,确定重点防火区域或主要建(构)筑物及设施是液压润滑系统、电缆夹层、电缆隧道、地下电气室、油质淬火间和轴承清洗间等可燃油质的使用场所、热轧机架。
本条所指主操作室应尽量不设置在输送热坯的辊道上方,但在某些情况下(如需操作工用手动操作的二辊可逆开坯机等),为视线良好,则需将操作室设在辊道上方,其底部会经受热坯烘烤。
为获得良好视线,操作室需设置在距辊道较近的位置,此时就会经常受到热坯烘烤。未经除磷的热钢坯在轧机中轧制时,轧机冷却水进入氧化铁皮与钢坯之间,水汽化就会引起铁皮爆裂、飞溅。采用高压水除磷时,若除磷箱进出口防护不严,也会有铁皮飞溅。
在这些类似情况下,操作室需要设置绝热设施。
6.9.2 所谓快速切断的专用阀是指能在瞬时动作关闭油路的阀,平时不用。
6.9.3 可燃介质指可燃气体及甲、乙、丙类液体。这类管道及电缆下禁止温度高于500℃的红钢停留,但在实际工程项目中,确有高温物体在可燃介质管道或电线电缆下方通过的情况,并且有时很难避免,为防止因红钢高温辐射等造成可燃介质管线破裂或电线电缆绝缘损坏而引发的火灾,要求必须对可燃介质管道或电线电缆采取隔热防护措施。
6.9.4 设置安全罩或挡板的目的,在于防止热轧件及热切头窜出设备而引起地面和平台表面上的可燃介质管线及电缆线发生火灾。
6.9.7 安全回路的仪表装置包括加热炉启停联锁装置、风机启停连锁装置、总管煤气切断阀、自动温控系统等。报警主要包括超温报警、断热电偶报警、热电偶温差超限报警。
6.9.8 因轧机润滑系统用油为可燃油,所以需要设置监测和报警装置。
6.10 冷轧及冷加工
6.10.1 热处理炉系统应符合本标准第6.9.7条的规定。
6.10.2 涂料库、涂层室、涂料预混间等封闭房间,有可燃性有机溶剂挥发的场所应设置防爆型机械通风装置。
6.10.3 退火炉(含罩式退火炉)地坑应设可燃气体浓度监测报警装置。 (自2023年6月1日起废止该条, ▶▶点击查看: 新规《建筑防火通用规范》GB 55037-2022 )
6.10.4 热镀锌作业线锌锅电感应加热器所处空间宜设置通风装置。
6.10.5 涂胶机及其辅助设备应设消除静电积聚的装置。
6.10.6 油质淬火间和轴承清洗间内的电加热油槽或油箱的设计应符合本标准第6.9.8条的规定。
6.10.7 保护气体站应独立建造,并应设置防护围墙。
条文说明
6.10.1 冷轧指在常温下对原料进行轧制加工的工艺过程。如冷轧带钢轧机、冷轧钢筋轧机、各种冷轧钢管轧机。
冷加工指在常温下对原料进行非轧制加工的工艺过程,如冷拔、冷弯(焊管)、冷挤压。冷轧的后续加工如涂镀工序也归入冷加工工艺中。
针对以上工艺流程,确定冷轧及冷加工的重点防火区域或主要建(构)筑物及设施是液压润滑系统、电缆夹层、电缆隧道、电气地下室、镀层与涂层的溶剂室或配制室以及涂层粘合剂配制间、保护气体站、油质淬火间和轴承清洗间等可燃油质的使用场所、轧机区。
6.10.2 涂料库、涂层室、涂料预混间等封闭单元占厂房总面积小于5%,根据现行国家规范《建筑设计防火规范》GB50016-2014中第3.1.2条,其所在防火分区建筑面积的比例不大于20%,且设置了防爆型机械通风装置,可按照火灾危险性较小的类别确定其厂房火灾危险类别,即设置了防爆型机械通风装置的封闭单元可按戊类设防。
6.10.3 可燃气体指能够与空气(或氧气)在一定的浓度范围内均匀混合形成预混气,遇到火源会发生爆炸的、燃烧过程中释放出大量能量的气体。可燃气体的监测装置应根据可燃气体的种类进行选择。
6.10.4 对于本条款,修订时将“应”改为“宜”,从而使其由强条转变为非强条,主要是基于以下考虑:
(1)热镀锌作业线锌锅本身衬有隔热材料,并且带有通风或冷却装置,因此向其所处空间散发的热量非常有限。
(2)通常情况下,当锌锅只有一个工位时,锌锅所处的空间为敞开式地坑,并不聚集热量。在许多实际作业线的生产现场,此处没有设置强制通风装置,环境温度正常。
(3)当锌锅有多于一个工位时,部分生产线设置有为其服务的地下室。在有地下室的情况下,根据气候条件,地下室的密闭程度,以及用户的要求等具体状况,确有热镀锌生产线锌锅电感应加热器所处空间设置通风装置的情况。
6.10.7 冷轧钢带热处理所用保护气为纯氢气或含氢气体,属易燃易爆气体,因此保护气体站应为独立建筑,并设有围墙保护,参照现行国家标准《氢气站设计规范》GB50177的规定执行。
6.11 金属加工与检化验
6.11.1 冲天炉、感应电炉冶炼作业区的布置和设施应符合本标准第6.6节和第6.7节的有关规定。
6.11.2 加热系统应符合本标准第6.9.7条的规定。
6.11.3 金属熔液浇注易发生泄漏的工位或场所,应设置容纳漏淌熔液的应急设施。
6.11.4 淬火系统应符合下列规定:
1 起重机驾驶室不得设在油槽(箱)的上方;
2 可燃介质淬火油槽的地下循环油冷却库油管路应设置紧急切断阀。
6.11.5 辅助生产设施的设计应符合下列规定:
1 喷漆间、树脂间、油料和溶剂间、木模间、聚苯乙烯造型间、石墨型加工间、石墨电极加工间应设置通风及除尘装置,其电气设备应按附录B的要求进行设计;
2 汽车、柴油车、机车等库房和车辆维修的零件清洗间应设置通风装置。
6.11.6检化验系统应符合下列规定:
1 输送氧气的管道应设置紧急切断阀;
2 可燃气体化验室内的插座、照明灯具、电源开关,电缆敷设和机械排风系统均应按防爆要求进行设计。
条文说明
6.11.1 金属加工和检化验工艺系统重点防火区域及区域内的主要建(构)筑物和设施是高炉、冲天炉、感应电炉等热作业场所;以及可燃气体与燃油的使用和储存场所;大型工件淬火油槽、地下循环油冷却库,木模间、聚苯乙烯造型间;石墨型加工间、石墨电极加工间、化验室、可燃气体化验分析室、电缆隧道、电缆夹层等。
6.11.3 铸造车间在铁水、钢水等熔液浇注时,易发生高温熔液喷溅事故;感应电炉熔炼时易发生炉体烧穿造成损坏设备事故。故应有容纳漏淌熔液的设施以及保护感应电源的应急措施。
6.11.4 由于大型工件的淬火油槽深达十几米,已有数起淬火过程中因起重机故障,工件不能快速进入油槽,导致火势顺工件燃烧至驾驶室的事故,为防止此类事故发生,故做此规定。
6.11.5 可燃气体与燃油的使用和储存场所、石墨型加工间、石墨电极加工间是易燃易爆区域,因此应按附录B的要求采用防爆电气设备和照明设备。
6.11.6 本条对检化验系统做了规定。
1 理化分析中心、燃气化验室、可燃气体分析室内采用管道输送可燃气体时,为防止发生火灾,应设置紧急切断阀并设置火灾自动报警装置。
6.12 液压润滑系统
6.12.1 液压站、阀台、蓄能器和液压管路应设置安全阀、减压阀和截止阀,蓄能器与油路之间应设置紧急开闭装置。
6.12.2 液压站、润滑油站(库)不宜与电缆隧道、电气室地下室连通,确需连通时,必须设置防火墙和甲级防火门。
6.12.3 丙类液压油、润滑油的站(库),可设置在其所属设备或机组附近的地下室内。
6.12.4 桶装丙类油库应符合下列规定:
1 桶装丙类油品库应采用耐火等级不低于二级的单层建筑,净空高度不得小于3.5m,与库区围墙的间距不得小于5.0m;丙类桶装油品与甲、乙类桶装油品储存在同一个仓库内时,应采用防火墙隔开;
2 桶装丙类油品库建筑面积大于或等于100㎡的防火隔间,疏散门的数量不应少于2个;面积小于100㎡的防火隔间,可设置1个疏散门;门的净宽度不应小于2.0m,并应设置高出室内地坪150mm的斜坡式门槛,门槛应采用不燃烧材料。
条文说明
6.12.1 液压系统一般工作压力较高,供油系统管道破裂或其他原因泄漏,易造成高压喷射油雾,油雾的闪点较低,易于燃烧,因此要求液压系统有完善的安全、减压和闭锁措施。
6.12.2 液压站、润滑油站(库)和电缆隧道、电气地下室都是钢铁冶金企业的重点防火区域,火灾危险性较大,而油库区域易产生油气,鉴于此要求设计中两类场所不宜连通。但在冶金工程设计中,有时确实有将液压站、润滑油站(库)与电缆隧道、电气地下室连通的需要;另外在实际冶金工程中,液压站、润滑油站(库)与电缆隧道、电气地下室相互连通的例子较多,但为防止火灾发生,设计时均在其连接部位设置防火墙及甲级防火门。
鉴于冶金工程建设的实际情况,为防止火灾发生,应在液压站、润滑油站(库)与电缆隧道、电气地下室相互连通部位设置防火墙,并使用常闭甲级防火门。
6.12.3 为满足工艺要求,液压润滑油库距离其所属设备或机组的距离不应太远。我国钢铁冶金企业自20世纪60年代以来引进的轧机,均设有地下润滑油库和液压油库,由于外方对该类地下油库的消防、通风及电气设施的设计提出了较为严格的要求,运行至今未发生过重大事故,故做此规定。
6.12.4 为避免油桶的摔、撞,便于装卸,规定桶装油品库应为单层建筑。从安全性和经济性考虑,规定当丙类桶装润滑油品与甲、乙类桶装油品储存在同一栋库房内时,两者之间应设防火墙隔开。
为利于发生火灾事故时人员和油桶的疏散,规定应设外开门。
丙类桶装润滑油品的危险性较低,所以也可以在墙外侧设推拉门。每个防火隔间的开门数量,与现行国家标准《建筑设计防火规范》GB50016的相关规定一致。规定设置斜坡式门槛,主要是为了在发生事故时,防止油品流散到室外而使火灾蔓延。但斜坡式门槛也不宜过高,过高将给平时作业造成不便。
按桶装油品的性质,规定库房建筑应采取相应的防火、防雷和自然通风措施。
6.13 助燃气体和燃气、燃油设施
6.13.1 煤气加压站应在地面上建造,站房下方禁止设置地下室或半地下室。 (自2023年6月1日起废止该条, ▶▶点击查看: 新规《建筑防火通用规范》GB 55037-2022 )
6.13.2 氧气化验室和使用氧气的在线仪表控制室应设置氧浓度检测装置,并应具备当氧含量体积组分大于等于23%时进行富氧报警的功能。
6.13.3 助燃气体和燃气、燃油设施的工艺布置应符合下列规定:
1 制氢设施、发生炉煤气设施、煤气净化冷却设施的露天设备之间的间距及与其所属厂房的间距,可根据保证工艺流程畅通、靠近布置的原则确定。露天设备间的距离不宜小于2.0m,露天设备与其所属厂房的距离不宜小于3.0m;
2 制氧系统中露天设备之间的距离及与其所属厂房的间距应按本条第1款的规定执行;
3 本条第1款、第2款所述系统的产品储存容器宜按系统集中布置,其与所属厂房的间距可根据工艺需要确定,但不宜小于3.0m;
4 氧气调压阀门室和与其相连的氧气储存容器之间的间距可根据工艺布置要求确定;
5 液化石油气储配站、乙炔站、电石库和供气站的防火设计应符合现行国家标准《城镇燃气设计规范》GB50028和《建筑设计防火规范》GB50016等的有关规定;
6 高炉煤气调压放散、焦炉煤气调压放散、转炉和封闭铁合金电炉煤气回收切换放散应设置燃烧放散装置及防回火设施,在燃烧放散器30.0m以内不应有可燃气体的放空设施;煤气燃烧放散管管口高度应高于周围建筑物,且不应低于50.0m;放散时,应设置火焰监测装置和蒸汽或氮气灭火设施。
7 散发比空气重的可燃气体的制气、供气、调压阀间,应在房间底部设置可燃气体泄漏报警装置;散发比空气轻的可燃气体的制气、供气、调压阀间,应在房间上部设置可燃气体泄漏报警装置,房间应设置机械排风系统,排风口位置应符合现行国家标准《工业建筑供暖通风与空气调节设计规范》GB50019的有关规定;
8 燃油库和液化石油气罐围堤内的地面排水,燃油泵房和液化石油气管沟的排水应设置水封井等密封隔断设施;
9 液化石油气球罐的钢支柱应采取防火保护措施,其耐火极限不应低于2.00h。
6.13.4 燃气的净化和加压设施应符合下列规定:
1 燃气电除尘装置应设置氧含量报警装置和煤气爆炸泄压装置;
2 燃气加压机入口应设置低压报警装置和与低压报警联动的燃气切断装置;
3 煤气干法布袋除尘喷吹介质、输灰气源应为氮气、净煤气等气体,严禁使用压缩空气。
6.13.5 使用燃气的设施和装置应符合下列规定:
1 当燃烧装置采用强制送风的烧嘴时,应在空气管道上设置泄爆阀;
2 使用氢气的热处理炉应设置氧气分析仪以及显示和报警装置、氢气供应自动切断装置、氮气吹扫放散装置;
3 使用燃气的炉、窑点火器宜设置火焰监测装置;
4 钢材切割点采用乙炔气体时,应设置岗位回火防止器;采用其他燃气介质时,宜设置岗位回火防止器;
5 炼钢连铸工序用于切割的氧气、乙炔、煤气或液化石油气的管道上宜设置紧急切断阀。
6.13.6 车间供油站应符合下列规定:
1 设置在厂房内的车间供油站应靠厂房外墙布置,并应采用耐火极限不低于3.00h的不燃性墙体和耐火极限不低于1.50h的不燃性屋顶与厂房隔开,车间供油站的存油量:对于甲、乙类油品,不应大于车间一昼夜的需用量,且不宜大于2m³;对于闪点不低于60℃的柴油,不宜大于10m³;重油的存油量不应大于30m³;
2 储存甲、乙类油品的车间供油站应为不低于二级耐火等级的单层建筑,并应设有直通室外的出口和防止油品流散的设施;
3 地上重油泵房和地上重柴油泵房的正常通风换气量应按换气次数不少于5次/h和6次/h计算,地下油泵房的正常通风换气量应按换气次数不少于10次/h计算;
4 车间供油站的其他防火要求应符合现行国家标准《石油库设计规范》GB50074的有关规定。
条文说明
6.13.1 钢铁冶金企业生产中使用的助燃气体如氧气,可燃气体如氢气、乙炔气、煤气、天然气、液化石油气,可燃液体如柴油、重油等,其生产或储存的火灾危险类别在本标准有关章节已作规定。本标准未规定的,尚需遵循现行的专业设计规范、安全规程,如现行国家标准《氧气站设计规范》GB50030、《深度冷冻法生产氧气及相关气体安全技术规程》GB16912、《氢气站设计规范》GB50177、《氢气使用安全技术规程》GB4962、《乙炔站设计规范》GB
50031、《工业企业煤气安全规程》GB6222、《发生炉煤气站设计规范》GB50195、《汽车加油加气站设计与施工规范》GB50156、《石油库设计规范》GB50074、《石油化工企业设计防火规范》GB50160等。
本条是根据现行国家标准《工业企业煤气安全规程》GB6222一2005的第8.1.4条:“站房应建立在地面上,禁止在厂房下设地下室或半地下室”的要求制定的,目的在于确保煤气作业区环境设备安装运输和检修空间需求的同时,强调减少可能的泄漏煤气聚集、厂房通风换气条件。
6.13.2 当场所内的氧含量体积组分大于或等于23%时,则成易燃空间。因富氧发生燃烧造成人员伤亡事故有多次报道。2002年西北某企业的氧气站控制室,因未设置氧浓度报警,在氧气导压管泄漏后,值班人员没有及时发现,氧气不断富集,直至控制室的电器盘首先冒烟着火,紧接着可燃物全部着火,一片火海,当场烧死值班人员三名。氧含量体积组分<23%是钢铁企业动火的界线,本标准的氧含量体积组分≥23%,引自现行国家标准《深度冷冻法生产氧气及相关气体安全技术规程》GB16912。对于氧浓度的报警(缺氧<18%、富氧≥23%)设置,参照现行国家标准《缺氧危险作业安全规程》GB8958,且近几年开始大量采用氧浓度的报警,故用“应设置”。对于有人员集中的场所如控制室,若仪表导管内有氧气介质并引入房间者,应设置氧浓度报警。
6.13.3 本条对助燃气体和燃气、燃油设施的工艺布置做了规定。
1 制氢设施、发生炉煤气系统、煤气净化冷却设施的露天设备是指工艺水冷却塔、制氢的变压吸附器、洗涤塔、除尘器、电扑焦油器、煤气脱硫塔、中间罐、反应槽、脱液器、压缩机等设备。这些设备是钢铁企业公辅设施系统的中间环节,与公辅系统流程的上、下游设备有紧密联系,其安全主要靠工艺流程的各种检测仪表、联锁功能、设备的自身安全设置、管理制度来保证。其间距和与所属厂房的间距不能简单地按照甲、乙类气体容器的防火间距作为一种防火安全措施。间距是根据工艺流程畅通、靠近布置来确定,且不影响检查、操作、维修的要求。
6 根据现行国家标准《工业企业煤气安全规程》GB6222-2005第7.3.2.2条规定“剩余煤气放散管应控制放散,其管口高度应高出周围建筑物,一般距离地面不小于30.0m”。
根据国家安全生产监督管理总局之安监总管四【2010】125号《国家安全监管总局关于印发进一步加强冶金企业煤气安全技术管理有关规定的通知》的第九条要求:“过剩煤气必须点燃放散,放散管管口高度应高于周围建筑物,且不低于50m,放散时要有火焰监测装置和蒸汽或氮气灭火设施”。
在化工系统中,可燃气体点燃放散装置,称为火炬。火炬点燃放散后的热量对周围设备和人员的影响均有计算,现行国家标准《石油化工企业设计防火规范》GB50160一2008的第4.4.9条和第4.4.13条对可燃气体放散提出了相应要求。相比较而言,化工企业对可燃气体的放散点燃设计更为合理。
现行国家标准《石油化工企业设计防火规范》GB50160-2008规定:“距燃烧放散装置30.0m内严禁可燃气体放空”,强调了以煤气放散管顶部的燃烧器为中心,半径为30.0m的球体范围严禁可燃气体放空的要求。
综上所述,本条对过剩煤气放散管的管口高度做出专门的界定。
8 设置排污水的水封井等隔断设施,是为了防止比空气重的可燃气体、可燃液体随着污水管沟流向系统外,造成意外事故。
9 现行国家标准《石油天然气工程设计防火规范》GB50183及《城镇燃气设计规范》GB50028对液化石油气储罐的钢制支柱为2.00h,故本款按2.00h要求。
6.13.4 高炉煤气干法布袋装置内的温度较高,一般在180℃~200℃,高炉事故时可能超过300℃,脉冲气源若采用空气,空气中的氧将加入到煤气中,存在发生事故的可能,故做此规定。
6.13.5 本条是根据现行国家标准《氢气使用安全技术规程》GB4962以及《钢铁厂工业炉设计规范》GB50486的有关规定制定的。为防止用户跟前燃气介质压力偏低造成的回火燃爆事故,视不同介质的特性而专门设置相应的快速切断阀门、泄爆阀或岗位回火防止器等。考虑到投产、停运、复产等作业的安全操作要求而特别强调了设置惰性气体吹扫放散装置的必要性。
6.14 其他辅助设施
6.14.1 可燃性玻璃钢材质的冷却塔不宜布置在热源、废气、烟气发生点、化学品堆放处和煤堆附近。
6.14.2 液氯(氨)间应符合下列规定:
1 必须与其他工作间隔开,设有观察窗和直通室外的外开门;
2 加氯间及氯库宜设置测定空气中氯气浓度的仪表和报警装置;
3 加氯间不应采用明火取暖;
4 通风设备和照明灯具的开关应设置在室外。
6.14.3 厂房内动力管线的布置应符合下列规定:
1 燃气管线应架空敷设,并应在车间入口设置总管切断阀;
2 可燃气体管道不宜与起重设备的裸露滑触线布置在同一侧;当必须布置在同一侧时,氧气管道和煤气管道应与裸露滑触线间隔不小于1.5m,或使用钢板将其隔离;
3 可燃气体管道严禁通过值班室、控制室等非生产用房;
4 各种水平管道在垂直方向宜按下列次序自上而下布置:氢气、乙炔、氧气、氮(氖)气、天然气、煤气、液化石油气,燃油,输送腐蚀性介质的管道应敷设在管线带的下部;
5 输送易挥发介质的管道不得架设在热力管道之上;
6 水平共架敷设时,油管道和氧气管道应敷设在煤气管道两侧;
7 氧气、乙炔、煤气、燃油管道支架应采用不燃烧体,当沿厂房的外墙或屋顶敷设时,该厂房的耐火等级不应低于二级;
8 氧气、乙炔管道靠近热源敷设时,应采取隔热措施,并应确保管壁温度不超过70℃。
6.14.4 机械和运输设备的保养、维修设施应符合下列规定:
1 重型柴油机械的保养车间宜单独建造,车位在10个及以下时,可与采矿(选矿)机械维修间厂房及仓库合建或与其贴邻建造,合建时应靠外墙布置,但不得与甲、乙类生产厂房或仓库组合或贴邻建造;
2 面积不大于60㎡的充电间可与停车库、修车库、充电机房及厂房贴邻建造,但应采用防火墙分隔,并应设置直通室外的安全出口,充电间应采取防爆和设置机械通风措施;
3 汽车及重型柴油机械保养车间内的喷油泵试验间,应靠车间外墙布置,且应采取防爆和机械通风措施。
条文说明
6.14.3 本条对厂房内动力管线的布置做了规定。
2 根据工厂布置情况,参照现行国家标准《氧气站设计规范》GB50030和《乙炔站设计规范》GB50031的有关规定,增加了氧气管道和煤气管道与滑触线的间隔要求。
6.14.4 本条对机械和运输设备的保养、维修设施做了规定。
1 采矿剥岩及矿石运输汽车,一般都采用柴油车辆,只有少量辅助运输汽车是汽油车。国内的矿山,过去基本上将其保养车间单独设置。而国外矿山设计,也有将矿用汽车及推土机、装载机等重型柴油机械与采掘机械合建维修车间的。考虑今后发展及国内相关设计防火规范的要求,规定其保养车间一般宜单独建造,但当维修车位在10个及以下时可与采选机械维修间厂房及库房合建。考虑到小部分厂房内的铆焊工部有焊接火花及火焰产生,故规定不得与汽车加油站、桶装润滑油库、氧气瓶及乙炔气瓶库等甲、乙类物品库房组合或贴邻建造。
2 因工艺需要,汽车及重型柴油机械保养车间与电机车定检库需要附设蓄电池(俗称电瓶)充电间。某些电瓶充电时会散发氢气,对该类充电间,参考现行国家标准《汽车库、修车库、停车场设计防火规范》GB50067的相关规定,充电间应布置在附属厂房靠外墙的位置,并对其与相邻充电机房及厂房之间的防火间隔、安全出口等做出规定。同时设计应采用防火、防爆、防酸腐蚀及机械通风措施。
3 因工艺需要,矿山汽车及重型柴油机械保养车间需要附设喷油泵试验间。由于喷油泵试验时容易产生柴油雾气,因此喷油泵试验间应布置在附属厂房靠外墙的位置,并应设计机械通风和与油品介质相应的防爆措施,如采用轻柴油、煤油、汽油试验时,就应采用防爆措施。
7 火灾自动报警系统
7.0.1 下列场所应设置火灾自动报警系统:
1 主控楼(室)、主电室、通信中心(含交换机室、总配线室等)、配电室、主操作室、调度指挥中心等;计算(信息)中心、区域管理计算站及各主要生产车间的计算机主机房、不间断电源室、记录介质库;特殊贵重或火灾危险性大的机器、仪表、仪器设备室、实验室,贵重物品库房,重要科研楼的资料室;
2 单台设备油量100kg及以上或开关柜的数量大于15台的配电室,有可燃介质的电容器室,单台容量在8MV·A及以上的油浸变压器(室)、油浸电抗器室;
3 柴油发电机房;
4 电缆夹层,电气地下室,厂房内的电缆隧(廊)道,连接总降压变电所的电缆隧道,厂房外长度大于100.0m且电缆桥架层数大于4层的电缆隧(廊)道,液压站、润滑油站(库)内的电缆桥(支)架,与电缆夹层、电气地下室、电缆隧(廊)道连通的或穿越三个及以上防火分区的电缆竖井;
5 地下液压站、地下润滑油站(库)、地下油管廊、地下储油间,距地坪标高大于24.0m且油箱总容积大于等于2m°的平台上的封闭液压站房、距地坪标高24.0m以下且油箱总容积大于等于10m³的地上封闭液压站和润滑油站(库);
6 油质淬火间、地下循环油冷却库、成品涂油间、燃油泵房、桶装油库、油箱间、油加热器间、油泵房(间);
7 苯精制装置区、古马隆树脂制造装置区、焦油加工装置区;
8 不锈钢冷轧机区、大于6000t的油压机区(含机舱、机坑、附属地下油库和烟气排放系统);
9 彩涂车间涂料库、涂层室(地坑)、涂料预混间、彩涂混合间、成品喷涂间、溶剂室、硅钢片涂层间;
10 乙醇仓库、酚醛树脂仓库、铝粉(镁铝合金粉)仓库、硅粉仓库、甲、乙类物品贮存仓库、纸张等丙类物品储存仓库;
11 设置机械排烟、防烟系统,雨淋或预作用自动喷水灭火系统,固定消防水泡灭火系统、气体灭火系统等需与火灾自动报警系统联锁动作的场所或部位。
7.0.2 下列场所宜设置火灾自动报警系统:
1 屏、柜数量大于12台的电气室,屏、柜数量大于5台的仪表室;
2 铁路运输信号楼;
3 单台设备油量不大于60kg且开关柜数量不大于15台的配电室,变(配)电系统的主控制室、继电器室、蓄电池室,干式变压器室、干式电容器室、干式空(铁)芯电抗器室;
4 除本标准第7.0.1条规定外的电缆隧(廊)道和电缆竖井,厂房内层数大于等于4层的架空电缆桥(支)架,敷设有动力电缆的电缆沟;
5 煤、焦炭的运输、储存及处理系统的建(构)筑物;
6 石墨型加工车间、喷漆(沥青)车间、喷锌处理间、树脂间、木模间、聚苯乙烯造型间、液氮深冷处理间;
7 高炉煤气余压发电/鼓风系统(TRT/BPRT)和燃气一蒸汽联合循环发电系统(CCPP)中的煤气压缩机、鼓风机等的罩内;
8 物理化学分析中心、炉前快速分析室、氧气化验室、氢气化验室、燃气化验室、油分析室。
7.0.3 可能散发可燃气体、可燃蒸气的煤气净化系统的鼓冷、脱硫、粗苯、油库,苯精制,焦炉地下室,煤气烧嘴操作平台等工艺装置区和储运区等,在其爆炸危险环境2区内以及附加2区内,应设置可燃气体探测报警系统。
7.0.4 具有2个及以下工艺厂区的企业,其消防控制室可与主控制室、主操作室或调度室合用。
7.0.5 具有3个及以上工艺厂区的企业应设置企业消防安全监控中心,并应有消防安全系统实时监视、消防安全信息管理、火警受理与网络通信功能。各工艺厂区内的火灾报警控制器可设置在报警区域内的主控制室、主操作室或调度室内。
7.0.6 火灾自动报警系统的设计应符合现行国家标准《火灾自动报警系统设计规范》GB50116和本标准附录A的规定。
条文说明
7.0.1、7.0.2 这两条是在总结几十年来中国钢铁冶金企业火灾案例分析、消防安全系统运行有效性、可靠性分析等经验的基础上,本着系统安全可靠、先进适用、经济合理的原则对钢铁冶金企业的各类主要的防护区域火灾自动报警做出了明确规定。
(1)根据统计,钢铁冶金行业中电缆火灾占了很大的比重,其中有几起造成了巨大损失。钢铁冶金企业内涉及供配电、控制、信号、动力等方面的电缆遍布全厂,尤其在电缆隧(廊)道、电缆夹层、电气地下室、电缆沟和车间内电缆桥架等建筑或区域内电缆密集程度很高,火灾具有发展速度快、扑救困难等特点,另外这些电缆往往贯通全厂,火灾易于蔓延,危害性很大。近年来冶金企业也开始大量采用阻燃电缆,这往往造成人们的麻痹,实际上阻燃或阻止火焰传播的电缆并不意味着该电缆是非可燃的,“在适当的条件下,阻燃电缆会支持自持燃烧”(引自我国《核安全法规》HAF0202附录Ⅷ“电缆绝缘层”)。另外美国的电缆耐火研究也表明:不仅阻燃电缆支持燃烧,而且涉及阻燃电缆的火灾比起非阻燃含聚氯乙烯的电缆火灾更难扑灭。鉴于此,本条对电缆火灾危险场所做了详尽的规定。
(2)钢铁冶金企业电气地下室火灾场景十分复杂,一般包含大量的电缆托架、电气设备,甚至还有油类设备等,一旦发生火灾,危害性很大,因此本标准将其作为重点保护对象,规定应设置火灾自动报警系统。
(3)由于不锈钢冷轧轧机使用轧制油的特点,含地下油库和烟气排放系统的不锈钢冷轧机组、含地下油库的大于6000t的油压机组也很容易发生火灾,因此本标准规定应设置火灾自动报警系统。
(4)钢铁冶金企业存在着大量的液压润滑油库,常使用的液压油主要是乳化液、脂肪酸脂、水乙二醇等难燃油类,但根据近几年工艺加工精度的要求,可燃液压油得到了更广泛的使用。润滑油多为石油基,闪点(开口)一般高于120℃。根据油库所处的位置、用油量的大小、发生火灾后的危害程度不同,采取了不同的设置原则:
1)油箱总容积指油箱内储存的油的体积。油液总容积指油管廊中油管内所储存油的总体积。地上的封闭式液压站和润滑油站(库)的设置位置包括在地面和高空平台上的。
2)地下的液压站、润滑油库油管廊等,由于处于地下,出现问题不易发现,而且扑救困难,火灾危害大,应设置自动探测报警系统。
3)距离地坪标高24.0m及以上的液压润滑站房(如高炉炉顶液压站等),当其油箱总容积大于或等于2m³时,火灾危险性较大,而且位于高空、扑救困难,应设置火灾自动报警系统,以便尽早发现火灾,及时扑救,避免或限制火灾蔓延,减少火灾损失。
4)距离地坪标高小于24.0m的,油箱总容量大于10m°的地上封闭液压站、润滑油库,火灾危险性大,这些场所也应设置火灾自动报警系统。
5)对于钢铁冶金企业中大量存在的小型地上液压站、润滑油站,多设置于敞开空间,而且位置分散。另外由于这些场所可燃油少,即使发生火灾影响范围也很小。因此本标准未作规定,但有条件时,宜设置火灾自动报警系统。
(5)钢铁冶金企业中存在较多一般性质的电气室、仪表室,其内部可燃物很少,因此本标准依据国家现行标准《冶金企业火灾自动报警系统设计》YB/T4125的相关规定,对于这些场所中屏、柜数量大于一定数量的电气室和仪表室宜设火灾自动报警系统。
(6)矿区车间变电所及井下变电所往往容量较小,火灾危险性小,且发生火灾时对周边影响较小,人员也不便于监控。因此本标准不作规定,但如果条件允许,宜设置火灾自动报警系统。
7.0.3 钢铁冶金企业焦化、耐火、石灰等工艺中均使用煤气等可燃气体,且不同工艺中煤气的成分也会有所不同,例如焦炉煤气含H,约58.8%、含CH:约25.6%、仅含约5.9%的CO,爆炸性可燃气体成分高,而转炉煤气含CO约58.5%、含N₂约21.5%、含CO2约15.1%。总体而言,煤气富含CO、CO2、H2、CH1、CO2等。
总结冶金行业以往的成功做法,并参考国家现行标准《石油化工企业可燃气体和有毒气体检测报警设计规范》SH3063和《火灾自动报警系统设计规范》GB50116的相关规定,本条对可燃气体检测报警系统的设置做了规定。
工艺装置包括各工艺内按本标准附录B所示的爆炸危险环境区域属于2区以及附加2区内的所有区域,如煤气净化系统的鼓冷、脱硫、粗苯、油库等工段,苯精制,焦炉地下室,煤气烧嘴操作平台等;储运设备包括符合附录B所示的爆炸危险环境等级属于2区以及附加2区内的储罐区、装卸设备、灌装站等。可燃气体检测报警装置的设置要求可以参考国家现行标准《石油化工企业可燃气体和有毒气体检测报警设计规范》SH3063和《火灾自动报警系统设计规范》GB50116的相关规定。
7.0.4 对于只有2个工艺厂区的小型企业,宜采用控制中心报警系统,另外由于许多新建或改、扩建工程中往往建筑面积十分紧张,工厂设专人管理的可能性很小,不能单独设置消防控制室,根据近几十年来冶金企业的成功做法,此时消防控制室可与其他生产过程的主控制室或中央控制室等合并建设。因为中央控制室、主控制室等长期24h有人值守,并且合并建设便于在火灾时结合生产的实际状况进行消防救灾,统一指挥管理。
7.0.5 多个工艺厂区,工艺复杂,保护对象类型多,火灾的直接和间接危害性较大。为了快速反应,及时处理、控制和扑灭火灾,本条规定对于一定规模以上的企业,应设消防安全监控中心。这样做还有如下好处:第一,实现消防安全系统的集中监控和管理;第二,减少业主的人员和资金投入;第三,便于工厂根据灾害情况进行决策,及时恢复生产。
根据钢铁冶金企业的特点,并结合现行国家标准《消防通信指挥系统设计规范》GB50313的相关规定,本条规定了钢铁冶金企业消防安全监控中心应具有的功能。与城市119消防指挥系统不同的是:本系统更强调实施监控功能,要求达到远程的监视和控制,目的在于立足自救,提高系统应对速度和能力。
8 消防给水和灭火设施
8.1 一般规定
8.1.1 钢铁冶金企业消防用水应统一规划,水源应有可靠保证。
8.1.2 钢铁冶金企业厂区消防给水可与生活、生产给水管道系统合并。合并的给水管道系统,当生活、生产用水达到最大小时用水量时,应仍能保证全部消防用水量。
8.1.3 设计占地面积大于等于100hm²的钢铁冶金企业,应按同一时间不少于2次火灾设计;设计占地面积小于100hm²的钢铁冶金企业,可按同一时间1次火灾设计。
8.1.4 厂区内消防给水量应按同一时间内的火灾次数和1次灭火的最大消防用水量确定。当火灾次数为2次时,消防用水量应按需水量最大的两座建筑物(或堆场、储罐)之和计算;当火灾次数为1次时,消防用水量应按需水量最大的一座建筑物(或堆场、储罐)计算。建筑物的1次灭火用水量应为室内和室外消防用水量之和。
8.1.5 储存锌粉、碳化钙、低亚硫酸钠等遇水燃烧物品的仓库不得设置室内、外消防给水。
8.1.6 生产、使用、储存可燃物品的厂房、仓库等应设置建筑灭火器。建筑灭火器的配置应符合现行国家标准《建筑灭火器配置设计规范》GB50140的有关规定。
条文说明
8.1.1 消防系统的规划设计应与全厂的规划设计统一考虑,尤其是消防用水、给水管网等更应该与全厂用水统一规划设计,从而降低消防系统的投资,提高消防管理水平。
8.1.6 凡是生产、使用、储存可燃物的工业与民用建筑均应配置建筑灭火器。因为有可燃物的场所就存在着火灾危险性,需要配置建筑灭火器加以保护;反之,对那些确实不生产、使用和储存可燃物的建筑,则可以不配置建筑灭火器。
8.2 室内和室外消防给水
8.2.1 下列建(构)筑物或场所可不设置室内消火栓系统:
1 焦化、烧结、球团、原料、炼铁、炼钢、连铸、轧钢、金属加工等丁、戊类厂房;
2 运输煤、焦炭和矿石的带式输送机通廊、转运站和带式输送机驱动站、敞开式喷煤制粉站,已设置自动灭火系统的室内贮煤场,已设置自动灭火系统的液压站和润滑油站(库);
3 受煤坑、煤塔、切焦机室、配煤室、筛焦楼、贮焦槽;4无油的室内配电装置、除尘构筑物、吸风机室、运煤栈桥、运煤隧道、电缆隧(廊)道、油浸变压器室及其检修间、电缆夹层、各类水泵房、化学水处理站、循环水处理站、供氢站、消防车库、贮氢罐,热工、电气、金属实验室,污水处理构筑物、材料库棚等。
8.2.2 下列建(构)筑物或场所应设置室内消火栓系统:
1 储存甲、乙类物品的建(构)筑物;
2 储存丙类物品且建筑占地面积大于300㎡的建(构)筑物;
3 焦化厂的煤和焦炭的粉碎机室、破碎机室、出焦台的第1个焦转站,运输或处理煤调湿后的煤或干熄后焦炭的建筑物;
4 矿山的井下主运输通道。
8.2.3 矿山井下主运输通道上设置的室内消火栓应符合下列规定:
1 矿山井下消防给水系统宜与生产给水管道系统合并,合并的给水管道系统,当生产用水达到最大小时用水量时,应仍能保证全部消防用水量;
2 消防用水量应按火灾延续时间和井下同一时间内发生1次火灾经计算确定,火灾延续时间不应小于3.00h;
3 消火栓的用水量应根据水枪充实水柱长度和同时使用水枪数量经计算确定,且不应小于5L/s;最不利点水枪充实水柱不应小于10.0m,同时使用水枪的数量不应少于2支;
4 消火栓的布置应保证每个防火分区同层有2支水枪的充实水柱同时到达任何部位。间距不应大于50.0m;
5 在矿井的出入口处应设置消防水泵接合器及室外消火栓;
6 给水管道应沿主运输通道敷设,且管径不应小于100mm。
8.2.4 室内消火栓给水管网宜与自动喷水、水喷雾、细水雾灭火系统的管网分开设置。当合用消防泵时,供水管路应在报警阀、雨淋阀等阀前分开设置。
8.2.5 甲类气体压缩机、介质温度超过自燃点的热油泵及热油换热设备、长度小于30.0m的油泵房附近宜设箱式消火栓,其保护半径不宜大于30.0m。
8.2.6 封闭式煤粉喷吹装置的框架平台高于15.0m时宜沿梯子敷设半固定式消防给水竖管,并应符合下列规定:
1 应按各层需要设置带阀门的管牙接口;
2 平台面积不大于50㎡时,管径不宜小于80mm;大于50㎡时,管径不宜小于100mm;
3 框架平台长度大于25.0m时,宜在另一侧梯子处增设消防给水竖管,且消防给水竖管的间距不宜大于50.0m。
8.2.7 带电设施附近的消火栓宜配备喷雾水枪。
条文说明
8.2.1 以下建筑物和场所可不设置室内消火栓的理由是:
1 钢铁冶金企业的炼钢、连铸车间,热轧及热加工车间,冷轧及冷加工车间等丁、戊类厂房,耐火等级多为一、二级,而且可燃物少,根据现行国家标准《建筑设计防火规范》GB50016的规定,可不设室内消火栓。洗矿厂房、选矿主厂房等,以及耐火等级为三、四级且建筑体积小于3000m³的丁类厂房和建筑体积小于或等于5000m³的戊类厂房(仓库),根据现行国家标准《建筑设计防火规范》GB50016的相关规定可不设置室内消火栓。
但需注意的是,在上述厂房内储存甲、乙、丙类物品的区域仍需按现行国家标准《建筑设计防火规范》GB50016和本标准第8.2.2 条要求设置室内消火栓。
2 煤储存的火灾危险主要来源于煤炭具有自燃的特性,但煤的自燃是需要经过90d左右聚热的潜伏期才会发生的。焦化厂所使用的煤是经洗煤厂机械加工后,降低了灰分、硫分,去掉了一些杂质,含水率10%左右的洗精煤,而且煤种、煤的运输量也与火力发电厂不同,而且从近50年的生产实践经验来看,钢铁冶金企业中煤和焦炭的运输、储存、加工场所火灾发生的概率也很小。运输煤、焦炭和矿石的地上及地下的带式输送机通廊、转运站和带式输送机驱动站、敞开式喷煤制粉站、受煤坑,煤塔,切焦机室、配煤室、筛焦楼、贮焦槽,有的是工艺装置高度较高,有的因建筑内生产使用的煤或矿料较难点燃,采用室外消火栓可以解决问题,因此可不设室内消火栓。
对于煤仓,煤在储仓中停留时间一般不超过15d,中转时间短,不会发生自燃;一旦发生火灾,将会在上部或周边产生大量的水煤气,对消防人员的人身安全构成危害,正确的处理方式是将仓内煤卸到仓下部,利用室外消火栓将其扑灭。
室内储煤场如有火灾发生时,人员在室内操作消火栓的可能性较小,对消防和生产人员的安全有影响。靠近储煤区域外的室外消火栓可以进行安全的消防操作,所以已设置自动灭火系统的室内贮煤场,可不设置室内消火栓。
已设置自动灭火系统的液压润滑站,平时无人值守,一旦发生火灾,人员很难利用设置的室内消火栓进行灭火操作,所以当此类场所设置了自动灭火设施时,可不设置室内消火栓。
4 无油的室内配电装置、除尘构筑物、吸风机室、运煤栈桥、运煤隧道、电缆隧道、油浸变压器室及其检修间、电缆夹层、各类水泵房、化学水处理站、循环水处理站、供氢站、消防车库、贮氢罐,热工、电气、金属实验室,污水处理构筑物、材料库棚、机车库、警卫传达室等,上述区域存在不适合室内消火栓灭火或不必利用室内消火栓灭火的特点,因此可不设置室内消火栓。
8.2.2 根据现行国家标准《建筑设计防火规范》GB50016的有关要求编制而成。
8.2.5 设置箱式消火栓是为了岗位人员及时对设备进行冷却保护,适合在加热炉、可燃气体压缩机、介质温度高于自燃点的可燃液体泵及热油换热等设备的附近设置,并要求配以多用雾化水枪(即可以喷水雾或直流水柱),以免高温设备遇水急冷导致设备破裂。
8.2.7 对于用电设备,普通的水枪会导致漏电、导电等现象发生,故宜采用喷雾水枪。
8.3 自动灭火系统的设置场所
8.3.1 钢铁冶金企业自动灭火系统的设置应符合表8.3.1的规定。



8.3.2 水喷雾灭火系统的设计应符合现行国家标准《水喷雾灭火系统技术规范》GB50219的有关规定。
8.3.3 细水雾灭火系统的设计应符合现行国家标准《细水雾灭火系统技术规范》GB50898的有关规定。
8.3.4 设置细水雾灭火系统的计算中心、通信中心等场所应采用高压细水雾灭火系统;设置细水雾灭火系统的液压站、润滑油站(库)、电缆隧(廊)道、电缆夹层、电气地下室、室外油浸变压器和柴油发电机房等场所宜采用中、低压细水雾灭火系统。
8.3.5 细水雾、水喷雾灭火系统应采取分区控制阀或雨淋报警阀误动作时,系统不发生误喷的措施,防误喷措施不应降低系统的可靠性。
8.3.6 气体灭火系统的设计应符合现行国家标准《气体灭火系统设计规范》GB50370和《二氧化碳灭火系统设计规范》GB50193等的规定。
8.3.7 泡沫灭火系统应符合下列规定:
1 焦化厂泡沫灭火系统的设置应符合现行国家标准《石油化工企业设计防火规范》GB50160的有关规定;
2 泡沫灭火系统的设计应符合现行国家标准《泡沫灭火系统设计规范》GB50151的有关规定。
8.3.8 干粉灭火系统应符合现行国家标准《干粉灭火系统设计规范》GB50347的有关规定。
条文说明
8.3.1 根据钢铁冶金企业几十年的火灾案例分析,自动灭火系统的防护范围主要集中在以下场所:变(配)电系统,电缆隧(廊)道、电缆夹层、电气地下室等电缆类火灾危险场所,液压站和润滑油库等可燃液体火灾危险场所,以及彩涂车间的涂料库、涂层室、涂料预混间等。
(1)电缆火灾事故在国内外屡有发生,美国1965年~1975年间电线电缆火灾共1000余起,直接损失上亿美元。我国在各行业的工矿企业和民用建筑中,几乎都有电缆火灾事故的发生。统计表明,电缆火灾事故的概率分布主要在钢铁冶金企业、电厂、石化企业的电缆群密集场所。钢铁治金企业的电缆密集场所更多,20年来,发生了多次特大火灾,有的损失高达十多亿元,可见其危害性是非常大的。本标准中对电缆火灾危险场所设置的自动灭火系统的制定原则和依据如下:
1)对于易发生火灾且发生火灾后会造成对控制室、电气设备室等重要区域有致命损害的,应设自动灭火系统,这些区域包括:
厂房内长度大于50.0m的电缆隧(廊)道、厂房外连接总降压变电所[或其他变(配)电所]的电缆隧(廊)道,建筑面积大于500㎡电气地下室,建筑面积大于1000㎡的地上电缆夹层。其中电气地下室较为特殊,布置有密集电缆,还可能有电气设备,火灾危险性大,一旦发生火灾,其火灾危害也较大,且较难扑救。对于地上电缆夹层,根据几十年来钢铁冶金企业的设计和实践,大于1000㎡的多为重要建筑、火灾危害性大,因此对于上述场所规定应设置自动灭火系统。
2)对于易于发生火灾,发生火灾后对周边区域有较大损害的宜设自动灭火系统,这些区域包括:厂房外长度大于100.0m的非连接总降压变电所[或其他变(配)电所]且电缆桥架层数大于或等于4层的电缆隧(廊)道;建筑面积小于或等于1000㎡的电缆夹层、建筑面积小于或等于500㎡电气地下室;与电缆夹层、电气地下室、电缆隧(廊)道连通或穿越3个及以上防火分区的电缆竖井。
3)根据我国的标准,阻燃电缆分为A、B、C三种类别,是根据试验时垂直成束布放的电缆根数(即燃烧物的体积)和燃烧时间的不同来分类的。A类的试样根数应使每米电缆所含的非金属材料的总体积为7L,B类为3.5L,C类为1.5L;外火源燃烧时间A、B类为40min,C类为20min。当试验结束,外火源撤除后,电缆炭化部分所达到的高度应不超过2.5m。很显然,A类的阻燃性能最优。如果用户在购阻燃电缆时不注明类别,通常购的都是C类阻燃电缆,其价格比普通电缆高5%~10%。A、B类阻燃电缆只有在用户明确提出要求时,电缆生产厂才会专门安排生产。不同等级的阻燃电缆,其使用场合有所不同,一般应根据电缆敷设时的密集程度、使用场合、安全性要求等来选用。目前,A、B类阻燃电缆只有在敷设密集程度高、火灾危险性大的电缆线路,或者比较重要的场所才使用。
阻燃电缆并不意味着该电缆是非可燃的,在适当的条件下,阻燃电缆会支持自持燃烧。我国《核安全法规》HAFO202附录Ⅷ“电缆绝缘层”中指出,“不仅阻燃电缆会支持燃烧,而且涉及阻燃电缆的火灾比非阻燃的含聚氯乙烯的电缆火灾更难扑灭,即使采用了阻燃电缆,由于电缆火灾使安全重要物项遭到损坏的可能性依然存在”。
4)《核安全法规》HAFO202附录Ⅷ“电缆绝缘层”指出:电缆火灾危险场所往往是成组电缆的深位燃烧火灾。
基于窒息原理的二氧化碳和基于切断燃烧链原理的Halon气体对于燃烧热已穿透导体层或温度已达到塑料的燃烧点的火灾的扑救是无效的。美国FM公司针对汽轮机房灭火系统研究指出,气体灭火系统的失败率高达49%,其中37%是由于保护场所密闭性差导致。
水介质有着对灭火十分有利的物理特性,有高的热容[4.2J/(g·K)]和高的汽化潜能(2442J/g),可以从火焰或可燃物上吸收大量的热量;水汽化时体积膨胀1680倍,可以迅速稀释和排挤火灾周边的氧气和可燃蒸气。水的浸润作用可以有效扑救深位燃烧的火灾。
根据钢铁治金企业成功的火灾扑救案例和专家的多次论证,并参照我国《核安全法规》HAFO202附录Ⅷ“电缆绝缘层”的相关论述——“设置自动灭火系统的电缆火灾危险场所,应考虑水基灭火系统为主要灭火手段”进行规定。
(2)钢铁治金企业的液压站、润滑油库等可燃液体火灾危险场所特点也是非常鲜明的,即所使用的油多为可燃介质,防护空间往往较大,有储油箱和不同压力等级的供油设备和系统,存在压力油雾、流淌、平面火灾,同时这些场所内还设有电缆桥架和电气设备。
因此,在此类场所设置自动灭火系统应遵循如下原则:
1)地下液压润滑油库往往储油量大,发生火灾后的破坏性大,可能导致厂房结构的重大损毁或造成火灾的极大蔓延,另外产生的大量烟雾还将对厂房区域的各类设备造成二次损失。因此本标准规定储油量大于10㎡的应设自动灭火系统。其中10m³的参数确定是根据钢铁冶金企业的特点:储油量大于10㎡的地下液压润滑油库均属比较重要的场所。
2)地面的液压站及润滑油库在钢铁冶金企业非常多,根据目前设计的实际情况,重要的地上液压站储油量均在10m³以上,一旦发生火灾,不及时扑救控制将严重危害生产和设备,因此规定距地坪标高24.0m以下且储油总容积≥10㎡的地上封闭液压站和润滑油站(库)宜设自动灭火系统。
3)由于地下油管廊往往布置有输油管线、储油间和阀台等工艺设施,发生火灾后易于蔓延扩大,不易控制,因此考虑储存的油类总容量大于10m³的此类场所应设自动灭火系统。
4)地上架空设置的液压润滑站,如高炉炉顶液压站、高炉炉前液压站等,往往其火灾的扑救控制困难,易造成对周边区域设备或建筑的损毁,因此本条规定距地坪标高24.0m以上且储油量大于或等于2m³的宜设自动灭火系统。
(3)近年来,彩涂车间建设较多,而彩涂车间的涂料库、涂层室、涂料预混间等大量使用油漆等易挥发可燃液体,火灾危险性大,本条规定这些场所应设自动灭火系统,设计师可根据空间的具体情况选用气体、泡沫等自动灭火系统。
(4)大、中型钢铁企业通信中心(含交换机室、总配线室等)等场所性质重要,一旦发生火灾会造成很大的损失,参考现行国家标准《建筑设计防火规范》GB50016的有关规定,结合钢铁治金企业特点,此类场所宜设置自动灭火系统。大、中型钢铁企业的计算(信息)中心、区域管理计算站的主机房、不间断电源室、记录介质库等则宜设自动灭火系统。
(5)其他场所虽未做强制要求,但实际设计时也应根据火灾危害性分析的情况确定是否设置自动灭火系统。对于发生火灾后,可能会造成较大损失和影响安全生产的,经火灾危害性评估后,宜设置自动灭火系统。
8.3.4 大中型计算机房、主控制室、通信中心等火灾危险场所属弱电设备空间,细水雾对弱电板路的影响较小,国外在这些场所已有大量的应用案例。就这些场所的特点而言,往往房间布置较为集中,便于中高压系统实施,另外要求在保证快速灭火的同时应尽量减少水渍损失,因此主要采用的是中、高压的细水雾系统,这样可以保证水雾在2级以上。分布全厂的液压润滑油库、电缆隧道等保护对象具有覆盖范围大、环境相对恶劣,现场环境中存在超细粉尘、油气等污染物,因此要求细水雾灭火系统管网覆盖范围足够广泛,灭火介质输送距离足够远,系统可以承受相对恶劣的环境要
8.3.5细水雾、水喷雾灭火系统的正常开启通常包括下列几种情况:
第一,自动探测报警系统自动探测到火灾,发出启动命令;
第二,人员发现火灾通过手动报警按钮进报警,之后由联动控制系统启动灭火系统;
第三,人员发现火灾通过现场机械手动启动灭火系统。
以上情况之外发生的系统启动均属于误动作。由于水基灭火系统误动作可能会造成水渍损失,因此本条规定,应采取措施防止系统发生误喷,同时防误喷措施的采用不应显著降低系统可靠性。例如,可采用定压喷放式喷头,并在雨淋阀(或分区控制阀)与喷头之间安装溢流阀,用以泄放雨淋阀(或分区控制阀)误动作时流过的水,使系统不发生误喷,系统可靠性也不会有明显变化。又如,在雨淋阀(或分区控制阀)阀前或阀后串联一个或多个定压开启式阀门,虽能起到一定防误喷作用,但由于部件的增加导致系统不能正常打开的概率增加,因而不能将其作为防误喷措施。
8.4 消防水池、消防水泵房和消防水箱
8.4.1 符合下列情况之一者应设消防水池:
1 当生产、生活用水达到最大小时用水量时,厂区给水干管、引入管不能满足室内外消防水量;
2 厂区给水干管为枝状或只有1条引入管,且室内、外消防用水量之和超过25L/s。
8.4.2 自动喷水灭火系统、水喷雾灭火系统、细水雾灭火系统的水源可采用工厂新水、净循环水,但应设置过滤装置。
8.4.3 消防水泵房宜与生活或生产的水泵房合建。消防水泵、稳压泵应分别设置备用泵。备用泵的流量和扬程不应小于最大1台消防泵(稳压泵)的流量和扬程。
8.4.4 钢铁冶金企业宜设置高位消防水箱,并应符合下列规定:
1 消防水箱应储存10min的消防用水量。当室内消防用水量不超过25L/s时,经计算消防储水量超过12m³时,可采用12m³;当室内消防用水量超过25L/s,经计算水箱消防储水量超过18m³时,可采用18m³。
2 消防用水与其他用水合并的水箱应采用消防用水不作他用的技术措施。
3 火灾发生时,由消防水泵供给的消防用水不应进入消防水箱。
4 当设置高位消防水箱确有困难时,可设置符合下列要求的临时高压给水系统:
1)系统由消防水泵、稳压装置、压力监测及控制装置等构成;
2)由稳压装置维持系统压力,着火时,压力控制装置自动启动消防泵;
3)稳压泵应设置备用泵。稳压泵的工作压力应高于消防泵工作压力,其流量宜为消防给水系统设计流量的1%~3%。
8.4.5 消防水池及供水设施的设置应符合现行国家标准《消防给水及消火栓系统技术规范》GB50974的相关规定。当工厂的生产用水水池具有保证消防用水的技术手段时,也可作为消防水池使用。
条文说明
8.4.1 本条规定了应设置消防水池的条件。
当厂区给水干管的管道直径小,不能满足消防用水量,即在生产、生活用水量达到最大时,不能保证消防用水量;或引入管的直径太小,不能保证消防用水量要求时,均应设置消防水池储存消防用水。
厂区给水管道为枝状或只有1条进水管,在检修时可能停水,影响消防用水的安全,因此,当室外消防用水量超过25L/s,且由枝状管道供水或仅有1条进水管供水,虽能满足流量要求,但考虑枝状管道或1条供水管的可靠性仍应设置消防水池。
8.4.2 自动喷水、水喷雾、细水雾等灭火系统的水源可以取自工厂的新水和净循环水,但消防供水系统应增设过滤装置。通常在水泵入口处设置过滤器,并在供水管网中增设过滤器,过滤等级可根据相关灭火系统国家标准的规定确定。
8.4.3 为保证不间断地供应火场用水,消防水泵应设有备用泵。
备用泵的流量和扬程应不小于消防泵站内的最大1台泵的流量和扬程。
8.4.4 为防止火灾初期消防管网无法正常供水,根据现行国家标准《建筑设计防火规范》GB50016,为安全起见,有条件的情况下,宜设置高位消防水箱。然而,在钢铁冶金企业设置高位消防水箱由于各种原因存在较大困难,为此,本条规定可设置临时高压给水系统进行替代。
火灾初期,室内消火栓、闭式自动喷水灭火系统开启的消火栓、喷头数量少,所需水量较小,稳压装置能满足系统初期供水。故要求稳压泵的工作压力应高于消防泵工作压力,室内消火栓、闭式自动喷水灭火系统由稳压装置维持系统压力,着火时,压力控制装置自动启动消防泵。
对于开式雨淋系统、水喷雾、细水雾等开式灭火系统,火灾初期与灭火时的供水水量和压力基本相等,由稳压装置来满足初期供水要求难度较大(由于水量大、高位水箱无法满足细水雾压力等原因),稳压装置的作用主要是使雨淋阀前充满压力水使阀能够正常启闭、缩短灭火时的响应时间。因此,开式灭火系统稳压泵的工作压力、流量可按各系统的具体要求设计,其消防泵通常由火灾探测报警系统联动启动。
8.5 消防排水
8.5.1 消防排水、电梯井排水宜与生产、生活排水统一设计。
8.5.2 电缆隧道、电缆夹层和电气地下室等电气防护空间,应对其墙面和地面做防水处理,并应设置集水坑。
条文说明
8.5.1 在以往的工厂设计中,曾出现因未考虑消防排水而造成损失或消防系统使用不便的情况,另外考虑到消防排水往往无污染,可进入生产、生活排水管网,因此宜统一设计,而且排水管网的流量应考虑消防的排水量。
8.5.2 电缆隧道、电缆夹层、电气地下室等电气空间,如果其墙面和地面出现渗水、漏水的现象,并形成积水,不仅会给经常性的维护工作带来诸多麻烦和不安全,而且在雨季,电缆长时间受到水的浸泡,其绝缘会遭到破坏,尤其当遇有含侵蚀性的地下水时,其遭受的破坏更为严重。因此规定,对于这类电气防护空间,均应根据地下水位情况对其墙面和地面做必要的防水处理,并设置集水坑。设置集水坑的目的在于一旦防水处理因施工或材质等原因出现局部渗漏时,也可设法及时将水排除,以避免事故的发生。
8.6 消防站
8.6.1 年产1000万t以上的特大型钢铁联合企业应当建立消防站,消防车的类型和数量应当与企业的火灾危险性相适应,满足扑救控制初起火灾的需要。
条文说明
8.6.1 根据《中华人民共和国消防法》第三十九条规定,火灾危险性大的大型企业应当建立专职消防队。钢铁冶金企业焦化煤气净化的焦炉煤气鼓风机室、动力设施的煤气系统的焦炉煤气加压机厂房等均属于甲类火灾危险,为提高企业扑救控制初起火灾的能力,为公安消防队到场赢得时间,应当配备消防车,消防车的类型和数量应当与企业的火灾危险性相适应。
9 采暖、通风、空气调节和防烟排烟
9.0.1 在散发可燃粉尘、纤维的厂房内,应选用光滑易清扫的散热器。散热器入口处的热媒温度,热媒为热水时,不宜超过130℃;热媒为蒸汽时,不宜超过110℃。输煤廊的散热器入口处的热媒温度,不应超过160℃。
9.0.2 采用燃气、燃油或电采暖时,应符合现行国家标准《工业建筑供暖通风与空气调节设计规范》GB50019和《民用建筑供暖通风与空气调节设计规范》GB50736的规定。
9.0.3 采暖管道不得与输送可燃气体和闪点不高于120℃的可燃液体管道在同一条管沟内平行或交叉敷设。
9.0.4 采暖管道不应穿过变压器室,不宜穿过无关的电气设备间,若必须穿过时,应采用焊接连接方式,并应有保温和隔热措施。
9.0.5 建筑物内设有储存易燃易爆物品的单独房间或有防火防爆要求的单独房间应设置独立排风系统。 (自2023年6月1日起废止该条, ▶▶点击查看: 新规《建筑防火通用规范》GB 55037-2022 )
9.0.6 可能突然放散大量爆炸危险气体的建筑物,应设置事故通风装置。事故通风的通风机应分别在室内、外便于操作的地点设置启停开关。事故通风设计应符合现行国家标准《工业建筑供暖通风与空气调节设计规范》GB50019和《民用建筑供暖通风与空气调节设计规范》GB50736的有关规定。
9.0.7 下列设备应采用防爆型设备,但当通风机布置在室外时,通风机应采用防爆型:
1 直接布置在有甲、乙类物品场所中的通风、空气调节和热风采暖的设备;
2 排除有甲、乙类物品的通风设备;
3 排除含有燃烧或爆炸危险的粉尘、纤维等丙类物品,且含尘浓度大于或等于其爆炸下限的25%时的通风设备。
9.0.8 防火阀的设置应符合现行国家标准《建筑设计防火规范》GB50016的有关规定,并宜与通风、空气调节系统的通风机、空调设备联锁;应采用带位置反馈的防火阀,其位置信号应接入消防控制室。
9.0.9 排除爆炸危险物质的排风系统应在现场设置通风机启、停状态的显示信号,并将该信号反馈至消防控制室。
9.0.10处理有燃烧爆炸危险的气体或粉尘的除尘器和过滤器可露天布置,其与主厂房的距离不宜小于10.0m;当小于10.0m时,毗邻的主厂房外墙的耐火极限不应低于3.00h,严禁小于2.0m。当布置于厂房外的独立建筑物内且与所属的厂房贴邻建造时,应采用耐火极限不低于3.00h的隔墙和1.50h的楼板与主厂房分隔。
9.0.11 钢铁冶金企业中无人值守的电缆夹层、地下、半地下建筑可不设置防烟排烟设施。
9.0.12 主电室、主控楼(室)、检化验楼长度大于40m的内走廊,在不具备自然排烟条件时,应设置机械排烟设施。
9.0.13 钢铁冶金企业的采暖、通风及防烟排烟的设计应符合现行国家标准《建筑设计防火规范》GB50016的有关规定。
条文说明
9.0.1 为防止可燃粉尘、纤维与采暖设备接触引起自燃,应限制采暖设备散热器的表面平均温度。
要求热水采暖时,热媒温度不应超过130℃;蒸汽采暖时,热媒温度不应超过110℃,这不能覆盖所有易燃物质的自燃点。例如松香的自然点为130℃、赛璐珞的自燃点为125℃、PS3的自燃点为100℃,还有部分粉尘积聚厚度超过5mm时,在上述温度范围会产生融化或焦化,如树脂、小麦、淀粉、糊精粉等。由于易燃物质种类繁多,具体情况颇为繁杂,条文中难以一一做出明确的规定,故设计时应根据不同情况妥善处理。
运煤通廊等建筑物采暖耗热量很大,采暖散热装置布置困难,需要提高采暖热媒温度。现行国家标准《火力发电厂与变电站设计防火规范》GB50229规定,“运煤建筑采暖,应选用光滑易清扫的散热器,散热器表面温度不应超过160℃”,这是符合实际的,因此,做出本条规定。
9.0.4 变压器室、配电装置等电气设备间装有各种电气设备、仪器、仪表和高压带电的电缆,不允许管道漏水、漏气,也不允许采暖管道加热这些设备和电缆。
9.0.5 建筑物内设有储存易燃易爆物品的单独房间或有防火防爆要求的单独房间应设置独立排风系统,防止发生事故时通过通风管道蔓延到建筑的其他部分。
9.0.6 事故通风是保障安全生产和人民生命安全的一项必要措施。对生产、工艺过程中可能突然散发有害气体的建筑物,在设计中均应设置事故排风系统。有时虽然很少或没有使用,但并不等于可以不设,应以预防为主。
事故排风系统的通风机开关应装在室内、外便于操作的地点,以便发生紧急事故时,能够立即投入运行。
9.0.7 直接布置在有甲、乙物品产生的场所中的通风、空气调节和热风采暖设备,用于排除有甲、乙类物质的通风设备以及排除含有燃烧或爆炸危险的粉尘、纤维等丙类物质,其含尘浓度高于或等于其爆炸下限的25%时的设备,由于设备内、外的空气中均含有燃烧或爆炸危险性物质,遇火花即可能引起燃烧或爆炸事故,为此,在本标准中规定,其通风机和电动机及调节装置等均应采用防爆型的。同时,当上述设备露天布置时,通风机应采用防爆型的。
9.0.10 根据现行国家标准《建筑防火设计规范》GB50016的规定,符合下列规定之一的干式除尘器和过滤器,可布置在厂房内的单独房间内,但应采用耐火极限分别不低于3.00h的隔墙和1.50h的楼板与其他部位分隔:
(1)有连续清灰设备。
(2)定期清灰的除尘器和过滤器,且其风量不超过15000m³/h、集尘斗的储尘量小于60kg。
但在钢铁冶金企业中的焦化和铁合金等工艺中存在着可燃气体或有爆炸危险粉尘的除尘器或过滤器需要露天布置,这在现行国家标准《建筑设计防火规范》GB50016中是没有规定的,因此本条参考现行国家标准《建筑设计防火规范》GB50016的有关规定进行制定,露天布置的间距不应小于10.0m,如图3a所示。若露天布置的间距不够10.0m时,应采用防火隔断措施,即与所属主厂房的隔墙应为耐火极限为3.00h的隔墙,隔墙的长度应大于设备本体长度,并应保证与设备的距离大于或等于10.0m,如图3b所示。同时考虑到防火安全,除尘器或过滤器与所属主厂房的间距严禁小于2.0m。
如果除尘器或过滤器需要设置在厂房外的单独建筑物内时,可以与主厂房贴临建造,但应采用耐火极限不低于3.00h的隔墙和1.50h的楼板与主厂房分隔,如图3c所示,值得注意的是,因为该除尘器(过滤器)室是具有爆炸危险的厂房,在设计时应充分考虑。

9.0.11 钢铁冶金企业生产车间和辅助生产设施的电缆夹层,电气地下室、电缆隧道、地下液压站、润滑油站(库)等场所,它们虽属于可燃物较多的地下室,但没有留守值班人员,火灾时没有人员疏散问题,故本条规定对其可不设置防烟排烟设施。
9.0.12 主电室、主控楼(室)、检化验楼属丁、戊类火灾危险场所,长度大于40m的内走廊应设排烟设施,以利于人员的疏散和灭火救援。建筑布局应尽可能满足自然排烟条件,不能满足时,应设置机械排烟设施。
10 电气
10.1 消防供配电
10.1.1 建筑高度大于50m的乙、丙类厂房和丙类仓库,应按一级负荷供电。
10.1.2 下列建筑物、储罐(区)和堆场的消防用电应按二级负荷供电:
1 室外消防用水量大于30L/s的厂房(仓库);
2 室外消防用水量大于35L/s的可燃材料堆场、可燃气体储罐(区)和甲、乙类液体储罐(区)。
10.1.3 除本标准第10.1.1条和第10.1.2条外的建筑物、储罐(区)和堆场等的消防用电,可按三级负荷供电。
10.1.4 消防控制室、消防水泵房、消防电梯、防烟风机、排烟风机等消防用电设备的供电,应在最末一级配电装置处实现自动切换,其供电线路应采用耐火电缆或经耐火保护的阻燃电缆。
10.1.5 消防用电设备应采用单独供电回路,其配电设备应有明显标志。
10.1.6 消防供电线路的敷设应符合现行国家标准《建筑设计防火规范》GB50016的有关规定。
条文说明
10.1.1~10.1.3 是对消防设备用电负荷的规定,与现行国家标准《建筑设计防火规范》GB50016的有关规定统一。
10.1.4 重要的消防用电设备决定着消防的成败,因此供电十分重要,而要达到最可靠的供配电,双电源供电的切换应在最末一级配电装置进行,否则会因为供配电线路中存在中间环节而降低可靠度。另外根据现行国家标准《建筑防火设计规范》GB50016的相关规定,当发生火灾切断生产、生活用电时,应仍能保证消防用电,因此除供电形式的要求外,还要求配电线路采用耐火电缆或经耐火保护的阻燃电缆。
10.1.5 鉴于工业企业用电设备多、电缆量大等复杂性,在消防系统设计时消防用电设备的供电回路应单独设置,不应与其他系统的供电回路混合。回路敷设、配电设备设置均应独立,且有明显的标志。
10.1.6 消防用电设备的负荷十分重要,应保证其供电的可靠性。
钢铁治金企业的设计采用传统的由上级变电所(该变电所至少有两个电源,两台变压器,二次侧有两段母线)的不同母线段取得两回路供电电源,且该两回供电线路(一般为电缆线路)要求采用耐火电缆或阻燃电缆。若在同一电缆沟或隧道中敷设时,应尽量分别敷设在沟或隧道两侧的电缆桥架(或支架)上。若沟或隧道只单侧有电缆桥架(或支架)时,则该两回路电缆不应敷设在同一层托架中,且两层托架间需设隔火措施,当一条线路故障时,一般不会影响另一条线路的正常供电,且在线路最末一级配电装置处,设有两路电源自动切换装置,可以保证消防电源的正常供电。这样的两路供电电源是可靠的。当然如果有条件,消防泵站可以再取得另一独立于本供电系统的一路相同电压等级的电源(如相邻车间不同电源的变电所、自备电厂、自设柴油发电机、高炉煤气余压发电等),或者采用非电气措施(如柴油水泵),这样更为可靠。
因此本条规定消防供电线路的敷设应符合现行国家标准《建筑防火设计规范》GB50016的相关规定。
10.2 变(配)电系统
10.2.1 电抗器的磁矩内不应有导磁性金属。无功补偿(含滤波装置FC和静止型动态无功补偿装置SVC)的空芯电抗器安装在室内时,室内宜安装强迫散热系统。
10.2.2 当油量为2500kg及以上的室外油浸变压器之间的防火间距小于表10.2.2中的规定值时,应设置防火隔墙,防火隔墙的设置应符合下列规定:
1 高度应高于变压器油枕;
2 当电压为35kV~110kV时,长度应大于贮油坑两侧各0.5m;当电压为220kV时,长度应大于贮油坑两侧各1.0m;
3 耐火极限不宜小于3.00h。

10.2.3 20kV及以下车间内可燃油油浸变压器室,应设置容量为100%变压器油量的储油池。附设变电所、露天或半露天变电所中,20kV及以下可燃油量1000kg及以上的变压器,应设置容量为100%油量的挡油设施。20kV及以下单台油量为100kg及以上的室内油浸变压器,宜设置单独的变压器室。
10.2.4 总降充油电气设备应符合下列规定:
1 单个油箱的充油量在1000kg以上时,应设置贮油或挡油设施;当设置容纳油量20%的贮油或挡油设施时,应设置将油排至安全处的设施;不能满足上述要求时,应设置能容纳全部油量的贮油或挡油设施;
2 设置油水分离措施的总事故贮油池时,其容量宜按最大一个油箱容量的60%确定;
3 贮油或挡油设施应大于充油电气设备外廓每边各1.0m。
10.2.5 变(配)电所内的主控制室、配电室、变压器室、电容器室以及电缆夹层,不应有与其无关的管道和线路通过。当采用集中通风系统时,不宜在配电装置等电气设备的正上方敷设风管。
条文说明
10.2.1 电抗器安装在主电室内而不采取电磁防护措施时,电抗器的强磁场在厂房钢筋混凝土及钢结构中会因邻近效应及涡流而导致钢筋混凝土基础和钢筋混凝土墙体温度升高,引发火灾,是否安装强迫散热系统是根据设备运行环境温度考虑,故本条规定电抗器安装在室内时,宜有强迫散热系统。“电抗器的磁矩”应根据生产厂家提供的数据确定。
10.2.2 屋外油浸变压器之间,当防火净距达不到规定值时,应设置防火隔墙。防火墙的耐火极限在现行国家标准《火力发电厂与变电站设计规范》GB50229-2006第5.6.3条中,对油量在2500kg及以上发电厂的变压器作了规定。鉴于冶金工厂变电所的重要性,本条参照该条提出了设置的防火隔墙,其耐火极限不得小于3.00h的要求。
10.2.3、10.2.4 依据现行国家标准《20kV及以下变电所设计规范》GB50053及《35~110kV变电所设计规范》GB50059的有关条款制定,主要目的是事故状态下变压器油的安全处置及限制事故范围的扩大。
10.3 电气设施建(构)筑物耐火等级及防火分区
10.3.1 油浸变压器室、高压配电室的耐火等级不应低于二级。
10.3.2 电缆夹层、电气地下室宜采用钢筋混凝土结构或砖混结构,其耐火等级不应低于二级。当电缆夹层采用钢结构时,应对各建筑构件进行防火保护,并应达到二级耐火等级的要求。
10.3.3 建(构)筑物的防火分区最大允许建筑面积(长度)应符合下列规定:
1 地上电缆夹层不应大于1000㎡,当设置自动灭火系统时,可扩大1.0倍;
2 电气地下室不应大于500㎡,当设置自动灭火系统时,可扩大1.0倍;
3 电缆隧道应设防火墙和防火门进行防火分隔,其间距不应大于100.0m;当设置自动灭火设施时,防火分隔的间距可扩大到150.0m。
条文说明
10.3.1 油浸式变压器室可燃油较多,火灾荷载大,且涉及高、低压输变电,危害也很大,因此耐火等级不应低于二级;高压配电装置室可燃物主要是动力电缆、配电装置等,火灾荷载大,易蔓延,因此耐火等级不应低于二级。
10.3.2 电气地下室、电缆夹层中电缆密集.火灾荷载大,火灾危险性较大,且上部一般均为电气或控制室等,发生火灾后会对上部空间造成危害,火灾危害性大,本条规定这些场所的建筑物宜采用钢筋混凝土结构或砖混结构,其耐火等级不应低于二级。对于结构中存在的可能造成火灾蔓延的孔洞等应采取有效措施,如设置防火泥、防火堵料等进行封堵,防止因电缆燃烧而将火源引向控制室等部位。另外,目前也有部分厂房的电缆夹层采用钢结构,为了保证生产安全,本条规定应对建筑构件进行防火保护,保证耐火等级不低于二级。
10.3.3 本条对建(构)筑物的防火分区最大允许建筑面积(长度)做了规定。
1 钢铁冶金企业的电缆夹层一般位于控制室、操作室的下方,电缆数量多,火灾荷载大,性质重要。火灾案例表明,电缆火灾是钢铁冶金企业中发生次数最多的火灾,而且因电缆夹层发生火灾而发展成为大型、特大型的火灾事故较多。对电缆夹层进行防火分隔,成本较低,施工难度不大,却可以大大提高工艺安全;由于电缆夹层内敷设有大量的电缆,因此将电缆夹层视为存放电缆的仓库进行防火设计更符合实际,因此对其防火分区的最大允许面积在参考现行国家标准《建筑设计防火规范》GB50016的有关要求的同时,结合钢铁冶金企业的建筑特点,规定“地上电缆夹层的防火分区面积不应大于1000㎡”。
2 钢铁冶金企业的电气地下室,参考现行国家标准《建筑防火设计规范》GB50016对厂房地下室和半地下室的规定,其防火分区面积不应超过500㎡。
如生产工艺需要,不能采用防火墙对防火分区进行防火分隔时,可以采取以设置自动消防系统,从而使防火分区面积扩大1.0倍的措施。
3 本款规定了电缆隧道防火分区的划分方法,防火分区的长度不应大于100.0m。各防火分区采用防火墙加防火门隔断。对于设置有自动灭火系统的场所,可将防火分区长度增大至不超过150.0m。
10.4 电气设施建(构)筑物的安全疏散和建筑构造
10.4.1 主控楼(室)、主电室、配电室等房间的建筑面积小于60㎡时,可设置1个疏散门。
10.4.2 建筑面积不大于250㎡的地上电缆夹层,建筑面积不大于100㎡且无人值守的电气地下室,可设置1个安全出口。
10.4.3 长度不大于50.0m的电缆隧道可设置1个安全出口。长度大于50.0m的电缆隧道的两端部应设置安全出口(根据电缆隧道的长度确定中间是否设置出口),安全出口的间距不应大于100.0m,安全出口距隧道端部的距离不宜大于5.0m。
10.4.4 其他疏散设计要求应符合现行国家标准《建筑设计防火规范》GB50016的规定。
10.4.5 当油浸变压器室设置在建筑物的首层且其开向厂房外的门不采用防火门时,门的上方应设置宽度不小于1.0m的防火挑檐或高度不小于1.2m的窗槛墙。
10.4.6 在电缆隧道进出主厂房、主电室、电气地下室等建(构)筑物的部位应设置防火分隔,其出入口应设置常闭式甲级防火门,且应朝通向主厂房、主电室、电气地下室等建(构)筑物的方向开启。电缆竖井的门应采用甲级防火门。
10.4.7 电缆隧道内的防火门应采用常闭式或火灾时能自行关闭的常开式甲级防火门。
条文说明
10.4.2 电缆夹层的火灾危险性为丙类且无人值守,根据现行国家标准《建筑设计防火规范》GB50016的规定执行。
10.4.3 钢铁冶金企业中的电缆隧道长度往往达数百米,甚至可达千米以上。对于自然通风的电缆隧道,在100.0m左右会设一进一出两个风井,并在井壁上配有爬梯。为了保证火灾发生时的人员安全,本条规定“长度不大于50.0m的电缆隧道可设置1个安全出口。长度大于50.0m的电缆隧道的两端部应设置安全出口”。考虑到电缆隧道平时无人值守,只有巡检人员熟悉现场情况,所以在这里所指的“疏散出口”并不要求为安全出口,如上述的通风井也是可以起到疏散的作用。另外,鉴于电缆隧道中专门增加中间出口的结构工作量较大,颇费建设资金,在满足疏散出口设置规定的同时,应尽量节省投资,规定其间距不应超过100.0m。
还需要注意的是,电缆隧道的形式是由工艺决定的,一般多分支。因此,在本条中规定应在“端部”设置安全出口,不仅是指主电缆隧道的两头,电缆隧道分支的端部也应设置安全出口,如Y型分支的电缆隧道,其端部即为3个;X型分支的电缆隧道其端部是4个;另外,考虑到火灾发生时人的疏散行为模式,安全出口的位置距离隧道顶端不宜过大,故本条规定不应大于5.0m。
10.4.5 设置在非单层建筑物内首层的装有可燃油的电气设备用的房间设计,在现行国家标准《20kV及以下变电所设计规范》GB50053、《建筑设计防火规范》GB50016中都有明确的规定,即在其直通室外或直通安全出口的外墙开口部位的上方应设置宽度不小于1.0m的不燃烧体防火挑檐或高度不小于1.2m的窗槛墙。这是为防止由首层开口喷出的火焰卷入上层房间的开口,使火灾蔓延而采取的预防措施。如果在首层这类房间采用了防火门,即可不设置防火挑檐,但需要设置机械通风,增加了投资。在一般情况下,为了变压器的散热、通风,对外开的门都不采用防火门,这时设置防火挑檐或窗槛墙就十分必要。
10.4.6 电缆隧道是钢铁冶金企业的火灾易发场所,为了有效地避免火灾蔓延,在电缆隧道进入主厂房、主电室、电气地下室等部位应设置防火墙和常闭的甲级防火门。
10.4.7 电缆隧道一般要求采用自然或主动送排风两种形式,为了使空气能够在隧道内流动,防火门采用带回门器的常闭式防火门还是采用火灾时能自行关闭的常开式防火门,应根据通风区段的划分来确定。“自行关闭”包括自动控制、机械、手动、温控等各种关闭手段。
10.5 电缆和电缆敷设
10.5.1 主电缆隧道应满足人员进入检查、检修、维护和事故状态下施救的要求。两边有支架的电缆隧道,支架间的水平净距(通道宽)不宜小于1.0m;一边有支架的电缆隧道,支架端头与墙壁的水平净距(通道宽)不宜小于0.9m。隧道高度不宜小于2.0m。
10.5.2 电缆夹层、电缆隧道应保持通风良好,宜采取自然通风。当有较多电缆缆芯工作温度持续达到70℃以上或其他因素导致环境温度显著升高时,应设机械通风;长距离的隧道,宜分区段设置相互独立的通风。机械通风装置应在火灾发生时可靠地自动关闭。地面以上大型电缆夹层的外墙上宜设置通风装置。
10.5.3 电缆隧道内应设排水设施,并采取防渗水和防渗油的措施。
10.5.4 可燃气体管道、可燃液体管道严禁穿越和敷设于电缆隧道或电缆沟。 (自2023年6月1日起废止该条, ▶▶点击查看: 新规《建筑防火通用规范》GB 55037-2022 )
10.5.5 密集敷设电缆的电气地下室、电缆夹层等,不应布置油、气管或其他可能引起火灾的管道和设备,且不宜布置热力管道。
10.5.6 对有重要负荷的10kV及以上变(配)电所,两回及以上的主电源回路电缆,应分别设在电缆隧道两侧的电缆桥架上;对于只有单侧电缆桥架的隧道,电缆应分层敷设。
10.5.7 电缆明敷且无自动灭火设施保护时,电缆中间接头两侧2.0m~3.0m长的区段及沿该电缆并行敷设的其他电缆同一长度范围内,应采取防火涂料或防火包带等防火措施。
10.5.8 变(配)电所内通向电缆隧道或电缆沟的接口处,控制室、配电室与电缆夹层和电缆隧道等之间的电缆孔洞,电缆夹层、电气地下室和电缆竖井等电缆敷设区,应采用下列一种或数种防止火灾蔓延的分隔措施:
1 电缆隧道、电缆夹层、电气地下室应按本标准第10.3.3条的规定进行防火分区,电缆竖井宜每隔7.0m或按建(构)筑物楼层设置防火分隔;
2 电缆、电缆桥架穿过建(构)筑物或电气盘(柜)处的孔洞,应采用耐火极限不小于1.00h的防火材料进行封堵;
3 电缆局部应涂刷防火涂料或局部采用防火带、防火槽盒。
10.5.9 厂房内的电缆沟宜避开固定明火点或散发火花地点。
10.5.10 高温车间的特殊区域或部位,其电缆选择和敷设应符合下列规定:
1 电气管线的敷设应避开出铁口、出渣口和热风管等高温部位。
2 穿越或临近高温辐射区的电缆应选用耐高温电缆并采取隔热措施,必要时,应采取防喷铁水、铁渣的措施。
3 下列场所或部位不宜敷设电缆,如确需敷设时应选用耐高温电缆并应有隔热保护:
1) 炼铁车间的高炉本体、出铁场、热风炉的地下;
2) 炼钢车间的浇铸区地下;
3) 铁水罐车和渣罐车的走行线下方;
4) 焦化车间的焦炉炉顶栏杆等高温场所;
5) 耐火材料车间内的隧道窑之间、窑顶上方。
4 热装钢锭或钢坯的场所附近不宜设置电缆沟,如需设置时,沟内不应明敷电缆。
5 钢水罐车和渣罐车采用软电缆供电时,应装设拉紧装置,并应有防止喷溅及隔热措施。
6 电弧炉、钢包精炼炉的短网在穿过钢筋混凝土墙时,短网周围的墙体应采取防磁措施。
7 电炉水冷电缆应远离磁性钢梁或采用非磁性钢梁。
8 横穿热轧车间铁皮沟的电缆管线应敷设在铁皮沟的过梁内,或在管线外部加装隔热层及钢板保护。
10.5.11 氧气、乙炔、煤气、燃油管道上不得敷设动力电缆、电线(供自身专用者除外)。
10.5.12 矿区电缆的选择和敷设应符合下列规定:
1 入坑电缆的选择和敷设应符合现行国家标准《金属非金属矿山安全规程》GB16423的有关规定;
2 只有井下照明用电设施的小型矿山宜按本条第1款的规定执行;
3 木支架的进风竖井筒中必须敷设电缆时,应采用耐火电缆;
4 溜井中禁止敷设电缆;
5 地面至井下变电所不同回路的电源电缆线路,其电缆间距不应小于0.3m,在竖井中不应敷设在同一层电缆桥架上;
6 竖井井筒中的电缆不应有中间接头;
7 巷道个别地段地面必须敷设电缆时,应采用铁质或其他不燃烧材料将电缆覆盖。
10.5.13 爆炸危险场所电气线路的设计应符合现行国家标准《爆炸危险环境电力装置设计规范》GB50058的有关规定。
条文说明
10.5.1、10.5.2 钢铁冶金企业内电缆敷设方式种类繁多,主要有:直埋,明敷、暗敷(墙内、埋地),电缆沟内敷设,电缆隧道内敷设,沿电缆桥架敷设,架空敷设,在电缆夹层、电缆室内敷设等,本节规定了与防火设计有关的电缆敷设要求。
主电缆隧道是指由总降[或其他变(配)电所]至各主要车间去的主干隧道,一般有多条分支去有关车间,主电缆隧道一般在数百米以上,隧道内电缆较多,电缆运行中会产生热量,检查、维护人员也经常出入,特别在事故状态时,会有多人进入处理事故。所以对隧道内人员最小活动空间和通风均有要求,以便于使电缆隧道降温、延长电缆使用寿命、进行常规检查和事故的处理。
10.5.4 在调查中发现确有在电缆沟中同时敷设油管,甚至可燃气体管道的现象,这是十分危险的。若油管漏油,可燃气体漏气,聚集在电缆沟内,一旦电缆绝缘损坏冒火或放炮,必将引燃电缆或可燃油、气,引起火灾甚至爆炸,后果不堪设想,故必须禁止。
10.5.5 地下电缆室、电缆夹层内一般均敷设大量电力电缆及控制电缆,它们在运行中将产生热量并散发在这些空间内,如果有热力管道布置在室内,必将使室内的温度再升高,影响电缆运行,甚至加速电缆绝缘的老化,容易引起火灾,故不宜在上述室内布置热力管道.更不应将可燃油、气管或其他可能引起火灾的管道和非电气设备布置在上述室内。
10.5.6 工业企业中控制直流电源、消防电源等的两路电源供电重要回路,对于工艺系统的自动控制,消防系统的正常可靠运行至关重要。本条规定意在保证两路供电电源在火灾等恶劣事故状态下,至少保证一路供电能够继续工作。
10.5.7 本条依据现行国家标准《电力工程电缆设计规范》GB50217-2007中的第7.0.4条制定。
10.5.8 依据现行国家标准《电力工程电缆设计规范》GB50217一2007的第5.1.10条第3款制定。根据冶金行业特点,电缆火灾发生的频率较高,往往会通过孔洞蔓延、扩散烧毁电气盘、柜造成重大损失。如根据火灾年鉴中记载,2000年2月28日某钢铁集团公司炼钢厂转炉一分厂电缆竖井发生了火灾,进而蔓延至电缆夹层,因无防火分隔和封堵措施,导致过火面积达1295.4㎡,烧红部分电气控制系统、设备,造成转炉停产,直接财产损失615.7万元,故做此明确规定是非常必要的。具体的电缆防火措施可以参照以下做法:
(1)电缆隧道的防火分隔宜采用阻火墙或用槽盒设阻火段。
电缆隧道阻火墙可用有机堵料、无机堵料、阻火包、防火隔板等防火阻燃材料构筑,阻火墙两侧电缆涂刷防火涂料或缠绕防火包带,如图4和图5所示。


(2)电缆沟防火分隔宜采用阻火墙,电缆沟阻火墙可用有机堵料、无机堵料、阻火包等防火阻燃材料构筑。阻火墙两侧电缆涂刷防火涂料或缠绕防火包带,如图6所示。

(3)大型电缆竖井的防火封堵可采用防火隔板、阻火包、有机堵料、无机堵料、防火涂料或防火包带等防火封堵材料构筑,如图7所示。

(4)竖井、电缆穿楼板孔洞可采用防火隔板、阻火包、有机堵料和无机堵料等防火封堵材料封堵,如图8所示。

(5)电缆进入柜、屏、盘、台、箱等的空洞宜采用有机堵料、无机堵料、阻火包、防火隔板等防火阻燃材料进行组合封堵,用有机堵料设预留孔,如图9所示。

10.5.9厂房内的电缆沟避开固定明火点或有火花产生的地点,目的在于防止火星、粉尘和油脂掉入或渗入沟内,引发火灾。
10.5.10电缆火灾是钢铁冶金企业中最常发生的,也是可能导致重大损失的火灾。导致电缆火灾的原因不外乎内因和外因,而对于钢铁冶金企业来说,外因导致的电缆火灾次数要高于其他大量使用电缆的工业企业,究其原因,与钢铁冶金企业存在大量的高温物料、高温场所有关。在炼铁、炼钢车间,铁水、钢水的温度在1400℃以上,高温辐射严重,铁水、钢水及热渣还有飞溅的可能,故电气管线的敷设应避开这些热区,无法避开时,应选用耐高温电缆并采用隔热措施。外机械损伤、酸碱腐蚀等情况也会导致电缆绝缘的破损,造成火灾的发生。因此给予规定是非常必要的。
10.5.11氧气、乙炔、煤气、燃油管道供自身用的电缆,是指管道上的电动阀门用电、仪表用电、操作平台梯子照明用电的电缆。
10.6 防雷和防静电
10.6.1 钢铁冶金企业内厂房、仓库等的防雷设计应符合现行国家标准《建筑物防雷设计规范》GB50057的有关规定。
10.6.2 生产设施中露天布置的塔、容器等,当顶板的钢板厚度大于等于4mm时,可不设避雷针保护,但必须设防雷接地。
10.6.3 露天可燃气体、可燃液体钢质储罐必须设防雷接地。
10.6.4 露天可燃气体、可燃液体钢质储罐的防雷接地应符合下列规定:
1 避雷针、线的保护范围应包括整个储罐;
2 装有阻火器的甲、乙类液体地上固定顶罐,当顶板厚度等于或大于4mm时,不应装设避雷针、线;
3 可燃气体储罐、丙类液体钢质储罐必须设防感应雷接地;
4 罐顶设有放散管的可燃气体储罐应设避雷针。
10.6.5 防雷接地引下线不应少于2根,其间距应满足现行国家标准《建筑物防雷设计规范》GB50057中建筑物防雷分类的有关规定。
10.6.6 防雷接地装置引下线的冲击接地电阻值应满足现行国家标准《建筑物防雷设计规范》GB50057中建筑物防雷分类的有关规定。
10.6.7 装设于钢质储罐上的信号、消防报警等弱电系统装置,其金属外壳应与罐体做电气连接,配线电缆宜采用铠装屏蔽电缆,电缆外层及所穿金属管应与罐体做电气连接。
10.6.8 下列处所应有防静电的接地措施:
1 易燃、可燃物的生产装置、设备、储罐、管线及其放散管;
2 易燃、可燃油品装卸站及其相连的管线、鹤管等;
3 易燃、可燃油品装卸站的铁道;
4 易爆的粉尘金属仓(罐)、设备、管道;
5 爆炸、火灾危险场所内可能产生静电危险的设备和管道。
10.6.9 储罐的接地应符合下列规定:
1 储罐直径小于5.0m时,应1处接地;
2 储罐直径大于等于5.0m且小于等于20.0m时,应2处~3 处接地;
3 储罐直径大于20.0m时,应4处接地。
10.6.10 管线的接地应符合下列规定:
1 需接地的管线,其两端必须接地;
2 接地管线的法兰两侧应用导线连接;
3 轻质油品管线应每隔200.0m~300.0m设1个接地栓。
10.6.11 甲、乙、丙入类油品(原油除外)、液化石油气、天然气凝液作业场所等的下列部位,应设有消除人体静电的装置:
1 泵房的入口处;
2 上储罐的扶梯入口处;
3 装卸作业区内上操作平台的扶梯入口处;
4 码头上下船的出入口处。
10.6.12 每组专设的防静电接地装置的接地电阻不宜大于100Ω。
10.6.13 输送氧气、乙炔、煤气、燃油等可燃或助燃的气体、液体管道应设置防静电装置,其接地电阻不应大于10Ω,法兰间总电阻应小于0.03Ω。每隔80.0m~100.0m应重复接地,进车间的分支法兰处也应接地,接地电阻均不应大于10Ω。
10.6.14 当金属导体与防雷(不包括独立避雷针防雷接地系统)、电气保护接地(接零)等接地系统连接时,可不设置专用的防静电接地装置。
10.6.15 铁路进入化工产品生产区和油品装卸站之前,应与外部铁路各设两道绝缘。两道绝缘之间的距离不得小于一列车皮的长度。焦化厂铁路与电气化铁路连接时,进厂铁路也应绝缘。化工产品生产区和油品装卸站内的铁路应每隔100.0m重复接地。
条文说明
10.6.1 现行国家标准《建筑物防雷设计规范》GB50057对防雷分类及防雷措施有详细的规定,设计时应参照执行。
10.6.2 本条依据现行国家标准《石油化工企业设计防火规范》GB50160制定。当露天布置的塔、容器等的顶板厚度等于或大于4mm时,对雷电有自身保护能力,不需要装设避雷针保护。当顶板厚度小于4mm时,则需要装设避雷针保护工艺装置的塔和容器等。
本条的塔、容器是泛指可燃与不可燃介质的设备:塔式设备如空气分馏塔、煤气脱硫塔,氢气、氧气、氮气、氩气、空气压力球罐和立式储罐,燃油罐等。露天设置的不可燃介质的塔和容器不是不用防雷设施,而是根据现行国家标准《建筑物防雷设计规范》GB50057的要求,防雷级别可较底。钢制的塔和容器,其钢板厚度≥4mm时,对雷电有自身保护能力,不需要装设避雷针(线),但必须有符合规定的防雷接地措施。
10.6.3、10.6.4 露天设置的可燃气体、液体的钢质储罐必须设防雷接地说明如下:
2 甲、乙类液体虽为可燃液体,但装有阻火器的固定顶罐在导电性上是连续的,当顶板厚度大于或等于4mm时,直击雷将无法击穿,因此只要做好接地,雷电流可以顺利导入大地,不会引起火灾。
现行国家标准《立式圆筒形钢制焊接油罐设计规范》GB50341规定地上固定顶钢制罐的顶板厚度最小为4.5mm。所以新建或改、扩建的这种油罐顶板厚度大于或等于4mm,都可以不装设避雷针(线)保护。但对经检测顶板厚度小于4mm的老油罐,应装设避雷针(线),保护整个储罐。
3 丙类油品属高闪点可燃油品,同样条件下火灾的危险性小于低闪点易燃油品。雷电火花不能点燃钢罐中的丙类油品.所以储存可燃油品的钢油罐也不需要装设避雷针(线),而且接地装置只需按防感应雷装设。压力储罐是密闭的.罐壁钢板厚度都大于4mm,雷电流无法击穿,也不需要装设避雷针(线),但应做好防雷接地,冲击接地电阻不应大于30Ω。
4 对于可燃气体塔、罐容器顶上设有放散管时.因放散管一般高出顶板2.0m~3.0m,当在雷电天气时.放散管有引雷效应,故此时应设避雷针。
10.6.5 现行国家标准《建筑物防雷设计规范》GB50057就建筑物防雷分类及各类防雷建筑物的防雷引下线的根数、布置、间距等都有明确的规定,应遵照执行。
10.6.6 现行国家标准《建筑物防雷设计规范》GB50057就各类防雷建筑物的防雷接地装置冲击接地电阻都有明确规定,应遵照执行。
10.6.7 本条目的在于采用等电位连接方法,防止弱电系统被雷电过电压损坏,并防止雷电波沿配线电缆传输到控制室。
10.6.8 钢铁治金企业中爆炸和火灾危险场所,在加工或储运油品、可燃气体时,设备和管道引起摩擦产生大量静电荷,如不通过接地装置导入大地,就会集聚形成高电位,可能产生放电火花,引起爆炸和火灾事故。因此,对其应采取防静电措施。
1 导出生产装置、设备、贮罐、管线及其放散管的静电。
2、3 使油品装卸站及与其相连的管线、铁道等形成等电位,并导走其中的静电,避免鹤管与运输工具之间产生电火花。
4 在钢铁冶金企业中大量使用了易爆的粉状料等,因此对于此类生产装置、设备、贮罐、管线上应设置静电导出装置,如煤粉,在煤粉制备系统、喷吹系统的设备、管道上等均应设置。
10.6.9 本条目的在于更清楚地规定不同贮罐直径情况下接地数量的要求。
10.6.11 由于人们普遍穿着的人造织物服装极易产生静电,它往往聚积在人体上。为防止静电可能产生的火花,需在甲、乙、丙。类油品(原油除外)、液化石油气、天然气凝液作业场所的入口处设置消除人体静电的装置。此类消除静电装置是指用金属管做成的扶手,在进入这些场所前应抚摸此扶手以消除人体静电。扶手应与防静电接地装置相连。
10.6.12 通常静电的电位较高,电流却较小,所以每组专设的防静电接地装置的接地电阻一般不大于100Ω即可。
10.6.14 防静电接地装置要求的接地电阻值较大,当金属导体与防雷(不包括独立避雷针防雷接地系统)等其他接地系统相连接时,其接地电阻值完全可以满足防静电要求,故不需要再设专用的防静电接地装置。
10.7 消防应急照明和消防疏散指示标志
10.7.1 下列部位应设置消防应急照明:
1 疏散楼梯、疏散走道、消防电梯间及其前室;
2 消防控制室、自备电源室(包括发电机房、UPS室和蓄电池室等)、消防配电室、消防水泵房、防烟排烟机房等;
3 通讯中心、大中型电子计算中心、主操作室、中控室等电气控制室和仪表室;
4 电气地下室、地下液压润滑油站(库)等火灾危险性较大的场所。
10.7.2 消防控制室、消防水泵房、自备发电机房、消防配电室、防烟排烟机房以及发生火灾时仍需正常工作的其他房间的消防应急照明,当发生火灾时仍应保证正常照明的照度。
10.7.3 电气地下室和地下液压站、地下润滑油站(库)等地下空间的疏散走道和主要疏散路线的地面或靠近地面的墙面上,应设置疏散指示标志。
条文说明
10.7.1 钢铁冶金企业厂区环境和建筑结构较为复杂,有地上、地下和性质、火灾危险等级不同的建筑物,系统工艺也较复杂,因此发生火灾时由于大量烟气的产生,易造成火灾扑救困难,进而引起更大的损失。为了保证厂区火灾危险性较大且重要的区域可以在火灾事故状态下及时疏散人员、财物和进行火灾的扑救,本条特作出规定。
10.7.2 本条为新增条文。消防控制室、消防水泵房、自备发电机房等是要在建筑发生火灾时继续保持正常工作的部位,故消防应急照明的照度值仍应保证正常照明的照度要求。
10.7.3 对于地下液压站、地下润滑油站(库)、电气地下室等火灾危险性较大且疏散困难的区域,以及工厂内主要的疏散路线,设置疏散指示标志非常重要,可以保障火灾情况下的人员疏散、火灾扑救人员撤离和必要的救援人员撤离等,因此做出本条规定。
附录A钢铁冶金企业火灾探测器选型举例和电缆区域火灾报警系统设计
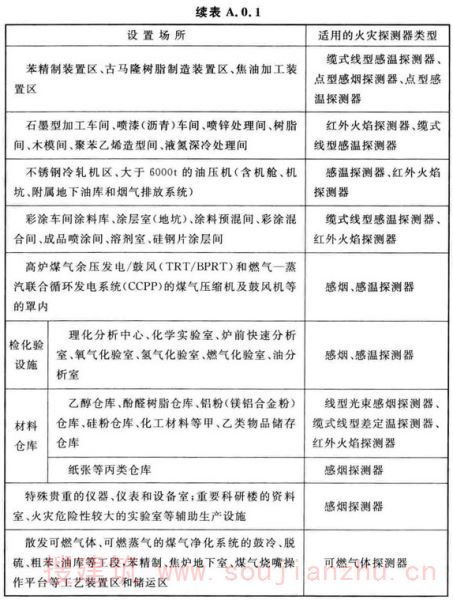
A.0.1 火灾探测器的选型应符合表A.0.1执行。


A.0.2 电缆区域火灾探测应采用缆式线型差定温探测器;设置自动灭火系统时,应采用双回路缆式线型差定温探测器组合探测。
A.0.3 线型火灾探测器的一个探测回路不应跨越2个及以上探测区域。
A.0.4 线型差定温探测器的敷设应符合下列规定:
1 应用于电缆区域时,应逐层并应采用“S”形接触式敷设;
2 每个回路的探测器长度不宜大于150.0m。
条文说明
A.0.1 火灾探测方法应根据设置场所的情况选择适宜的方式,它是火灾自动报警系统有效和可靠运行的基础。近年来,我国消防安全技术有了快速的发展,研制生产出了许多先进、可靠、经济的产品。为了方便设计,在总结了近几十年钢铁业冶金企业的火灾自动报警系统设计、运行和管理经验后,对探测器的选型推荐如表A.0.1所示。其中感烟探测器一般包括点型感烟、吸气式感烟、线型光束感烟等多种型式。
A.0.2 火灾的早期探测是防止火灾蔓延和降低火灾损失的关键。缆式线型感温探测器包括定温、差温、差定温探测器。线型定温探测器难以及时探测电缆温度的快速上升或外来火源引发的电缆火灾。无论是电缆过热火灾模拟实验、初起小规模火灾模拟实验还是大规模火灾模拟实验,缆式线型差定温火灾探测器的报警时间大多明显小于缆式线型定温火灾探测器的报警时间。只有在部分试验中,缆式线型定温探测器也能快速报警时(多在1min以内),二者报警时间差别不大。在个别试验中,缆式线型定温火灾探测器无法报警,而差定温探测器同样快速有效报警。因此,在钢铁企业的电缆区域设置线型差定温火灾探测器是有必要的。若设置定温探测器,在多数情况下都将延迟报警,从而失去早期预报及采取必要措施防止火灾发生或扩散的有利时机。在个别情况下,甚至无法探测火灾。因此本条规定钢铁冶金企业的电缆火灾危险场所应采用缆式线型差定温火灾探测器。依据现行国家标准《火灾自动报警系统设计规范》GB50116规定,在设置自动灭火系统的场所宜采用同类型或不同类型探测器的组合,结合钢铁冶金企业的特点,本条规定应采用双回路探测。
A.0.3 设定探测分区的目的是为了迅速而准确地探测出被保护区内发生火灾的部位,如果线型火灾探测器跨越了探测区域,就无法准确地区分报警位置,甚至当一个分区的火灾报警设备出现故障时,会导致其他区域内的火灾报警系统无法工作,降低了系统的可靠性。尤其是对于设有自动灭火系统的情况,更加要求准确报出发生火灾的部位,以便于启动系统进行火灾扑救。
A.0.4 电缆火灾的发生将经历温度升高→蓄热(受热)→产生可燃气体→产生可燃烟气→产生明火的过程,火灾早期探测的关键在于温度升高阶段。根据《火灾自动报警系统设计规范》GB50116-2013的相关规定,为保证对电缆火灾的快速有效探测,应采用逐层、S型敷设方式。
附录B爆炸危险环境区域划分举例




条文说明
1.原国家标准《爆炸和火灾危险环境电力装置设计规范》GB50058-92修订为《爆炸危险环境电力装置设计规范》GB50058一2014,根据其修订的内容,本附录在07版基础上,将“火灾危险环境”删除,爆炸性粉层危险场所的划分由原来的两种区域“10区、11区”改为三种区域“20区、21区、22区”。
本附录的爆炸危险区域划分举例是指,按现行国家标准《爆炸危险环境电力装置设计规范》GB50058中的环境区域划分而对电气设施的要求,该规范对环境有不同的分类级别。需要说明的是,这个环境级别不是现行国家标准《建筑设计防火规范》GB50016对建筑物爆炸危险所用的词语。根据现行国家标准《爆炸危险环境电力装置设计规范》GB50058规定的原则,对于生产、加工、处理、转运或贮存过程中出现或可能出现:爆炸性气体混合物环境之时,应进行爆炸性气体环境的电力设计;爆炸性粉尘、可燃性导电粉尘、可燃性非导电粉尘和可燃纤维与空气形成的爆炸性粉尘混合物环境时,应进行爆炸性粉尘环境的电力设计。
本附录根据现行国家标准《爆炸危险环境电力装置设计规范》GB50058下述的规定进行电器设施的环境区域划分举例:
(1)对于爆炸性气体混合物环境,其区域的划分,现行国家标准《爆炸危险环境电力装置设计规范》GB50058是按环境内的情况和气体释放源级别及距离确定。本附录根据钢铁冶金企业的工艺特点和管理实践,并结合各专业规范,以厂房内环境为单位进行划分和举例。但某些专业规范以介质特性、释放源及距离确定者,仍以《爆炸危险环境电力装置设计规范》GB50058为准。现行国家标准《爆炸危险环境电力装置设计规范》GB50058规定:
0区:连续出现或长期出现爆炸性气体混合物的环境;
1区:在正常运行时可能出现爆炸性气体混合物的环境;
2区:在正常运行时不太可能出现爆炸性气体混合物的环境,或即使出现也仅是短时存在的爆炸性气体混合物的环境。
注:正常运行是指正常的开车、运转、停车,易燃物质产品的装卸,密闭容器盖的开闭,安全阀、排放阀以及所有工厂设备都在其设计参数范围内工作的状态。
当通风良好时,应降低爆炸危险区域等级,反之亦然。在障碍物、凹坑和死角处,应局部提高爆炸危险区域等级。
符合下列条件之一时,可划为非爆炸危险区域:
①没有释放源并不可能有易燃物质侵入的区域;
②可燃物质可能出现的最高浓度不超过爆炸下限值的10%;
③在生产过程中使用明火的设备附近,或炽热部件的表面温度超过区域内可燃物质引燃温度的设备附近;
④在生产装置区外,露天或开敞设置的输送可燃物质的架空管道地带,但其阀门处按具体情况定。
对于露天的可燃气体设备的电器区域环境划分,按现行国家标准《爆炸危险环境电力装置设计规范》GB50058规定,按释放源的级别和距离范围划分区域:
①存在连续级释放源的区域可划为0区,即预计长期释放或短时频繁释放的释放源;
②存在一级释放源的区域可划为1区,即预计正常运行时周期或偶尔释放的释放源;
③存在二级释放源的区域可划为2区,即预计在正常运行下不会释放,即使释放也仅是偶尔短时释放的释放源。
(2)对于粉尘爆炸混合物环境,应根据爆炸性粉尘混合物出现的频繁程度和持续时间,按以下划分:
20区:持续地或长期地或频繁地出现爆炸性环境;
21区:正常运行时,偶然出现爆炸性环境;
22区:正常运行时,一般不可能出现爆炸性环境,即使出现,持续时间也是短暂的。
符合下列条件之一时,可划为非爆炸危险区域:
①装有良好除尘效果的除尘装置,当该除尘装置停车时,工艺机组能联锁停车;
②设有为爆炸性粉尘环境服务,并用墙隔绝的送风机室,其通向爆炸性粉尘环境的风道设有能防止爆炸性粉尘混合物侵人的安全装置,如单向流通风道及能阻火的安全装置;
③区域内使用爆炸性粉尘的量不大,且在排风柜内或风罩下进行操作。
2.有屋顶、无围墙的建筑物也按室外考虑。
3.汽油是易挥发物,其蒸气易燃,并具爆炸性。使用汽油的车库不像工业设备那样有严密的密封装置,有可能会出现第一级释放源的情况,故定为1区。
4.氢瓶、乙炔瓶、液化石油气瓶间,在切换气瓶时会出现介质泄漏情况,故属正常运行时会周期或偶尔释放的释放源,定为1区。
5.独立氢气催化炉间爆炸危险环境等级的划分说明:钢铁冶金企业独立氢气催化炉间的制高纯氩、氮气流程中,用加氢催化除去普氩、普氮中氧的工艺设施。由于普氩、普氮纯度一般已≥99.9%,再除氧制得≥99.995%以上的高纯气,使用氢气量较少。并且加氢除氧催化炉非旋转设备。故本标准不按有些规程所规定的为1区,而将加氢设施作为正常运行情况下不会释放的第二级释放源,故取为2区。
6.水电解制氢间爆炸危险环境等级的划分说明:水电解制氢设备是由许多电解小室连接构成,每个小室之间用填片密封。由于小室较多,故定为在正常情况下会偶尔出现氢释放源的第一级释放源,将水电解制氢的设备间定为1区。
7.焦炉煤气加压机间、天然气加压机间爆炸危险环境等级的划分说明:焦炉煤气(含H₂59%)、天然气(含CH₄90%)的压缩机,调压阀设备,在施工验收中应规定气密试验合格,正常运行时这些设备的密封结构、阀门、接口的法兰、螺纹接口不会偶尔地或周期性地成为第一级释放源。但一些规范将该类设施区域划为1区,故本标准也定为爆炸危险1区。氢气压缩机间、氢气调压阀间、氢气充瓶间的爆炸危险环境等级的划分也同样规定为1区。
8.乙炔电气设施区域的划分,按照《乙炔站设计规范》GB50031的规定。
9.钢铁冶金企业中的高炉副产品一高炉煤气,随着高炉效率提高,焦比降低,煤气中的主要可燃成分为一氧化碳,一般为21%~~24%,而纯一氧化碳的爆炸下限为12.5%。故高炉煤气与其他燃气介质相比,需泄漏较多的气体才会形成爆炸性气氛。高炉煤气中的一氧化碳又是毒性危害介质,其泄漏的中毒浓度远远低于爆炸下限。从安全出发,本标准对于高炉煤气区域的TRT发电装置、加压机电机等电气设施区域定为2区。另外,20世纪80年代钢铁企业引进的高炉煤气余压发电装置所配的发电机不是防爆型,目前国产高炉煤气余压发电的发电机也未配防爆型电机,但采取了一定防护措施。故在采取措施后,发电机可采取非防爆电机。
10.钢铁冶金企业中的干式煤气柜:曼型柜或新型柜,主要盛装高炉煤气、焦炉煤气,威金斯柜主要盛装转炉煤气,气柜为封闭结构,内有钢结构活塞,活塞随进出煤气量而上下移动,活塞与气柜内壁之间采用油槽或橡皮膜密封,防止煤气外泄。气柜活塞上部与气柜顶为人员正常检修时活动空间。煤气进气管有的柜设有专门地下室。考虑到活塞与柜顶之间及进气的地下室通风条件不良,故对于无论何种介质的煤气柜,该类区域均按电气设施爆炸危险区1区考虑。
11.对于煤气柜周围,依据现行国家标准《爆炸危险环境电力装置设计规范》GB50058-1992第2.3.9条的墙壁外3m范围、房顶上4.5m范围,作为正常运行不会释放的第二级释放源区域,定为爆炸危险2区。
12.在煤气及其他可燃气体的净化、储存、输配装置区域外,露天或开敞设置的管道,其阀门等电气设施环境可根据现行国家标准《爆炸危险环境电力装置设计规范》GB50058的规定,按具体情况而定。
13.关于分装铝粉间。一般镁碳砖、不定形耐火材料中的加入量为0.1%~0.3%。每吨泥料中用量为1kg~3kg,要求在防尘条件下分装小袋(设计能够控制),如果按10000t/a生产规模计算,日分装铝粉33kg~100kg,考虑处理量虽少,但操作不当,日积月累,偶然会出现爆炸性粉尘环境,按现行国家标准《爆炸危险环境电力装置设计规范》GB50058-2014第4.2.2条之二划分为21区是合适的。
14.含Al、Si或MgAl较高的耐火材料有新开发的金属陶瓷滑板、塑性相结合刚玉砖、Sialon类耐火材料等。这些品种还没有相应标准,从耐火材料最新发展看,应该把铝粉、镁铝合金粉、硅粉等易燃易爆物高含量的耐火制品生产提前纳入防火规范。目前还没有消防试验数据或规模生产经验,考虑到混合机是密封的并采取了通风除尘措施,混合机在混合机厂房中占地小,易燃易爆物添加量较少等原因,可根据加入铝粉、镁铝合金粉、硅粉等易燃易爆物含量来划分危险等级,拟划分为:易燃易爆物含量占混合量不大于5%时,按非易燃易爆考虑。
本标准用词说明
1 为便于在执行本标准条文时区别对待,对要求严格程度不同的用词说明如下:
1) 表示很严格,非这样做不可的:
正面词采用“必须”,反面词采用“严禁”;
2)表示严格,在正常情况下均应这样做的:
正面词采用“应”,反面词采用“不应”或“不得”;
3)表示允许稍有选择,在条件许可时首先应这样做的:
正面词采用“宜”,反面词采用“不宜”;
4)表示有选择,在一定条件下可以这样做的,采用“可”。
2 条文中指明应按其他有关标准执行的写法为:“应符合……的规定”或“应按……执行”。
引用标准名录
《建筑设计防火规范》GB50016
《工业建筑供暖通风与空气调节设计规范》GB50019
《城镇燃气设计规范》GB50028
《压缩空气站设计规范》GB50029
《锅炉房设计规范》GB50041
《建筑物防雷设计规范》GB50057
《爆炸危险环境电力装置设计规范》GB50058
《石油库设计规范》GB50074
《火灾自动报警系统设计规范》GB50116
《建筑灭火器配置设计规范》GB50140
《泡沫灭火系统设计规范》GB50151
《石油化工企业设计防火规范》GB50160
《二氧化碳灭火系统设计规范》GB50193
《水喷雾灭火系统技术规范》GB50219
《火力发电厂与变电站设计防火规范》GB50229
《城市电力规划规范》GB/T50293
《干粉灭火系统设计规范》GB50347
《气体灭火系统设计规范》GB50370
《民用建筑供暖通风与空气调节设计规范》GB50736
《细水雾灭火系统技术规范》GB50898
《消防给水及消火栓系统技术规范》GB50974
《焦化安全规程》GB12710
《金属非金属矿山安全规程》GB16423
《工业炉窑保温技术通则》GB/T16618
