Appearance
《消防控制室通用技术要求》GB 25506-2010
🗓️ 住房和城乡建设部 实施时间:2011-07-01
前言
中华人民共和国国家标准
消防控制室通用技术要求
General technical requirements for fire control center
GB 25506-2010
发布部门:中华人民共和国国家质量监督检验检疫总局
中国国家标准化管理委员会
发布日期:2011年01月10日
实施日期:2011年07月01日
前 言
本标准的第4章、第5章、第6章和第7章为强制性的,其余为推荐性的。
本标准的附录A和附录B为规范性附录。
本标准由中华人民共和国公安部提出。
本标准由全国消防标准化技术委员会火灾探测与报警分技术委员会(SAC/TC 113/SC 6)归口。
本标准负责起草单位: 公安部沈阳消防研究所
本标准参加起草单位: 辽宁省公安消防总队
浙江省公安消防总队
西安盛赛尔电子有限公司
海湾安全技术有限公司
上海市松江电子仪器厂
北京利达华信电子有限公司
北京狮岛消防电子有限公司
河北北大青鸟环宇消防设备有限公司
南京消防器材股份有限公司
中国中安消防安全工程有限公司
北京利华消防工程公司
本标准主要起草人: 丁宏军 马恒 潘刚 沈纹 屈励 张颖琮 刘阿芳 赵庆平 马辛 宇平
1 范围
1 范围
本标准规定了消防控制室的一般要求、资料和管理要求、控制和显示要求、图形显示装置的信息记录要求、信息传输要求。
本标准适用于GB 50116中规定的集中火灾报警系统、控制中心报警系统中的消防控制室或消防控制中心;亦适用于未设置消防控制室但设置本标准涉及的自动消防系统的建筑。
2 规范性引用文件
2 规范性引用文件
下列文件中的条款通过本标准的引用而成为本标准的条款。凡是注日期的引用文件,其随后所有的修改单(不包括勘误的内容)或修订版均不适用于本标准,然而,鼓励根据本标准达成协议的各方研究是否可使用这些文件的最新版本。凡是不注日期的引用文件,其最新版本适用于本标准。
GB 25201 建筑消防设施的维护管理
GB 50116 火灾自动报警系统设计规范
3 一般要求
3 一般要求
3.1 消防控制室内设置的消防设备应包括火灾报警控制器、消防联动控制器、消防控制室图形显示装置、消防电话总机、消防应急广播控制装置、消防应急照明和疏散指示系统控制装置、消防电源监控器等设备,或具有相应功能的组合设备。
3.2 消防控制室内设置的消防设备应能监控并显示建筑消防设施运行状态信息,并应具有向城市消防远程监控中心(以下简称监控中心)传输这些信息的功能。建筑消防设施运行状态信息见附录A。
3.3 消防控制室内应保存4.1规定的资料和附录B规定的消防安全管理信息,并可具有向监控中心传输消防安全管理信息的功能。
3.4 具有两个或两个以上消防控制室时,应确定主消防控制室和分消防控制室。主消防控制室的消防设备应对系统内共用的消防设备进行控制,并显示其状态信息;主消防控制室内的消防设备应能显示各分消防控制室内消防设备的状态信息,并可对分消防控制室内的消防设备及其控制的消防系统和设备进行控制;各分消防控制室之间的消防设备之间可以互相传输、显示状态信息,但不应互相控制。
3.5 消防控制室内设置的消防设备应为符合国家市场准入制度的产品。消防控制室的设计、建设和运行应符合国家现行有关标准的规定。
3.6 消防设备组成系统时,各设备之间应满足系统兼容性要求。
4 资料和管理要求
4 资料和管理要求
4.1 消防控制室资料
消防控制室内应保存下列纸质和电子档案资料:
a) 建(构)筑物竣工后的总平面布局图、建筑消防设施平面布置图、建筑消防设施系统图及安全出口布置图、重点部位位置图等;
b) 消防安全管理规章制度、应急灭火预案、应急疏散预案等;
c) 消防安全组织结构图,包括消防安全责任人、管理人、专职、义务消防人员等内容;
d) 消防安全培训记录、灭火和应急疏散预案的演练记录;
e) 值班情况、消防安全检查情况及巡查情况的记录;
f) 消防设施一览表,包括消防设施的类型、数量、状态等内容;
g) 消防系统控制逻辑关系说明、设备使用说明书、系统操作规程、系统和设备维护保养制度等;
h) 设备运行状况、接报警记录、火灾处理情况、设备检修检测报告等资料,这些资料应能定期保存和归档。
4.2 消防控制室管理及应急程序
4.2.1 消防控制室管理应符合下列要求:
a) 应实行每日24h专人值班制度,每班不应少于2人,值班人员应持有消防控制室操作职业资格证书;
b) 消防设施日常维护管理应符合GB 25201的要求;
c) 应确保火灾自动报警系统、灭火系统和其他联动控制设备处于正常工作状态,不得将应处于自动状态的设在手动状态;
d) 应确保高位消防水箱、消防水池、气压水罐等消防储水设施水量充足,确保消防泵出水管阀门、自动喷水灭火系统管道上的阀门常开;确保消防水泵、防排烟风机、防火卷帘等消防用电设备的配电柜启动开关处于自动位置(通电状态)。
4.2.2 消防控制室的值班应急程序应符合下列要求:
a) 接到火灾警报后,值班人员应立即以最快方式确认;
b) 火灾确认后,值班人员应立即确认火灾报警联动控制开关处于自动状态,同时拨打“119”报警,报警时应说明着火单位地点、起火部位、着火物种类、火势大小、报警人姓名和联系电话;
c) 值班人员应立即启动单位内部应急疏散和灭火预案,并同时报告单位负责人。
5 控制和显示要求
5 控制和显示要求
5.1 消防控制室图形显示装置
消防控制室图形显示装置应符合下列要求:
a) 应能显示4.1规定的资料内容及附录B规定的其他相关信息;
b) 应能用同一界面显示建(构)筑物周边消防车道、消防登高车操作场地、消防水源位置,以及相邻建筑的防火间距、建筑面积、建筑高度、使用性质等情况;
c) 应能显示消防系统及设备的名称、位置和5.2~5.7规定的动态信息;
d) 当有火灾报警信号、监管报警信号、反馈信号、屏蔽信号、故障信号输入时,应有相应状态的专用总指示,在总平面布局图中应显示输入信号所在的建(构)筑物的位置,在建筑平面图上应显示输入信号所在的位置和名称,并记录时间、信号类别和部位等信息;
e) 应在10s内显示输入的火灾报警信号和反馈信号的状态信息,100s内显示其他输入信号的状态信息;
f) 应采用中文标注和中文界面,界面对角线长度不应小于430mm;
g) 应能显示可燃气体探测报警系统、电气火灾监控系统的报警信息、故障信息和相关联动反馈信息。
5.2 火灾报警控制器
火灾报警控制器应符合下列要求:
a) 应能显示火灾探测器、火灾显示盘、手动火灾报警按钮的正常工作状态、火灾报警状态、屏蔽状态及故障状态等相关信息;
b) 应能控制火灾声光警报器启动和停止。
5.3 消防联动控制器
5.3.1 应能将5.3.2~5.3.10消防系统及设备的状态信息传输到消防控制室图形显示装置。
5.3.2 对自动喷水灭火系统的控制和显示应符合下列要求:
a) 应能显示喷淋泵电源的工作状态;
b) 应能显示喷淋泵(稳压或增压泵)的启、停状态和故障状态,并显示水流指示器、信号阀、报警阀、压力开关等设备的正常工作状态和动作状态、消防水箱(池)最低水位信息和管网最低压力报警信息;
c) 应能手动控制喷淋泵的启、停,并显示其手动启、停和自动启动的动作反馈信号。
5.3.3 对消火栓系统的控制和显示应符合下列要求:
a) 应能显示消防水泵电源的工作状态;
b) 应能显示消防水泵(稳压或增压泵)的启、停状态和故障状态,并显示消火栓按钮的正常工作状态和动作状态及位置等信息、消防水箱(池)最低水位信息和管网最低压力报警信息;
c) 应能手动和自动控制消防水泵启、停,并显示其动作反馈信号。
5.3.4 对气体灭火系统的控制和显示应符合下列要求:
a) 应能显示系统的手动、自动工作状态及故障状态;
b) 应能显示系统的驱动装置的正常工作状态和动作状态,并能显示防护区域中的防火门(窗)、防火阀、通风空调等设备的正常工作状态和动作状态;
c) 应能手动控制系统的启、停,并显示延时状态信号、紧急停止信号和管网压力信号。
5.3.5 对水喷雾、细水雾灭火系统的控制和显示应符合下列要求:
a) 水喷雾灭火系统、采用水泵供水的细水雾灭火系统应符合5.3.2的要求;
b) 采用压力容器供水的细水雾灭火系统应符合5.3.4的要求。
5.3.6 对泡沫灭火系统的控制和显示应符合下列要求:
a) 应能显示消防水泵、泡沫液泵电源的工作状态;
b) 应能显示系统的手动、自动工作状态及故障状态;
c) 应能显示消防水泵、泡沫液泵的启、停状态和故障状态,并显示消防水池(箱)最低水位和泡沫液罐最低液位信息;
d) 应能手动控制消防水泵和泡沫液泵的启、停,并显示其动作反馈信号。
5.3.7 对干粉灭火系统的控制和显示应符合下列要求:
a) 应能显示系统的手动、自动工作状态及故障状态;
b) 应能显示系统的驱动装置的正常工作状态和动作状态,并能显示防护区域中的防火门窗、防火阀、通风空调等设备的正常工作状态和动作状态;
c) 应能手动控制系统的启动和停止,并显示延时状态信号、紧急停止信号和管网压力信号。
5.3.8 对防烟排烟系统及通风空调系统的控制和显示应符合下列要求:
a) 应能显示防烟排烟系统风机电源的工作状态;
b) 应能显示防烟排烟系统的手动、自动工作状态及防烟排烟系统风机的正常工作状态和动作状态;
c) 应能控制防烟排烟系统及通风空调系统的风机和电动排烟防火阀、电控挡烟垂壁、电动防火阀、常闭送风口、排烟阀(口)、电动排烟窗的动作,并显示其反馈信号。
5.3.9 对防火门及防火卷帘系统的控制和显示应符合下列要求:
a) 应能显示防火门控制器、防火卷帘控制器的工作状态和故障状态等动态信息;
b) 应能显示防火卷帘、常开防火门、人员密集场所中因管理需要平时常闭的疏散门及具有信号反馈功能的防火门的工作状态;
c) 应能关闭防火卷帘和常开防火门,并显示其反馈信号。
5.3.10 对电梯的控制和显示应符合下列要求:
a) 应能控制所有电梯全部回降首层,非消防电梯应开门停用,消防电梯应开门待用,并显示反馈信号及消防电梯运行时所在楼层;
b) 应能显示消防电梯的故障状态和停用状态。
5.4 消防电话总机
消防电话总机应符合下列要求:
a) 应能与各消防电话分机通话,并具有插入通话功能;
b) 应能接收来自消防电话插孔的呼叫,并能通话;
c) 应有消防电话通话录音功能;
d) 应能显示各消防电话的故障状态,并能将故障状态信息传输给消防控制室图形显示装置。
5.5 消防应急广播控制装置
消防应急广播控制装置应符合下列要求:
a) 应能显示处于应急广播状态的广播分区、预设广播信息;
b) 应能分别通过手动和按照预设控制逻辑自动控制选择广播分区、启动或停止应急广播,并在扬声器进行应急广播时自动对广播内容进行录音;
c) 应能显示应急广播的故障状态,并能将故障状态信息传输给消防控制室图形显示装置。
5.6 消防应急照明和疏散指示系统控制装置
消防应急照明和疏散指示系统控制装置应符合下列要求:
a) 应能手动控制自带电源型消防应急照明和疏散指示系统的主电工作状态和应急工作状态的转换;
b) 应能分别通过手动和自动控制集中电源型消防应急照明和疏散指示系统、集中控制型消防应急照明和疏散指示系统从主电工作状态切换到应急工作状态;
c) 受消防联动控制器控制的系统应能将系统的故障状态和应急工作状态信息传输给消防控制室图形显示装置;
d) 不受消防联动控制器控制的系统应能将系统的故障状态和应急工作状态信息传输给消防控制室图形显示装置。
5.7 消防电源监控器
消防电源监控器应符合下列要求:
a) 应能显示消防用电设备的供电电源和备用电源的工作状态和故障报警信息;
b) 应能将消防用电设备的供电电源和备用电源的工作状态和欠压报警信息传输给消防控制室图形显示装置。
6 消防控制室图形显示装置的信息记录要求
6 消防控制室图形显示装置的信息记录要求
6.1 应记录附录A中规定的建筑消防设施运行状态信息,记录容量不应少于10000条,记录备份后方可被覆盖。
6.2 应具有产品维护保养的内容和时间、系统程序的进入和退出时间、操作人员姓名或代码等内容的记录,存储记录容量不应少于10000条,记录备份后方可被覆盖。
6.3 应记录附录B中规定的消防安全管理信息及系统内各个消防设备(设施)的制造商、产品有效期,记录容量不应少于10000条,记录备份后方可被覆盖。
6.4 应能对历史记录打印归档或刻录存盘归档。
7 信息传输要求
7 信息传输要求
7.1 消防控制室图形显示装置应能在接收到火灾报警信号或联动信号后10s内将相应信息按规定的通讯协议格式传送给监控中心。
7.2 消防控制室图形显示装置应能在接收到建筑消防设施运行状态信息后100s内将相应信息按规定的通讯协议格式传送给监控中心。
7.3 当具有自动向监控中心传输消防安全管理信息功能时,消防控制室图形显示装置应能在发出传输信息指令后l00s内将相应信息按规定的通讯协议格式传送给监控中心。
7.4 消防控制室图形显示装置应能接收监控中心的查询指令并按规定的通讯协议格式将附录A、附录B规定的信息传送给监控中心。
7.5 消防控制室图形显示装置应有信息传输指示灯,在处理和传输信息时,该指示灯应闪亮,在得到监控中心的正确接收确认后,该指示灯应常亮并保持直至该状态复位。当信息传送失败时应有声、光指示。
7.6 火灾报警信息应优先于其他信息传输。
7.7 信息传输不应受保护区域内消防系统及设备任何操作的影响。
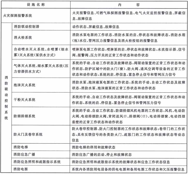
附录A建筑消防设施运行状态信息
附录A
(规范性附录)
建筑消防设施运行状态信息
建筑消防设施运行状态信息内容应符合表A.1要求。
表A.1 建筑消防设施运行状态信息

附录B消防安全管理信息
附录B
(规范性附录)
消防安全管理信息
消防安全管理信息内容应符合表B.1要求。
表B.1 消防安全管理信息


